
近日,浙江省消保委
约谈了爱奇艺、优酷、腾讯视频
搜狐、PPTV五家平台
以及芒果TV、乐视、
喜马拉雅、蜻蜓FM
四家视频、音频网站负责人

浙江省消保委在约谈会上指出,五家平台开通会员后,依然可以看到五花八门的广告,如前情提要广告、暂停页面广告,片尾广告、弹窗广告、跑马灯广告等。一些广告页面极易误点,跳转至广告页面后,返回键设置较小,极难发现。
浙江省消保委要求,各平台必须严肃对待,抓紧整改上述问题,平台需在11月12日前提交书面整改报告。
11月12日,从浙江省消保委获悉,爱奇艺、优酷、腾讯视频、搜狐视频、PPTV、芒果TV、乐视已按期提交整改报告,就11月5日浙江省消保委约谈会中提到的5项会员服务问题,7家视频网站均逐条予以回复,拿出对应整改举措。
11月19日,自7家视频网站就会员服务问题提交整改报告的7天后,浙江省消保委将各视频网站的整改承诺及整改进展情况予以公开,请广大消费者共同监督。
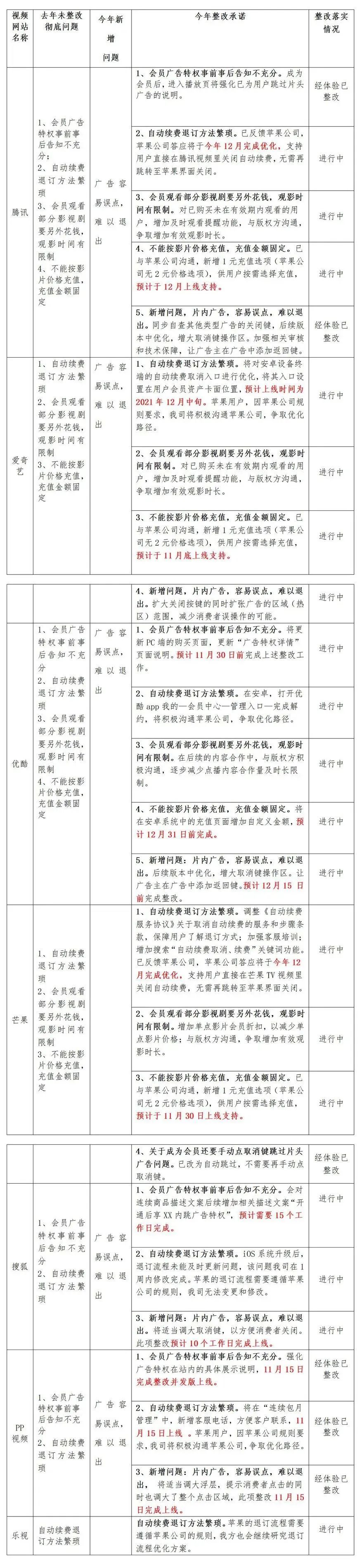
各视频网站
整改报告情况汇总表
来源:浙江省消保委
截止时间:11月19日
去年,浙江省消保委
约谈提出的7项问题,
7家视频网站全部整改有3项:
• 取消强制自动续费,用户可以自行选择是否自动续费;
• 自动续费前,会通过手机短信、站内消息等方式提前3-5天告知用户;
• 不再使用“开通会员免广告”等绝对宣传用语。
今年各视频网站
整改报告及整改落实情况汇总如下:

责任编辑 刘婉鑫
来源 浦东发布