
天气转凉,又到了裹着被子吃零食的季节。
买零食时最重要的是什么?食品安全有保证!
吃货们注意!最近曝出多款食品不合格!
购买时千万别中招!
上海市场监管局对茶叶及相关制品、炒货食品及坚果制品、淀粉及淀粉制品、蜂产品、肉制品、食用农产品、特殊膳食食品和婴幼儿配方食品等8大类共849批次食品进行食品安全抽检,其中合格844批次、不合格5批次。
不合格样品为原味香瓜子、中老年肉松、梭子蟹等。不合格项目包括镉、过氧化值、菌落总数等。

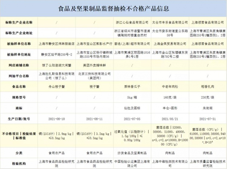
不合格样品
1.上海市静安区炜琳服装店(网店名称:饿了么阳澄湖大闸蟹)在饿了么(手机APP)上销售的舟山梭子蟹〔不合格项目:镉(以Cd计)〕;
2.上海市宝山区郭彭水产行(网店名称:美团外卖媚味鲜)在美团外卖(手机APP)上销售的梭子蟹〔不合格项目:镉(以Cd计)〕;
3.浙江心仙食品有限公司生产、荟选(上海)超市有限公司销售的原味香瓜子〔不合格项目:过氧化值(以脂肪计)〕
4.太仓市丰乐食品有限公司生产、上海金佩贸易有限公司销售的中老年肉松(不合格项目:菌落总数);
5.上海领君食品有限公司生产并销售的稻香扎肉(不合格项目:菌落总数)。
不合格产品信息

对上述抽检中发现的不合格产品,市市场监管局已要求相关区市场监督管理局及时对不合格食品及其生产经营者进行调查处理,依法查处,进一步督促企业履行法定义务,并将相关情况记入食品生产经营者食品安全信用档案。查处情况由企业所在地负责案件查办的区市场监督管理局按规定公开。
特别提醒:如购买或在市场上发现上述所列的不合格食品时,请拨打食品安全投诉举报电话12315进行投诉举报。
韩国多款粉状食品铁粉含量超标,最高超标22倍!
近期,韩国的消费者权益保护机构“韩国消费者院”对韩国网上热销的40款粉状食品进行了检测,结果发现有三成被检产品的铁粉含量超标。

如今养生已经是消费者们离不开的话题,粉状食品因富含膳食纤维、维生素等营养元素,深受消费者喜爱。但最近韩国消费者院检测发现,网上热销的40款大麦嫩芽粉、苦瓜粉、姜黄粉等粉状食品中,12款产品金属异物即铁粉含量超标。韩国规定粉状食品中金属异物含量每公斤不得超过10毫克,而这些问题产品中,铁粉含量最高超过标准值的22倍。

粉状食品加工时,金属材质的机器在研磨食材中,铁粉等异物容易混入,需要加工企业用强力磁铁做吸除处理。铁粉等异物大量进入人体则会引发肠胃和肝脏等器官的损伤,目前韩国消费者院已经要求相关企业停售并召回问题产品。
这些产品暂未发现在中国电商平台有售,但不排除通过其他渠道流入国内市场,近期购买过韩国粉状食品的市民请留意!

提醒
在正规渠道购买食品,并保存相应购物凭证;
要看清外包装上的相关标识,如生产日期、保质期、生产者名称和地址、成分或配料表、食品生产许可证编号等标识是否齐全并符合法律法规的规定;
不要购买无厂名、厂址、生产日期和保质期的产品;
不要购买超过保质期的产品;
不要购买公布的不合格产品。
责任编辑 倪莉琪
来源 浦东发布