
上海市疾病预防控制中心(以下简称“中心”)是实施政府公共卫生职能的核心专业机构,是城市公共卫生安全体系的主要组成部分。根据《上海市事业单位公开招聘人员办法》[沪人社规(2019)15号],按照公开、平等、竞争、择优的原则,面向全球公开招聘高层次专业技术人才。现将有关事项公告如下:
招聘对象和条件
(一)海内外专业技术人才,遵守宪法和法律,具有良好品行、责任和担当、职业道德和团队精神。
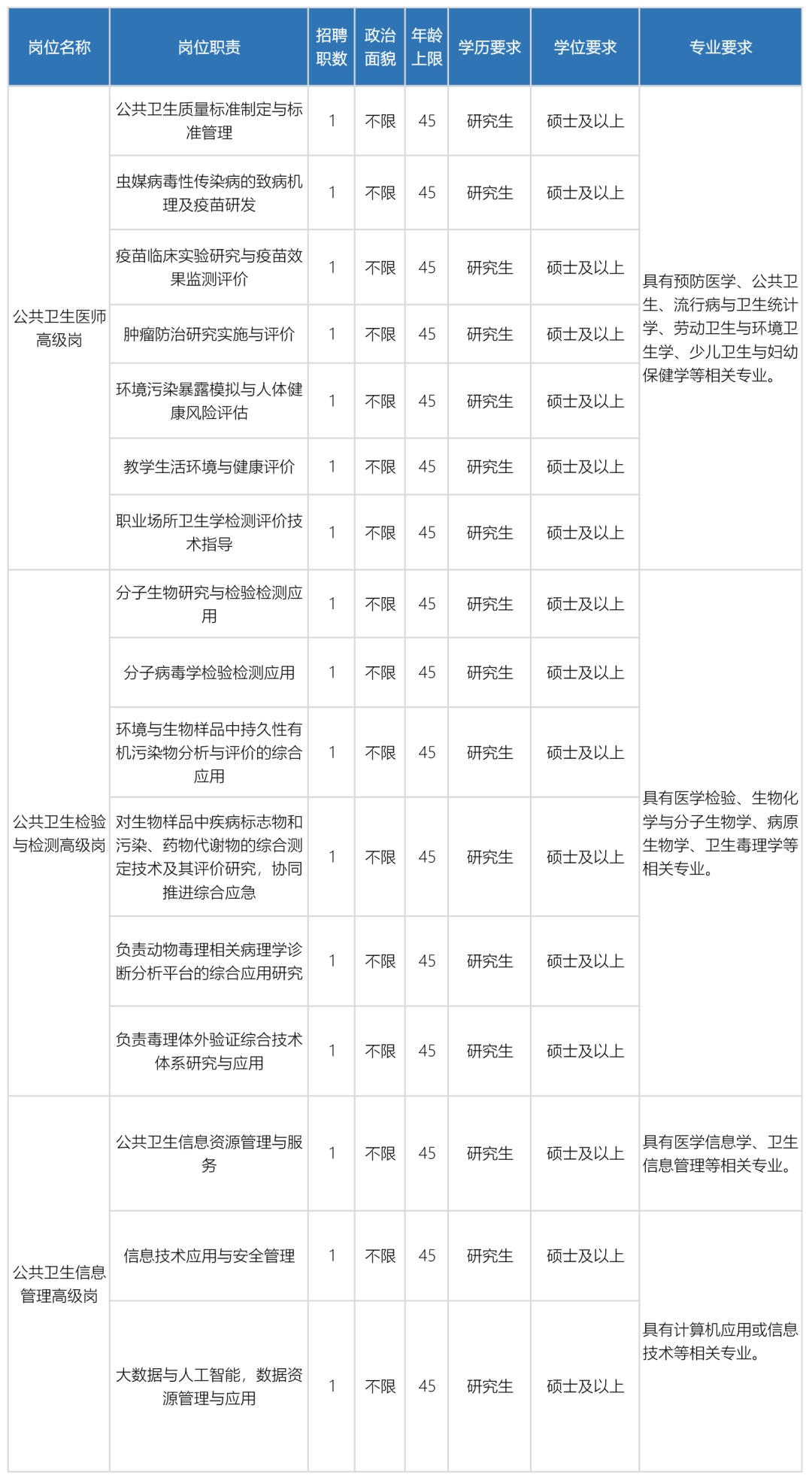
(二)具备拟招聘岗位要求、学历专业、资格条件、工作能力和身体条件等。具体内容详见表格。

(三)硕士及以上学历毕业,在本单位工作满五年以上,且符合下列条件之一:
具有高级专业技术职务任职资格并受聘相应职务的专业技术人员。
获得省部级及以上政府奖励的人员。
国家重大科技专项项目、国家重要科技计划项目和本市重大科技项目负责人及其团队核心成员。
列入省部级及以上人才培养计划的人选。
(四)其他说明:获得海内外博士学位者,并在相关学科和专业领域有较深造诣的优秀专业技术人才,可适当放宽条件。
招聘办法
下载填写并提交本公告《中心(院)非应届大学毕业生应聘表》的word版本,以及本人亲笔签字后扫描的PDF版本。
同时请提交其他相关证明材料的清晰扫描件。如学历学位证明(境外学历学位获得者,需提供教育部留学服务中心出具的学历学位认证书)、英语等级证书、任职证明、职称聘书、近五年专业获奖证书、人才称号证书、已发表的论文、论著封面及目录等。
根据相关要求如实填写并通过电子邮件将《应聘表》及相关资料发送至邮箱zhaopinzb@scdc.sh.cn,邮件的标题命名请遵循以下格式:岗位名称+姓名。其他方式投递简历均视为无效,并且恕不接待来电来访。不按上述要求和格式提交应聘材料者将无法进入后续考察环节。
我中心根据收到的专业技术人员应聘简历进行筛选与资格初审,按照岗位所需的专业、技能、资格等条件择优确定综合测评及面试人员名单,并将以邮件形式发出通知。
收到通知的应聘人员参加中心组织的综合测评及面试。根据综合测评及面试4∶6比例计算选拔合适人才。报名时间:自本招聘公告发布起至10月31日截止。
根据考试或考核、体检和考察结果,对拟录用人员在"上海市人力资源和社会保障局官网"以及"上海市疾控中心官网"进行公示,公示时间为7天。公示无异议,经过上海市卫生健康委员会审核通过后,上报上海市人力资源和社会保障局核准备案,核准备案后再行录用手续。公示如有异议,并影响聘用的,将根据查实结果确定是否录用。
福利待遇
除正常的工资福利外,每年按月支付津贴;优先安排办公、科研用房;提供科研启动经费;协助申报国内外重大项目,对申请到的科研经费根据中心的有关规定享受科研奖励。
具体待遇经双方协商后确定。
联系方式
联系人:刘老师
联系电话:021-62758710-3206
监督电话:021-62758710-3509