此前,工信部有关业务部门9月9日召开的“屏蔽网址链接问题行政指导会”,提出有关即时通信软件的合规标准,要求9月17日前各平台必须按标准解除屏蔽,否则将依法采取处置措施。期限已至,各平台之间的“外链屏蔽”正逐步解除。
时限已至
记者通过在微信、淘宝、抖音
这三个热门平台实测发现
平台间的“护栏”虽有松动
但仍尚未完全解除
16日,微信安全中心发表声明称
将“分阶段实施外链管理措施”
微信、抖音链接贴至淘宝:
出现中间提示页后可进入
记者尝试将微信和抖音内容链接粘贴至淘宝对话框,点击链接后,只要经过一个中间提示页——“下面这个页面不受我们控制哦,请注意安全”,即可正常进入。

微信内容复制到淘宝会经过一个中间提示页
记者体验:微信、QQ解除网址屏蔽
记者体验时发现,目前无论是天猫还是淘宝链接都可以在微信、QQ平台上直接打开,甚至可以进行购买。
对于抖音,无论是官网链接还是具体某个短视频内容,也都可以在微信、QQ上直接打开,并观看相应短视频内容。不过,在抖音app目前仍不能直接转发链接至微信,目前,想要将抖音平台内容转发给微信好友,只能通过粘贴口令的方式或者下载视频直接转发。

经测试,目前,包括淘宝、天猫、闲鱼、盒马、飞猪、菜鸟、支付宝、优酷等在内的阿里系应用,其内容都无法直接分享至微信,打开或完整使用。其中,淘宝、天猫、闲鱼、淘特、支付宝等应用中的商品链接仍只能通过淘口令分享至微信中,需要复制粘贴淘口令返回原App才能显示。
此外,记者在发现,在抖音聊天界面中,点击分享的淘宝链接可以直接跳转至淘宝App,而微信公众号文章也可以正常打开。
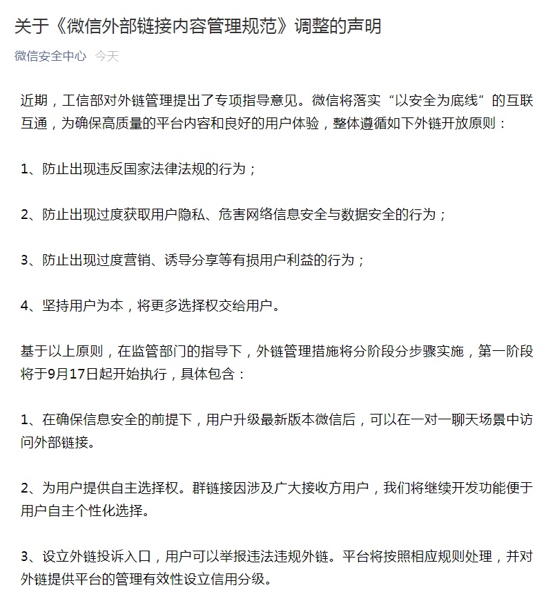
微信最新声明:
升级最新版本后
可在一对一聊天场景中访问外链
16日,微信安全中心发布关于《微信外部链接内容管理规范》调整的声明,说明微信平台的外链开放原则。其中提到,外链管理措施将分阶段分步骤实施,第一阶段于9月17日起开始执行,具体包含:
1、在确保信息安全的前提下,用户升级最新版本微信后,可以在一对一聊天场景中访问外部链接。
2、为用户提供自主选择权。群链接因涉及广大接收方用户,我们将继续开发功能便于用户自主个性化选择。
3、设立外链投诉入口,用户可以举报违法违规外链。平台将按照相应规则处理,并对外链提供平台的管理有效性设立信用分级。

对此,网友意见不一
有网友表示
互联互通确实需要提前考虑到风险
↓

也有网友说
本来就不应屏蔽
开放外链主要是为了限制大平台的垄断
↓


还有网友表示
希望能自主选择是否屏蔽外链
↓


资料:科普中国
编辑:毕扬静
*转载请注明来源于“上海长宁”