“一个把辫子像牵狗绳一样栓在栏杆上的那个人,是中国的外交官。”近日,《觉醒年代》导演张永新在采访中讲述了一段曾经的外交屈辱,引发热议。

采访中,张永新谈到《觉醒年代》“巴黎和会,三位外交官求告无门”那场戏,他为了启发演员,曾在片场讲述了一件发生在1903年的外交屈辱。
当时,清政府的一位外交官名叫谭锦镛。因为扎着辫子,他在旧金山被美国警察殴打,辫子像牵狗绳一样被拴在栏杆上,还被扣上手铐押到警察局,当地一个华裔商人出了重金将他赎出来。
后来这位外交官,在旧金山大桥跳水自尽。


“一段悲愤的往事”
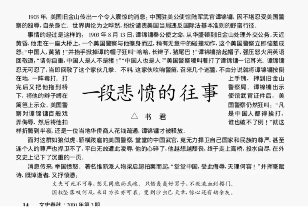
期刊《文史春秋》2000年第3期以“一段悲愤的往事”为题详尽地记录了这件曾经的外交屈辱。

其中透露一个细节,谭锦镛出示使馆武官证件后,美国警察狂叫:“凡是中国人都得挨打,谁也破不了例!”
张永新在访谈中提及,谭锦镛跳水自尽时,那个赎出他的华裔在旁边,没有拦他。
为什么没有拦呢?张永新说:“可能他更能理解一个外交官心中不仅仅是屈辱,而且是绝望吧,对自己国家的绝望。”

网友:以史为镜,吾辈自强!
屈辱的历史令人心痛,历经百年风霜,网友晒出这张图:要把命运牢牢掌握在自己手中↓

不少网友刷屏,“当年的意难平一定不会再有了”↓


也有网友表示:铭记历史,砥砺前行!





来源:中国青年报、环球网、观察者网、@共青团中央、网友评论等
责任编辑:唐昱霄