在“文化和自然遗产日”到来之际,市文旅局发布了《上海红色文化地图(2021版)》,其中包括:革命旧址195处,革命遗址83处,纪念设施101处。地图主图正面标注379处点位,背面印制100个重要点位的图片,附图正面设计了6条红色资源寻访路线。详见↓
(点击查看大图)





《上海红色文化地图(2021版)》主图

扫描上方二维码,查阅电子版地图
《上海红色文化地图(2021版)》目录
红色之旅线路
01
红色之旅 外滩


02
红色之旅 淮海路


03
红色之旅 南区


04
红色之旅 静安


05
红色之旅 沪西


06
红色之旅 虹口


《上海红色文化地图(2021版)》目录
(379处)
黄浦区(98)

徐汇区(21)

长宁区(13)

静安区(63)

普陀区(15)

虹口区(67)

杨浦区(17)

闵行区(4)

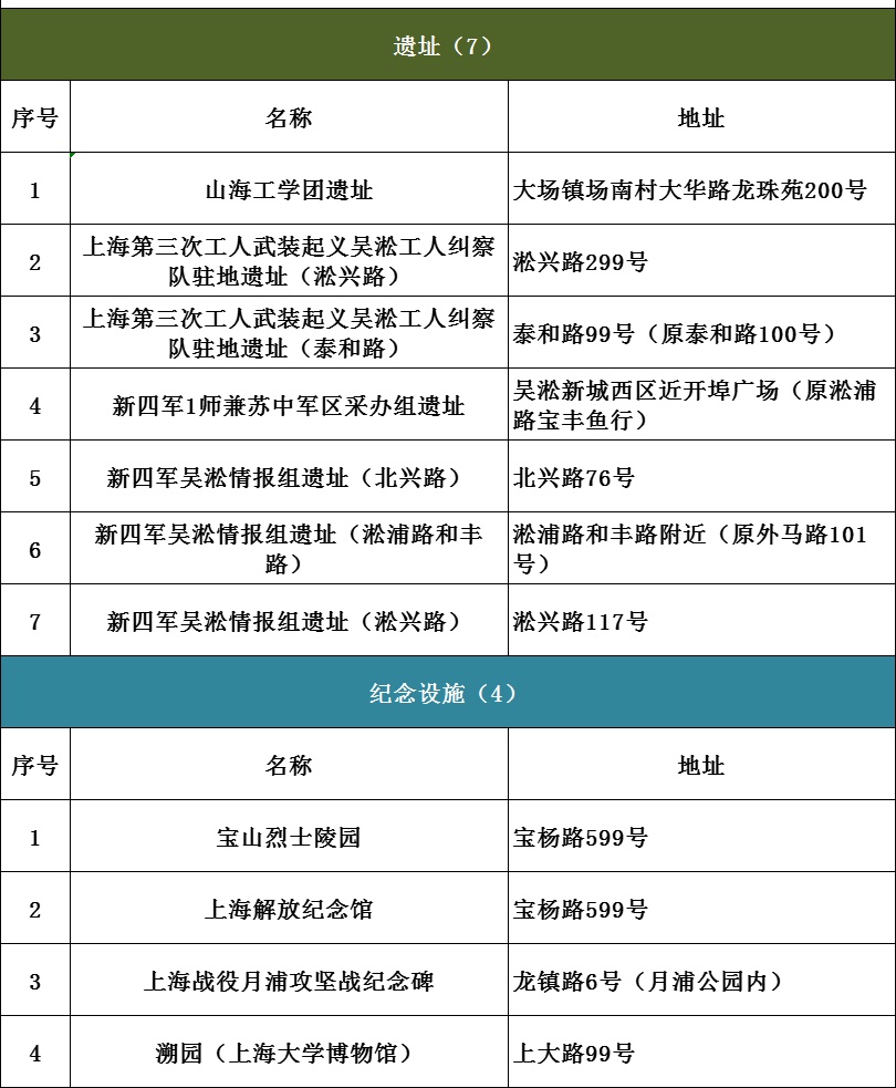
宝山区(11)

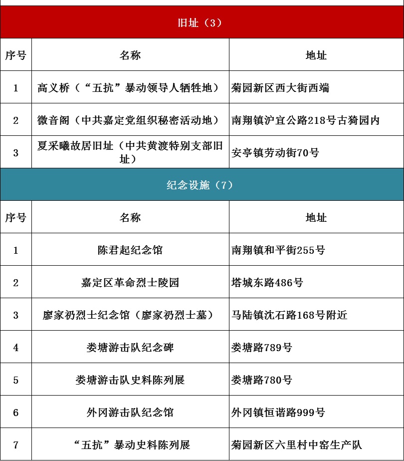
嘉定区(10)

浦东新区(19)

金山区(7)

松江区(5)

青浦区(13)

奉贤区(4)

崇明区(12)

资料:市文旅局
编辑:阮天霖
