我为群众办实事【第20期】
随着上海法治化营商环境建设工作的进一步推进,人民群众的司法需求更加多元,上海市闵行区人民法院(以下简称上海闵行法院)以“我为群众办实事”实践活动为切入点,为提供更加优质的司法服务,努力对标世行要求,建立全面争点整理基础上的集中审理式庭审模式,力争有效缩短审理天数,实现“一庭终结”,减少当事人诉讼成本。
自2019年12月以来,上海闵行法院商事审判庭完成206次此类庭审,其中一起涉外缔约过失责任纠纷案件由上海闵行法院院长席建林担任审判长,合议庭通过庭前对近三千页证据材料、诉辩意见的充分整理,确定争点、公开心证、充分聆听、释明指导,并荣获第三届全国法院“百场优秀庭审”。
这种集中审理式庭审模式以争点审理、心证公开、释明等现代庭审理论的运用为主要特征,法院通过审查原告的诉讼请求、被告的答辩意见,引导当事人对特定事项予以说明、澄清,使得法官在充分听取当事人真意的基础上公开心证,诉讼三方通过协同和对话式诉讼,力争使纠纷得到一次性解决。
这种庭审方式要求法官引导诉讼当事人之间信息交换的充分性和高质量,较传统庭审方式而言,当事人能够明白己方诉讼优势和劣势、法官的想法、哪些事实会对案件裁判起到决定作用,从而有针对性地攻击或防御,当事人得以减少无效劳动,节约诉讼成本。
1
法院通常要做什么?
01
书状先行,增强诉讼三方之间的充分沟通
“为了最大限度保障您的诉讼权利,提高庭审质效,请您在收到原告诉状、证据副本以及诉讼权利义务告知材料之后尽快向法院提交书面质证意见以及答辩意见,如有证据材料请一并提交,便于法院提前梳理案件事实,及时要求双方补强证据,集中围绕争议焦点开展审理……”
在完成新受理案件送达工作时,法院要设身处地站在当事人立场上,解决他们的痛点,想群众之所想,急群众之所急。
★对原告而言,更希望尽快开庭审理、缩短审理天数,此类庭审方式恰恰可以帮助他们更好地梳理请求权基础、证据材料,有的放矢;
★对被告而言,或害怕应诉或不懂如何应诉,法院通过指导应诉流程、劝解被告积极应诉,也能帮助其逐项回应原告的诉讼请求、证据材料,保障被告的答辩权利。
02
科技助力,拉近法院和当事人之间的距离
“上海法院在打造智慧法院过程中,借助科技手段实现即时对接、沟通、送达,并推进全流程网上办案,如果您觉得提交材料不方便的话,可以同意法院电子送达给您、同时您也可以通过网络或手机端方式提交材料给我们,节约邮寄时间和成本……”
电子送达和线上提交材料拉近了法院和当事人之间的距离,当事人可以随时、随地通过12368上海法院诉讼服务平台微信小程序/公众号/电话留言或查阅或询问案件情况,也可以通过“一网通办”诉讼服务、“随申办市民云”等多渠道提交材料、签收材料,几乎同一时间法院可以将材料电子送达给对方当事人,保障双方意见的及时交换。
03
心证公开,确保充分听取各方意见
“庭前对原、被告各自提交的证据进行了书面质证,固定了案件的无争议事实并归纳了争议焦点,同时对固定的无争议事实及争议焦点征询了当事人意见,今天的庭审将针对案件的争议焦点进行集中审理。
当事人是否同意采用诉辩合一的方式进行审理?……本庭归纳了以下争议焦点并征得了双方当事人的同意……请当事人围绕争议焦点发表意见……”
公开法官心证、归纳争议焦点、引导当事人围绕争议焦点举证、质证、释证,虽然前期需要完成一些书状材料,但是庭审时间很短!很高效!非常不错!
2
当事人要如何操作?
为了以图表、流程图、示意图、参考样式等更浅显易懂的方式呈现诉讼流程和指引,上海闵行法院商事审判庭积极探索制定《被告/第三人/其他诉讼参加人应诉指南(法院流程指引和事项告知)》,对应诉流程、材料提交方式、材料样式参考(授权委托书、证据目录、质证意见、答辩意见、代理意见)以及网上提交材料、电子送达签收方法进行了明确,并尝试送达给当事人。
下面带你来认识一下吧!
一
应诉流程

说明:
1、根据《中华人民共和国民事诉讼法》第49条第一款、第57条至62条规定,当事人可以委托代理人应诉。
2、为最大限度保障你方的诉讼权利,你方应当在收到材料后及时提交书面质证/答辩/代理意见/证据。
3、可邮寄或网上提交(操作方法以及参考样式均详见后页)。
4、原告的证据目录、对被告/第三人证据的质证意见、代理意见也请参照本指引样式完成并提交。
二
提交方式
说明:
为保障您的诉讼权利、答辩、质证权利,上述材料请尽快提交给法院,方式包括:
1、邮寄:地址 “上海市闵行区雅致路99号 上海闵行法院商事庭 【具体承办法官/助理姓名】收”。
2、网上提交:021-12368上海法院诉讼服务平台电话留言;“上海法院12368”微信公众号/小程序登录后进入在办案件查询“提交材料”;上海“一网通办”诉讼服务、“随申办市民云”APP下载后搜索“诉讼服务”界面。(详细操作手册附在最后)
三
准备材料之样式参考
1、授权委托材料:
(1)公司委托代理人应诉的:
营业执照复印件加盖公章、法定代表人身份证明加盖公章、授权委托书(律所公函)、受托人的身份复印件、劳动合同复印件/律师证复印件。
(2)公民委托应诉的:
本人身份证复印件、授权委托书、受托人身份证复印件、身份关系复印件(如户口簿)。



四
证据目录、书面质证意见、答辩意见参考样式
1、证据目录提交样式
(2021)沪0112民初【**】号原告【**】与被告【**】【**】纠纷案
【请填写是哪一方的】证据目录(以下内容为示范举例)

若你方需要提交证据材料的,请在规定的举证时限内,将证据目录、证据材料根据对方当事人人数+法院,书面邮寄给法院或线上提交。
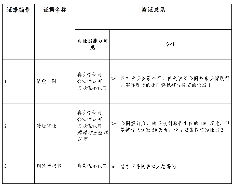
2、质证意见提交样式
(2021)沪0112民初【**】号原告【**】与被告【**】【**】纠纷案
【请填写是哪一方的】书面质证意见(以下内容为示范举例)

填写指导:
1、证据编号、证据名称:请根据原告/被告证据目录编号或者证据顺序,依次发表质证意见。
2、证据能力(证据三性):(1)真实性:来源是否真实(2)合法性(3)关联性:和本案待证事实是否具有关联性。
3、备注一栏:对于该证据的补充意见、证明目的意见,可以结合你方证据、或者原告其他证据填写在备注一栏。
3、答辩意见/代理意见提交样式
(2021)沪0112民初【**】号原告【**】与被告【**】【**】纠纷案
答辩意见/代理意见/述称意见

附件
网上提交材料、电子送达签收操作方法
一
网上提交材料操作手册
方式包括:
(一)上海法院诉讼服务网站电脑端提交材料。
(二)当事人及律师移动端提交材料。
(一)上海法院诉讼服务网站电脑端提交材料
01
打开网站,并点击登录。
在互联网电脑端,直接输入上海法院诉讼服务网网址:http://www.hshfy.sh.cn/shwfy/ssfww/,律师及当事人选择对应身份后右上角点击登录按钮。
02
首次登录需要进行注册,现只支持当事人手机号及一网通办账号密码登录。
支付宝、微信、随申办市民云三种登录方式暂未开通。



03
输入信息并完成实名认证后,返回上海法院诉讼服务网登录,选择当事人栏下方材料递交。

在案件列表中选择对应案号操作,如没有,选择其他案件,这里选择其他案件。




(二)当事人及律师移动端提交材料
01
微信搜索“上海法院12368”并关注,点击诉讼服务,当事人选择当事人,律师选择律师,当事人首次登录需注册。

02
进行实名认证后,点击下一步,跳转至首页,点击材料递交,选择相应案件,其余操作与电脑端一样。


二
电子送达签收操作手册
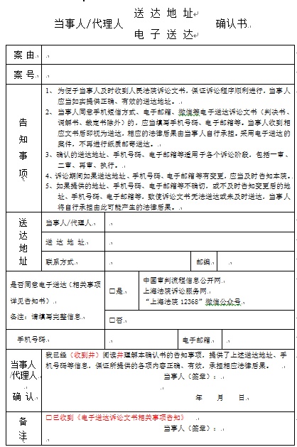
上海法院文书送达平台目前提供给当事人两种电子送达签收方式:
一是最高院开发的“中国审判流程信息公开网”,二是上海法院提供的4种平台,后续将逐一作详细介绍。
一、
中国审判流程信息公开网
电子送达选择“中国审判流程信息公开网”时,送达材料到达此网站之日起视为送达,当事人可登录网站,选择“案件查询”进行登录查看,同时法官在审判系统能够查询到送达回执。



二、
上海法院提供的4种平台
上海法院有4种不同的登录方式:上海法院诉讼服务网、“上海法院12368”微信公众号、一网通办网、随申办APP。
代理人或当事人可登录到任意一个平台查看并进行电子签名签收。第一种方式中(最高院平台)没有文书签收功能,我们推荐使用第二种方式进行电子送达的签收。详细操作如下:
(一)上海法院诉讼服务网
在电脑端,直接输入网址:http://www.hshfy.sh.cn/shwfy/ssfww/,右上角点击登录按钮。
01
首次登录需要进行注册,现只支持当事人手机号登录及一网通办账号密码登录,支付宝、微信、随申办市民云三种登录方式暂未开通。

输入相应信息,点击下一步。

使用微信扫描二维码,进行实名认证。

02
输入相应信息,完成认证。
认证成功返回上海法院诉讼服务网登录,选择当事人栏下方文书送达。



用微信扫描二维码后,进行签名,提交后即可查看送达材料。
注:此处律师登录有所区别于当事人,详见以下操作:
输入网址:http://www.hshfy.sh.cn/shwfy/ssfww/,右上角点击登录按钮,选择律师,点击进入中国律师身份校验平台登录。
01



02
可以使用微信小程序“中国律师身份核验”扫码登录,也可以点击右上角进行执业证号登录,登录后操作同当事人操作。


(二)“上海法院12368”微信公众号
搜索“上海法院12368”并关注,点击诉讼服务,当事人选择当事人,律师选择律师,当事人首次登录需注册。
律师登录:
当事人首次登录需实名认证。
验证成功后,点击下一步,跳转至首页,点击文书送达,进入对应案件,进行电子签名后,即可查看对应送达材料。



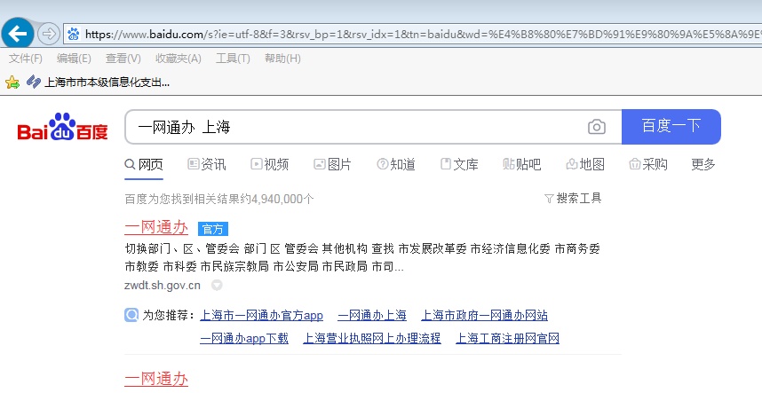
(三)一网通办网
01
百度搜索“一网通办 上海”,从标有“官方”字样的链接进入。

02
点击右上角登录。


可选择“随申办APP”扫码登录,也可选择账号密码登录(账号密码即随申办的账号密码),同时支持支付宝、微信免注册登录,但支付宝和微信必须进行过实名认证。

03
登录之后,选择政务服务下的诉讼服务。

选择文书送达,余下操作流程同(一)。

(四)随申办APP
01
打开APP,点击同意,点击右下角“我的”进行登录。


02
可选择微信或支付宝进行免注册登录,也可以点击注册账户。

注册完成,进行实名认证。
03
认证成功后会返回APP首页,搜索诉讼服务,点击“应用服务”中的“诉讼服务”,余下操作参考方式(二)。
律师无需注册认证,直接搜索“诉讼服务”,从“律师”端口登录。


法治是最好的营商环境。今后,上海闵行法院将牢记为民初心,不断创新工作机制,满足人民群众对司法服务的新期待、新需求,让司法服务更便民。
来源|上海市闵行区人民法院
文字:王芃芃
责任编辑 | 邱悦
声明|转载请注明来自“浦江天平”公众号