
最近,一款名为“沪惠保”的
商业补充医疗保险火了!

上海市民专属的惠民保险“沪惠保”上线已过一周,小布从“沪惠保”官方指定投保平台支付宝了解到,截至5月5日,已有115万人通过支付宝平台参保,其中83%选择了医保卡支付。有46%的市民除了为自己加入外,还选择了帮家人加入。而从城区分布来看,浦东新区参保人数已达28万,远远领先于其他城区,而“五一”前夕这一数字为7万。

“沪惠保”由上海市医保局指导、上海银保监局监督,作为基本医保的重要补充,这份保险每年仅需花费115元,即可获得医保范围外一年最高230万元的补充医疗保障。同时,与其他商业险相比,“沪惠保”几乎是“零门槛”——不限年龄、不限职业、不限健康状况、无需体检,只要是上海基本医保的在保人员,都可以购买。
来自支付宝的数据显示,平台上“沪惠保”搜索量超过500万次,被保人年龄最大的105岁,最小的仅出生14天。
保险界业内人士表示,沪惠保火爆的原因在于其具有门槛低、覆盖广、保障全面、支付便捷等几大特点,它与上海市医保现状、医疗水平以及市民保障需求紧密结合,能够惠及上海1900万基本医保参保人。
支付宝是“沪惠保”的官方指定投保入口之一,已与上海市医保支付系统完成系统对接,支持医保账户余额直接支付,市民在支付宝App上搜“沪惠保”就可一键投保,还可享受一对一客服投保咨询、参保期内无理由退保、在线理赔等服务。“沪惠保”的集中投保时间截至2021年6月30日,保障期从今年7月1日起至明年6月30日。
在投保过程中
部分参保人对该产品提出了一些疑问
一些网络传言
也对“沪惠保”提出了一些质疑
现就大家关心的热点问题
沪惠保推出新一期的热点问答
“沪惠保”与一般商业保险有什么关系?
“沪惠保”也是一款商业医疗保险产品,和市场上的其他商业医疗保险产品的投保条件、保障范围各不相同,是针对不同人群的多样化需求进行设计的创新保险产品。“沪惠保”产品提供客户增加自身医疗保障的一种新的选择,同时它可以和其他商业险形成医疗保障组合,满足不同人群对商业保险的多样化需求。

“沪惠保”产品中特定住院自费医疗费用提及的保险金2万元的免赔额是单次住院计算还是年度累计计算?
该免赔2万元是年度累计计算,如果参保人在一个保单年度多次住院,免赔额是累计计算的。
不在医院住院票据中的自费费用是否能报销?
住院期间在院外购买的药品或手术器材的费用不能报销,但是客户因罹患沪惠保产品所涵盖的13种高发恶性肿瘤和3种罕见病在条款约定医院门诊或药店购买符合适应症范围的21种高额特定药品费用属于保障范围的。也就是说,符合上述条件,在住院期间外购的21种高额特定药品费用,可通过特定高额药品费这项责任报销。
特定重大疾病:包括肺癌、头颈癌、胃癌、黑色素瘤、食管癌、肝癌、乳腺癌、前列腺癌、卵巢癌、淋巴瘤、鼻咽癌、脑瘤、白血病
罕见病:包括法布雷病、黏多糖贮积症(II 型、IVA 型)、转甲状腺素蛋白淀粉样变性多发性神经病(ATTR-PN)"
住院自费药品费是否属于报销范围?
是属于保障范围。住院自费医疗费用包括医保目录外的药品费、手术材料费和检查检验费等三项自费费用,是纳入“沪惠保”保障的。
与工会的互助保障项目是否重叠?自负费用和自费费用有什么区别?
是互为补充的关系。工会的互助保障项目保障的主要是“医保范围内”的自负费用,“沪惠保”保障的是“医保范围外”的自费费用,二者是互补的、不重叠的。对于“医保范围内”的自负费用,就是说属于本市基本医疗保险支付的,但因为受报销比例的规定,有一定比例属于必须由患者自己负担的费用,这部分与通常说的医保范围外的自费药品、耗材等,还是有明显区别的,不在“沪惠保”报销范围。
自负是医保范围内需要个人承担的部分,不属于“沪惠保”的保障范围。自费是不属于医保范围内,完全由个人承担的部分。“沪惠保”产品中包括:1. 特定住院自费医疗费用保险金(医保范围外的特定药品、检查检验费和手术材料费等3项自费费用);2. 特定高额药品费用保险金;3. 质子、重离子医疗保险金。
请问完成投保后,如何查询我的订单?
您可通过“沪惠保”公众号——服务中心——订单查询,查询您的订单信息。为了保障客户的信息安全,查询前需要录入缴费人手机号进行验证登录。
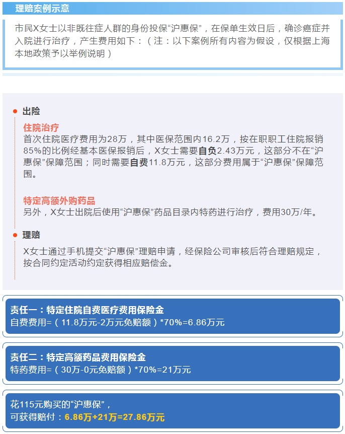
想知道具体怎么理赔?
来看一个案例↓

责任编辑 邓清元
来源 浦东发布