来源 | 静安检察
小安,我有个朋友因为酒驾被抓了,听说案子已经到你们检察院了,你看可否帮我打听一下?他叫——


慢慢慢——,咱俩是好朋友,但是这个我真的没办法,我们有“三个规定”,最近教育整顿天天在讲,我想与其找托辞,还不如坦诚相对,直接跟你说说我们的规定呢,希望你能理解!
不好意思,还真不知道这些规定,本来还想找个领导去问问呢。


别别别,领导干部也不行啊。还是让我先说说我们的规定吧:


简称“三个规定”。

第一个规定:《领导干部干预司法活动、插手具体案件处理的记录、通报和责任追究规定》



明白了,领导干部不能干预司法活动、插手具体案件!那么对于司法机关内部人员或者已经退休的人员,只是过问其他承办人办理的案件呢?


也不可以!为了保护自己,还要全面记录,全程留痕。




你们不是老说检律协作么,既然我不方便过问,那代理案件的律师约承办检察官吃个便饭,顺便当面沟通一下案情,这可以么?


那也不行!检律协作说得可不是这个意思,检察官私下与律师等接触交往必须要遵守相关纪律规定的。




原来你们的规定这么严格啊,真不好意思。但是我还想问问,假如有人有新情况需要反映,为了快速传递案情,他能够直接找司法机关里面工作的朋友代为把新情况转交承办检察官么?


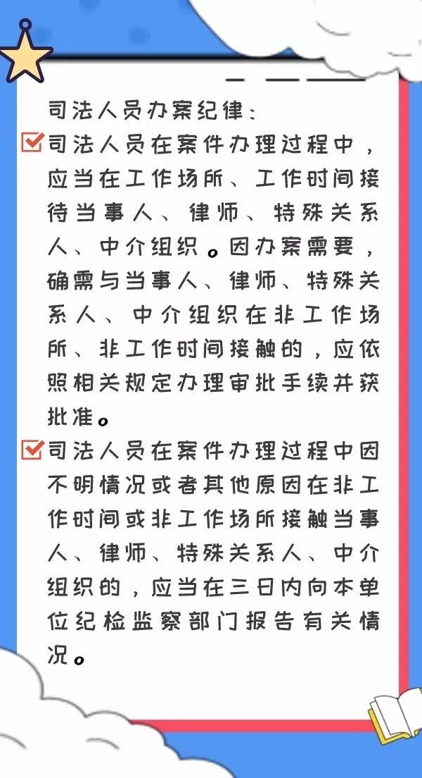
这个也不行哦!最高检在《关于建立过问或干预、插手检察办案等重大事项记录报告制度的实施办法》中作了明确规定,确定了在哪些情况下,哪些人对哪些行为需要填什么?怎么填?哪些情况不用填?





听了这么多这不行,那不行的,那假设当事人、律师或其家属等真的有新问题或新证据要提交等,该怎么办?


我们院有专门对外接待的窗口——12309检察服务中心,可以统一接收递交过来的材料,辩护律师也可以通过“上海市人民检察院”官网中的“律师服务平台”进行预约,通过案件管理部门向承办检察官提交材料。我们会严肃公正地执法司法。
听你这么说,我总算明白了。不过我觉得“三个规定”和一个“实施办法”还要加大宣传,像我这样不清楚你们规定的人估计不少。


确实要加大普及“三个规定”和一个“实施办法”,一方面可以让更多人知晓正确反映问题的途径,另一方面也让领导干部、司法人员等时刻保持警醒,严格执行“三个规定”和一个“实施办法”,既确保严格规范公正司法,也要让司法人员学会用“三个规定”和一个“实施办法”进行自我保护。