【引言】为落实上海2035总规提出的“推进绿色低碳发展,全面提升生态品质,显著改善环境质量”的总体要求,未来新城要以建设“生产、生活、生态”融合的宜居城市为导向,打造高质量发展背景下绿色低碳生产生活方式的示范区,建设践行碳中和承诺的最佳试验场,最大化释放新城的生态效益和价值。(特别说明:本文涉及的数据、策略、指标和建议均为案例研究成果,非行政管理要求,仅供参考。)
新要求和现状问题分析
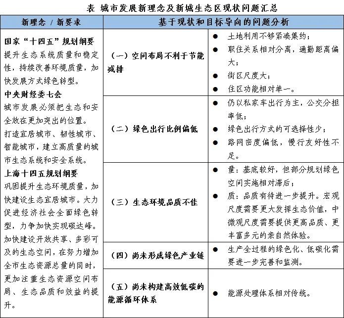
《上海市国民经济和社会发展第十四个五年规划和二〇三五年远景目标纲要》提出,要不断巩固提升生态环境质量,加快建设生态宜居城市,使绿色成为人民城市最动人的底色、最温暖的亮色。新城有良好的建设条件和后发优势,生态资源充足、生态本底扎实,在践行绿色低碳生产生活方式的示范上大有可为。通过对标新理念、新要求,目前新城在生态建设上仍存在以下短板:一是空间布局不利于节能减排,土地利用不够紧凑集约、职住关系仍较为分离;住区街区尺度偏大、功能相对单一,通勤出行距离偏大,增加了交通碳排放;二是绿色出行比例偏低,私家车出行占据较大比重,公交出行的便利性有待提升,慢行友好度也有待增强;三是生态环境品质不佳,在生态条件“量”相对充足的基础上,“质”仍需要进一步提高;四是尚未形成绿色产业链,生产全过程的绿色化、低碳化需要进一步完善和监测;五是尚未构建高效低碳的能源循环体系,能源处理体系和方式有待进一步提高。

研究思路
结合新要求和现状问题,重点选取斯德哥尔摩哈马碧新城、弗莱堡滕巴赫新城、洛杉矶尔湾新城等案例进行研究。其中,哈马碧新城被誉为“全球可持续发展的典范”,在空间布局、交通体系、低碳技术等方面的经验可供新城的公共活动地区、居住社区参考。迪滕巴赫新城正在开展规划编制,提供了生态城区建设最新的理念和方向,可供新建社区参考。尔湾新城是一座极具吸引力的生态产业新城,在产城融合、产业布局方面的经验可供产业片区借鉴。

案例借鉴
1、“短途城市”导向下的紧凑混合开发
“短途城市”的理念在于让居民能够以较短时间抵达工作岗位和日常活动地点,是减碳的重要手段。
一是职住平衡、功能混合的空间结构。融合多种功能,形成相对完整、独立组织的城市新区是哈马碧土地利用的基本原则。哈马碧新城有2万常住人口和1.1万个工作岗位,职住比达到0.53,总体来看在1.5平方公里的尺度上较好地处理了职住关系。在新城层面,1.5平方公里范围内密集分布着类型丰富的公共服务设施,包括学校、幼托机构、公共图书馆、体育中心、剧院、文娱活动场所、养老院、教堂、环境资源中心等;在社区层面,哈马碧新城所有住宅单元都在半径500米内靠近至少6种社区服务设施。公共服务和办公空间被融合到住区建设中,这为居民提供了就近就业、就近享有教育和公共服务的机会,极大减少了每日通勤和日常外出的交通量。

在与哈马碧新城同一尺度下(2平方公里),上海新城已建成的住区空间功能单一度相对偏高、混合度不足,路网间距较大,加大了居民出行需求。
二是紧凑高效的用地布局。通过营造空间紧凑、公交导向、步行易达的土地利用结构,最大程度减少碳排放,实现精明增长。空间营造疏密分明,哈马碧典型街区大小为50*70米或70*100米,形成了开放共享、紧密有序的空间基底。交通站点周边集聚发展,人口密度与公共交通运力相匹配。哈马碧的公交主干道贯通了整个新城城区,公交线路沿线也是密度集聚的区域。哈马碧地块容积率2.2-3.0 ,轨道站点周边平均容积率4-5左右;建筑基准高度18-24米,一般地区建筑高度5-6层,沿交通干线基本为7-8层,站点周边部分建筑提高至50米。

人均用地规模上,五个新城人均用地规模普遍超过120㎡,空间集约度不高;TOD开发方面,从整体看一定程度上呈现以轨交为核心的高强度开发,但整体形态并不突出。
三是各类要素同步开发建设。哈马碧在开发之初设计了完备的项目融资框架,政府与开发商商定了各自管理和建设职责,从而确保了地产、公共服务设施、绿化空间、市政设施的同步推进建设。此外,政府对项目团队提供了系列政策激励工具:如果开发商承诺实现一套环境保护目标,则可以以较低的价格获得土地,也激发了开发商的积极性。

2、便捷多元的公共交通和慢行体系
一是良好的交通联络和循环。哈马碧以轻轨、公共巴士、共享汽车为主构建了便捷高效的公共交通设施,既能快速地到达斯德哥尔摩中心城区,也能在新城内便捷地活动。每个住宅单元距离交通站点最远为250-300米,公交出行率达到80%。

二是高密度的慢行网络,哈马碧的道路系统延续了斯德哥尔摩旧城网格状的路网形态,主干道宽度35米,中间通行两路轻轨;次干道宽度10-15米,连接各个社区单元;慢行道宽度5米左右,结合水岸、绿地、庭院形成富有变化的慢行体验。哈马碧新城步行道密度约为25.8km/km²;自行车道密度约为18.62km/km²,形成以自行车、步行为主的绿色慢行系统,大大减少了温室气体的排放,形成了健康的通行环境及高效的通行效率;同时也提供了更多沿街界面,提高了社区的活力。

各新城住区建成路网间距普遍相对较大,新城地区全路网密度仅3.3km/km²。公交分担率低,仍以小汽车出行为主。
3、“共生城市”导向下的低碳循环的能源体系
“共生城市”是瑞典对生态城市概念的表述,包括交通、建筑、能源、垃圾处理、污水处理在内的城市各个“节点”,相互交织构成整体,所有要素都良性循环。
一是明确的减碳目标要求,并进行全生命周期监测。为了实现减碳50%的目标,规划部门从能源利用的多个角度提出了具体而严格的环境要求。同时,为了确保减碳目标的完成,哈马碧开发了一个“环境负荷描述框架”的环境评估工具(ELP),用以评价并监测减排效果。ELP是一个全生命周期的绩效评估工具,从建设-使用-拆除三阶段将各种行为的环境负荷量化,通过动态监测,为规划者和开发商提供快捷的反馈。

二是高度整合的生态循环利用网络。哈马碧成功实现减碳目标的技术核心在于其设计并实践了“哈马碧模型”。这一模型将哈马碧新城内的能源、水和垃圾的循环利用,与城市运行的各个系统进行统筹规划,为新城在内部创造了一个各种物质、能源过程相互依存的封闭系统,使环境整体的碳排放降到最低。据统计,在哈马碧废弃物中的75%被收集重复利用或用作燃料,对生活垃圾的再利用率高达95%。哈马碧构建了一个自动化的地下废弃物回收系统。进口设置在社区中,废弃物进入地下网络后,以每小时70公里的速度被吸到2-3公里外的地下中央收集站,再通过控制系统输送到大的集装箱中,其中有机垃圾被送至堆肥厂,易燃垃圾则被送到附近的一家热电厂。真空垃圾抽吸系统使大型垃圾车可以不进入小区就取走垃圾,也省去了人工收集垃圾的过程。

4、提升生态空间的效益
一是划定自然保护底线。尔湾划定了64平方公里的自然保护区,在城市中大量使用绿斑、绿廊,构成了一个综合的自然生态环境。尔湾将大部分土地保护起来,以卓越的自然环境来提升单位土地的价值,实现双赢。

二是联网、增量——营造绿色廊道与外部生态空间联系,发挥更大尺度的生态价值。迪滕巴赫新城在130公顷的范围内规划构建了3条贯穿新区的大型绿带,连接东南部相邻城区的迪滕巴赫公园以及西北部莫斯瓦尔德鸟类保护区,也为动物迁徙和活动创造廊道、形成通风走廊,并承担行洪泄洪的作用,充分发挥宏观尺度的生态价值。对于周边邻近的生态敏感区,避免新区人工干扰过多,设置缓冲带、保护区,甚至不产生路径链接。

三是提质、强感——塑造灵活嵌入的开敞活动空间,提供亲自然感受。迪滕巴赫新城将体育公园、运动场、信鸽俱乐部、轻型游乐场等嵌入城市,共同作为绿化空间的补充。提供丰富的活动和绿色教育,为各年龄段的人群创造了各种游戏和运动区域。其中,规划设计了14个大小不一、设计各异的儿童游乐场,步行间距不超过400米,并且方便易达,为儿童提供了在玩耍中亲近自然、认识自然的机会。
从全市来看,新城范围内400平方米以上绿地5分钟步行可达率为73%,低于全市水平76%。3000米平方以上绿地500米服务半径内覆盖的居住用地占比达90%。可见高等级、大规模的公共绿地服务覆盖较好,但小规模、高品质的公共空间相对欠缺。
5、构建绿色低碳的产业链
尔湾生态新城现代产业的发展主要以大学为依托,通过一系列相关政策与措施推动智力密集型的高科技产业发展高科技产业的发展成功带动了相关产业的发展,形成总部经济为特色、高科技为核心竞争力的高附加值、低环境影响的产业特征,呈现出产业智力化、高科技化、多样化以及无污染化的特征,核心产业包括汽车设计、生物医药、时尚设计、电脑晶片、游戏和软件、法律财务等。尔湾的产业门类呈现出多元化,具有较好的抵御风险能力。

6、案例总结。
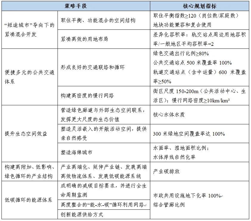
针对新城现状存在的问题,借鉴各个案例,研究认为,围绕打造高质量发展背景下绿色低碳生产生活方式的示范区,新城在建设生态区的过程中需要关注“短途城市”导向下的紧凑混合开发、便捷多元的公共交通体系、构建低碳循环的能源体系、提升生态空间效益、构建绿色低碳的产业链五个方面的策略,并结合实际提出了核心规划指标的建议值。

对上海新城的对策建议
对于本市新城创新区建设,分别从规划、建设、管理三方面提出建议如下:
在规划方面,一是空间紧凑集约开发,以轨道交通站点为核心进行集聚开发,引导新城高度聚集、精明增长。二是强化功能混合布局,在较小的空间单元鼓励多元功能复合,方便“短途出行”,减少碳排放。三是形成良好的职住关系。促进产城版块融合互动,加强本地产业的磁力效应,强化节点城市的独立性。四是提高公共交通站点覆盖率,打通新城公共交通内循环,加强公共交通分担率,提高绿色出行比例。五是营造宜人的街区尺度,在公共活动地区和生活区,塑造步行友好、适宜慢行的街区格局,提升慢行舒适度。
在建设方面,一是加快推进公共绿地的规划落地,促进生态环境建设与新城发展同步。二是推动绿色空间高品质建设,进一步提升生态空间的“质”,通过精细化、人性化的设计,为居民提供层次丰富、类型多元的亲自然体验。
在管理方面,一是加快形成绿色产业链,重点发展高端先进制造业,做精做强生产性服务业,生产全过程的绿色化、低碳化需要进一步完善和监测。二是形成低碳可循环的能源利用体系,积极鼓励新能源利用,打造资源综合利用和循环体系,实现减碳目标。
注:文中图片和表格未标明出处的,均为笔者自绘。已注明出处的图表,如涉及版权问题,请联系本公众号。
END
下期预告
上海市智慧城市“十三五”规划提出要建设宜居宜业、特色鲜明的智慧新城,推动信息化与新城开发同步规划建设,鼓励智慧城市相关标准在新城中先行先试。在本轮新城建设中,新城将如何探索智慧城区的新模式,以智慧赋能城市,欢迎关注系列(五):智慧区——打造智慧产业运用于城市生活的试验田。