
今天,
金山巴士隆重举行了
虹桥枢纽7路B线
暨“退役军人示范线”启动仪式。

3月19日启动仪式之后,
3月20日起市民将可按照时刻表时间,
乘坐虹桥枢纽7路B线。
该条线路作为
上海市首条“退役军人示范线”
也正式迈入了“新征程”,
为市民提供不一样的公交特色服务。





虹桥枢纽7路B线最大的亮点在于,车厢最醒目的位置张贴着五位卫国戍边英雄、“时代楷模”张富清、“排雷英雄战士”杜富国等先进人物的照片、简介,车厢前后部等还张贴了双拥工作的相关标语,使公交文化和军人文化有机结合,无形之中让乘客接受了国防教育的精神洗礼。



据了解,这条线路共配有17位驾驶员,他们都有一个共同身份——退役军人。对于他们来说,曾经是保卫祖国的军人,而现在他们是公交车驾驶员,在本职岗位上继续抒写着军旅情怀。



据悉,17位驾驶员都是经过公司层层筛选出来的“排头兵”,他们品德优、素质硬、技术优。为了确保能以最佳的精神状态投入工作,公司于3月9-10日组织开展了强化军事训练。军训期间,驾驶员们服从指挥,刻苦训练,表现出良好的组织纪律性和顽强的意志,以饱满的热情,整齐的步伐,高昂的斗志,展现出了军人的飒爽英姿。



金山巴士党委书记、董事长王秋忠表示,在“后疫情时代”,国企公交着眼长远,立足当前,融合公交为民服务和退役军人积极进取的精神,适时推出这条“退役军人示范线”,旨在持续提升金山巴士“鑫公交·心服务”服务品牌影响力的同时,全力打造人民满意的“暖心公交”,为金山打造“上海湾区”城市品牌、虹桥国际开放枢纽南向拓展带建设作出企业应有的贡献。

有退伍军人为民服务
是不是觉得超有安全感?

那么也有小伙伴问了
这么有颜又有态度的公交车
“票价多少呀”
“可以开到金水湖么?”
对此,金山巴士回应啦!
单一票价:13元
虹桥上客地点:虹桥西交通中心公交枢纽
虹桥下客地点:T2航站楼
车型:空调硬座
末班车时间将在运营之后视实际乘行需求再做是否延长的决定
因B线是快速线路,暂不考虑绕行金水湖的走向


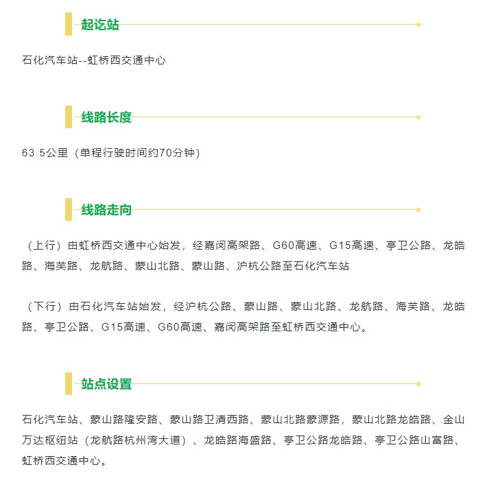
路线及时刻表


大家对此还有什么疑问?
不妨在留言处告诉小编噢~
摄影丨庄毅 陈嘉珺
通讯员丨徐颖