
上海市工程建设项目审批管理系统(V2.0版)(以下简称审批管理系统)上线试运行啦
去年4月,《上海市优化营商环境条例》提出:“依托“一网通办”总门户,建立统一的工程建设项目审批管理系统,实现立项、用地、规划、施工、竣工验收等各审批阶段“一表申请、一口受理、一网通办、限时完成、一次发证”,推动工程建设项目审批实现全流程网上办理”。根据条例要求,围绕“项目全覆盖、流程全环节、数据全归集”的总体目标,上海推出了审批管理系统2.0版,初步实现了工程建设项目高频政务服务事项的一口申请和展示。目前,系统已上线试运行,项目单位可通过“一网通办”平台登录体验。
审批管理系统2.0版具体有哪些改变,又如何使用呢?详↓
2.0版主要看点
涵盖工程建设项目的高频政务服务事项
工程建设项目的审批可分为立项、规划土地、施工许可、竣工验收等环节,涉及发展改革、规划资源、住房建设等多个部门。过去,这些环节中的政务服务事项散落在“一网通办”平台不同部门的页面内,用户需要分别查找办理。审批管理系统1.0版可一站式办理部分政务服务事项,未能涵盖所有高频事项。
2.0版上线后,从项目立项开始,主要的高频政务服务事项(包括项目核准备案、规划土地意见书、建设用地规划许可证、设计方案、工程规划许可证、各类项目的施工许可证、各类项目的竣工验收等)均可在审批管理系统中进行办理。
做强政务服务事项引导功能
工程建设项目的审批流程较为复杂,会根据项目的建设内容、投资主体、行业分类、用地性质、工程类型等情况要求办理不同的政务服务事项,用户往往需要对相关法律法规相当熟悉,才能梳理出某个具体项目的审批流程。
2.0版上线后,用户可以通过智能引导生成供参考的流程图和政务服务事项清单。


支撑工程建设项目审批制度改革
各部门的政务服务事项进入审批管理系统后,将对申请表单和材料作进一步梳理,逐步做到提交和批复数据的复用,实现由“填表”向“补表”的转变。同时,根据项目的不同情况,有针对性地推送各类改革举措,推动政务服务事项的合并办理和容缺受理。
通过以上一系列的改进,审批管理系统将进一步提升用户办理工程建设项目审批的满意度和获得感,助力上海营商环境的持续优化。
使用简介
系统登录
在上海市政府门户网站(shanghai.gov.cn),进入“一网通办”-政务服务页面,并从“优化营商环境”板块中“工程建设项目审批管理系统”进入登录页面;

方式一:直接登录。进入“上海市工程建设项目审批管理系统”后,点击【建设单位(法人)】登录。

方式二:智能引导。如用户对工程建设项目审批流程不熟悉,并且项目未办理过相关政务服务事项,也可通过智能引导进入审批管理系统。

方式三:通过“企业专属网页”登录。进入企业专属网页后,点击【我的项目】查看项目列表。如项目未办理过相关政务服务事项,项目列表中尚未显示,也可点击【新增项目】,在项目列表中新增。

页面介绍
1、审批管理系统主界面
建设单位登录后,可进入审批管理系统主界面
区域①可根据行政事项办理阶段选择审批阶段进行事项办理,可进入咨询服务、接入服务等服务模块;
区域②可进入装修工程等其他工程或非工程办理功能;
区域③为项目列表,可新增项目、进入具体项目的项目页面;
区域④咨询电话查询功能。

2、项目页面
点击项目列表中具体项目的【查看】,可进入项目页面;

区域①为项目法人(建设单位)信息,可更新用户基本信息;
区域②为项目基本信息,可录入项目基本信息;
区域③为政务服务事项列表,可进入相关政务服务事项的具体办理界面,查看办理流程和批复结果;
区域④为信息数据报送列表,可申报开工报告、年度报告和竣工报告;
区域⑤为项目材料库,可进行项目城建档案归档。




操作介绍
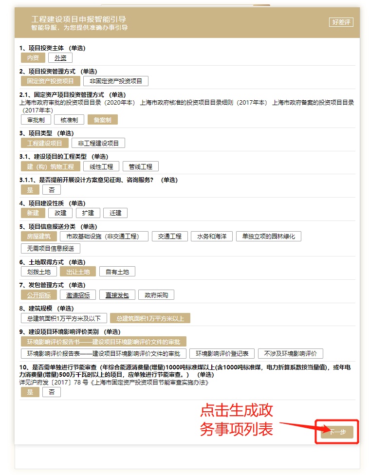
1、智能引导
进入引导页面,根据项目情况回答引导问题,点击【下一步】生成供参考的流程图和政务服务事项清单;

如用户满意引导结果,可输入项目名称,并点击【立即办理】进入项目页面,或点击【生成PDF】保存引导结果。

2、新增项目
项目列表展示用户正在办理中的所有项目。如项目尚未办理任何手续,在项目列表中无法查到,可点击【新增项目】,在项目列表中增加;

填写完成项目基本信息,点击【保存】,完成项目信息新增;

点击保存后,会出现“提示”是否需要自动生成政务服务事项,选择【需要】,则既新增项目,又在项目页面中生成需办理的政务服务事项列表;选择【不需要】,则仅新增项目。

3、政务服务事项办理
政务服务事项的办理有两种模式供用户选择,一是在项目页面内办理,通过项目列表进入具体项目页面,在项目页面内的政务服务事项列表中选择,进入具体事项办理页面;二是通过项目阶段办理,在系统主界面的左侧选择需办理事项的阶段,在该阶段内选择具体需办理的项目和事项后,进入事项办理页面。
+
在项目页面内办理
基于项目页面内已形成的政务服务事项列表,用户可点击政务服务事项的【申请】按钮,进入事项办理界面,办理界面内的具体操作可参考下文的三个范例;
也可点击【新增事项】或【删除事项】,根据实际情况增删列表中的政务服务事项。


事项申请完毕后,点击具体政务服务事项的【蓝色向下箭头】可查看审批流转记录、审批结果等信息;点击【查看】,可查看批复文件。


通过项目阶段办理-以交通工程 公路工程施工许可办理为例
在系统主界面左侧选择“施工许可”阶段,点击【新增事项】,选择“公路工程施工许可”(办理页面进入操作如下图):

进入填表页面,填写完成,点击【提交】;提交后,可以在列表页查询到事项办理的状态、下载证照;

通过项目阶段办理-以房屋建筑工程 施工许可并联审批办理为例
在系统主界面左侧选择“施工许可”阶段,点击【新增事项】,选择“施工许可并联审批”(办理页面进入操作如下图):

点击【新增事项】后弹出以下页面,点击【选择项目】选择需要办理的项目,选择“施工许可并联审批”,点击【立即办理】即可跳转下面界面;

选择申请施工许可范围信息,点击确定进入施工许可申请填表页面;

通过项目阶段办理-以房屋建筑工程 开工放样复验或备案办理为例
在系统主界面左侧选择“施工许可”阶段,点击【新增事项】,选择“开工放样复验或备案”(办理页面进入操作如下图):

进入填表页面,填写完成后点击【提交】;可在列表页查询到事项办理的状态、下载证照;

其他事项办理均可参照以上范例操作。具体的功能介绍和操作手册可在审批管理系统首页内的通知公告中下载:
http://zwdt.sh.gov.cn/govPortals/cprams/index
在办理过程中如有疑问,欢迎拨打咨询热线。系统主界面左下角【咨询电话】可查询热线号码:
涉及项目核准、备案等事项办理,可拨打021-63596761;
涉及规划、土地等事项办理,可拨打021-63193188*9324;
涉及工程施工许可、竣工验收等事项办理,可拨打021-962683咨询;
涉及交通基础设施建设事项办理,可拨打021-58401858*23533咨询。
资料提供:市住建委、市发展改革委、市规划自然资源局、市交通委、市大数据中心
编辑:陶玉