喜大普奔!
2021年福利第一弹来了~
青吴嘉的小伙伴们注意了!

长三角一体化示范区旅游惠民
试点景区景点名单正式发布啦~
青浦、吴江、嘉善
部分景区景点实行
“免费游”“半价游”等优惠
青浦当然也为大家带来了
诚意满满的福利礼包
请收好这份青浦旅游攻略
一起畅游江南水乡
青浦!走起!
01
东方绿舟
优惠详情:
2021年2月1日-2月28日,门票实行8折优惠40元/张(原价50元)。
仅限长三角生态绿色一体化发展示范区(青浦区、吴江区、嘉善县)户籍居民。

毗邻烟波浩渺的淀山湖,坐拥植被苍翠的自然风光,配备恢弘大气的建筑群落和功能齐全的户外活动设施,东方绿舟四季风光各具特色,是遛娃、骑行、健身的上佳目的地。
兵器博览、岩壁攀登、趣桥体验、定向越野、勇敢攀爬、龙舟竞渡、科学探索、拓展训练等50余项活动,让你在大自然的怀抱中尽情享受运动乐趣。


冬日严寒中,淀山湖畔也有别样风景。远远望去,一片银装素裹的冰雪世界,成就了青浦淀山湖畔奇异瑰丽的冰雕世界,美不胜收。
地址:上海市青浦区沪青平公路6888号
咨询电话:021-59233000
预约方式:通过“沪游码”进行在线预约。入园当天凭青浦区、嘉善县、吴江区本人有效身份证件享受优惠购票。入园须提供本人预约记录,同时提供本人实时“随申码”,显示绿色方可入园。
02
朱家角古镇
优惠详情:
景区免费开放,进入古镇需要预约,景区内“灵动时刻”沉浸式综合娱乐场优惠:
单人联票原价198元、现惠民政策50元单人联票;
亲子双人或情侣双人全馆联票原价298元、现惠民政策99元全馆联票;
家庭3人或二胎4人全馆联票原价398元、现惠民政策158元全馆联票。

南周庄,北周庄,不及朱家一只角。这座闻名遐迩的沪上古镇,自从轨交17号线开通后,热度就居高不下。
沿河筑屋,看不尽枕河人家;翘角飞檐,关不住满园景色。等到傍晚,灯光亮起,朱家角沐浴在桨声灯影里,又是另一番风雅。

有人把她比作上海的威尼斯,有人把她比作淀山湖畔一颗明珠,如今这颗璀璨明珠又在“金色玉带”——318国道的依托下,放射出更夺目的光彩。
地址:上海市青浦区朱家角镇新风路美周路
咨询电话:13162786170
预约方式:搜索、扫码“朱家角旅游”微信公众号进行实名预约。
03
上海大观园
优惠详情:
优惠价:30元/原价55元(旺季)25元/原价40元(淡季);
旺季(2021年2月1日-10月31日)
淡季(2021年11月1日-1月31日)
优惠时间:2021年1月-6月30日
优惠对象:仅限长三角生态绿色一体化发展示范区(青浦区、吴江区、嘉善县)户籍居民。
以上活动仅成人票参加,届时凭身份证及有效证件购买优惠票。

怡红院、潇湘馆、蘅芜苑、栊翠庵……一座座饱含着动人故事的小筑,曾在《红楼梦》的卷帙中,让众多读者为之魂牵梦绕,落入人间,便成了“衔山抱水建来精,天上人间诸景备”的上海大观园。
上海大观园是一座再现中国古典文学名著《红楼梦》中的“大观园”景观的仿古园林。眼下,散布在园内各个景点的蜡梅,已然怒放,与古色古香的建筑交相辉映。柔和的冬日晨光疏落地投射在走廊上,树上的叶子还未全部被北风带走,园中蜡梅初放,可谓风雅至极。
地址:上海市青浦区金商公路701号
咨询电话:021-59262089
预约方式:通过“沪游码”进行在线预约。
04
陈云故里·练塘古镇
优惠详情:
景区免费开放。

“高屋窄巷对街楼,小桥流水处人家”,这就是练塘。传说三国东吴曾在此修建了操练水军的湖塘,所以才得名为“练塘”。
一条“三里塘”贯穿古镇,古桥掩映在垂柳之间,人走其上,船行其下,如在画中。作为“华东茭白第一镇”,这里茭白嫩如鲜笋,必须打卡!
地址:上海市青浦区练塘古镇景区
咨询电话:021-59257956
预约方式:通过“沪游码”进行在线预约。
05
上海张马景区
优惠详情:
景区免费开放。
景点寻梦源景点门票惠民游打对折40元/张(票面价80元)。(寻梦源闭园时间为:2020年12月1日-2021年3月10日,关闭区域为除房车外的旅游观光、游乐、餐饮项目)
只限(青浦区、吴江区、嘉善县)户籍居民。张马村村民免费,周末节假日除外。

张马景区位于朱家角镇最南端,这里洋溢着浑然天成的自然之美,是一座备受赞誉的“中国最美村镇”,还具有“东方田园威尼斯”的美誉。这里伫立着被国际航标协会列为世界历史文物灯塔的千年泖塔,还有自然原生态的太阳岛让你可以尽享亲子假期的快乐时光。
地址:上海市青浦区朱家角镇沈太路2365号
咨询电话:021-59838137
预约方式:通过线上“沪游码”预约,房车需提供本人实时“随申码”办理入住手续。
06
上海联怡枇杷乐园
优惠详情:
景区免费开放。

榉柳枝枝弱,枇杷树树香。上海联怡枇杷乐园内植有400亩枇杷林,春夏之际来这里,是最好的时节。但如果来这儿只是吃枇杷,那就亏大了,除了枇杷以外,这里的农家菜绝对是地道的。联怡枇杷乐园已经把农家菜做成了全上海“第一”。万物生长,时令美味需用传统厨艺烹饪,才够味。风和日丽的季节,去农家乐吃一顿地道的农家菜,让味蕾找找淳朴香甜的农家味道。
地址:上海市青浦区外青松公路7166号
咨询电话:59715804
预约方式:通过现场预约、电话预约和沪游码进行在线预约。
07
福泉山遗址
优惠详情:
即日起至6月,景区免费开放。
仅限长三角生态绿色一体化发展示范区(青浦区、吴江区、嘉善县)户籍居民。

福泉山遗址位于青浦区重固镇西部,于1962年被发现,2010年被国家旅游局质量等级评定委员会评为国家AAA级旅游景区,2013年被国家财政部和国家文物局公布为全国150处大遗址保护项目之一。
福泉山遗址是目前太湖以东罕见的能代表良渚文化最高发展水平的遗址,也是太湖地区新石器时代延续使用时间最长的墓地之一。
地址:上海市青浦区重固镇福泉山路658号
咨询电话:021-59780912
预约方式:通过“沪游码”进行在线预约。须出示本人有效身份证件或相关证件到现场办理免票手续。
08
上海崧泽遗址博物馆
优惠详情:
景区免费开放。

如果你想探寻上海这座城市的起源,那么上海崧泽遗址博物馆是必打卡之处。上海考古学界一直有这样的说法:崧泽是上海之源,松江是上海之根。
上海崧泽遗址博物馆是一座建立在遗址上的博物馆,也是青浦的AAA级景区。这里既埋藏着6000年前最早的上海,又堆积有5000年前中国文明起源的证据,被评为“20世纪全国百项重大考古发现”之一。它不仅是年代最早的一处上海起源地,更是中国文明起源的一个见证地。
地址:上海市青浦区沪青平公路3993号
咨询电话:021-59755777
预约方式:通过“沪游码”进行在线预约。
09
金泽古镇
优惠详情:
景区免费开放。

养在深闺人未识的金泽,保留着古镇的淳朴模样,静谧的水乡,古朴的拱桥,时间仿佛在此停止。历史上,这里桥桥有庙,庙庙有桥,桥庙相连,被称为“江南第一桥乡”!登上手摇船,当地的船娘一边摇橹一边唱起船歌,婉转歌声填满双耳之际,满目都是小桥流水的温婉柔情~这便是金泽古镇!
地址:上海市青浦区金泽镇金中路2号
咨询电话:59260008
预约方式:通过“沪游码”进行在线预约。
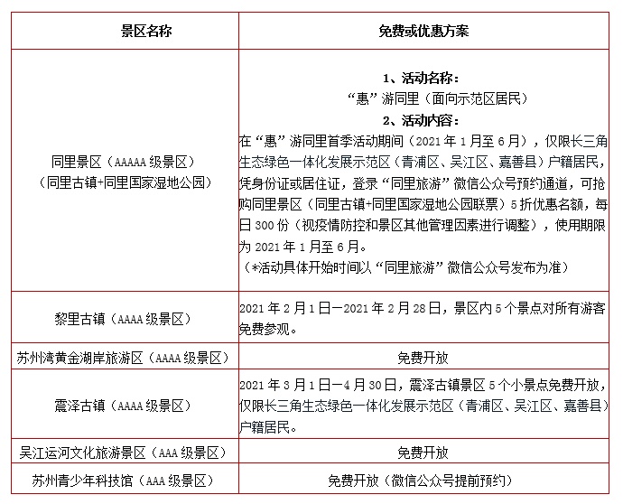
慢游吴江

▲可点击图片放大查看详情
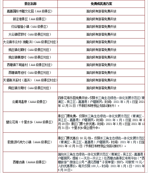
寻梦嘉善

▲可点击图片放大查看详情
示范区旅游导览图

旅游咨询热线:
青浦:021-39270218
吴江:400-8008-519
嘉善:0573-84024777
资料:青浦旅游
实习编辑:朱人杰
责编:李璨