好消息!“上海停车”APP、微信、支付宝小程序于近日上线试运行新华医院预约停车服务~
就医停车人可以通过“医院停车预约”功能,提前3天预约新华医院在就诊时段开放预约的100个车位,并通过现场设置的“预约快捷通道”优先进入预约停车区域,就医结束后使用“上海停车”APP、小程序的在线支付或无感支付功能快捷离场,实现“一键预约,舒心停车”。

如何找到“上海停车”的
“医院预约”入口

如何预约医院停车
如何取消预约

如何抵达新华医院预约车库

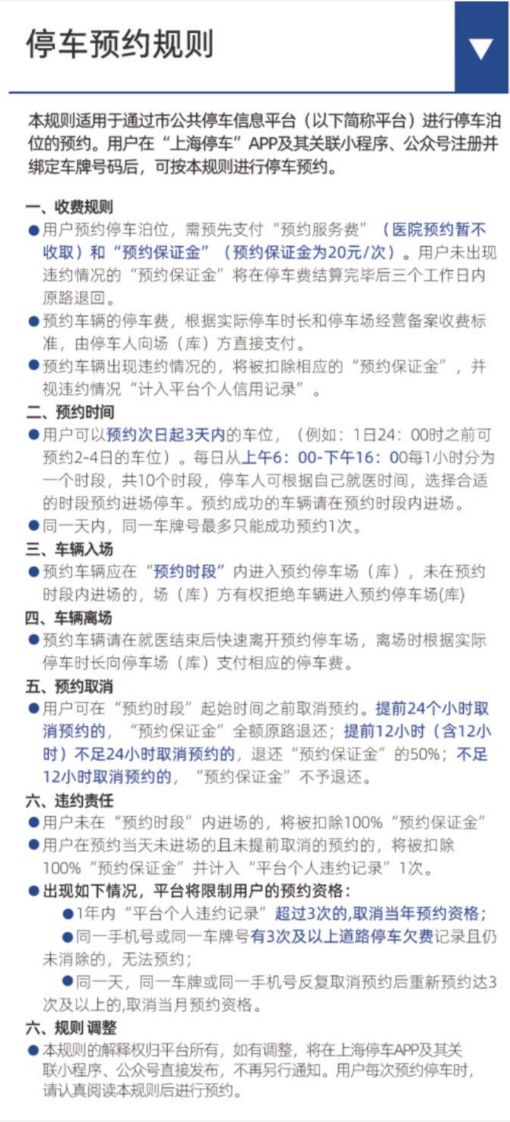
停车预约需遵守哪些规则

下面,小交以微信小程序为例,为大家奉上“医院停车预约”功能的使用攻略~
选择停车场
在【上海停车】小程序停车页,点击“停车预约”按钮,选择“医院停车预约”进入预约页。


预约信息填写
信息栏中选择停车时间和进场时段,确认预约联系人信息、费用并选择进场车牌后,点击“申请预约”,系统将为您进行预约车位申请。


预约确认并支付
预选车位申请成功后,自动跳转预约确认(待支付)界面,若无异议,点击右下方“立即预约”按钮,使用微信支付完成在线支付即可完成预约;若提交订单后,超过15分钟未支付,系统自动取消该订单。


如何生成入场凭证
进入医院预约停车首页---预约记录---找到您的“预约订单”---点击“预约凭证”,用户在抵达预约停车场入口时,需向现场管理人员展示“预约凭证”,并请按照现场人员的引导进入预约停车区域。


“预约入场凭证”分为红、绿两种颜色,绿色表示当前时间在预约进场时段可进场停车;红色表示当前时间不在预约进场时段内,场(库)无法保障您的预约车位,并有权拒绝您的车辆入场。


离场缴费
方法1:打开【上海停车】小程序点击“停车缴费”,选择“停车场(库)”栏并输入车牌号,点击“去交费”按钮后选择需缴费停车场,完成支付。




方法2:打开【上海停车】小程序点击“我的”→“我的车辆”,添加车辆时默认选择开通无感停车功能或对已添加的车牌点击“自动支付”开通无感停车功能,开通后,离场时无需提前缴费,会自动抬杆,先离场,后付费。


部分来源:上海停车