编者按:
“世界名品金桥造,上海制造看金桥”。浦东金桥,栉风沐雨二十八载,是浦东改革开放辉煌历史的参与者和见证者;如今,它肩负着上海自贸区和科技创新中心两大国家战略使命,正在逐步实现由产业园区向综合型城区的发展转变。
01
制造金桥,再度起航
《上海市城市总体规划(2017-2035年)》明确新增金桥作为未来全市城市副中心之一。为更好地把握金桥地区未来新的发展机遇、破解地区发展瓶颈,上海市规划院开展了《金桥自贸区城市更新综合试验区城市更新研究》,旨在以金桥为例,探索全球城市存量产业区向城市公共活动中心转型发展的模式和路径,实现由传统产业区向创新型城区的转变。

图1 金桥地区的发展历程及定位转变

图2 《上海市城市总体规划(2017-2035年)》城市副中心布局示意图
02
三重标杆,系统谋划
研究工作从系统谋划角度出发,始终坚持“目标导向”“需求导向”“实施导向”三重标杆,切实破解金桥地区发展面临的现实瓶颈。

图3 研究总体思路示意图
一是立足卓越全球城市定位。聚焦副中心和创新区两个维度开展精准对标,对新宿、临海、纬壹等案例展开深入研究,总结提出城市公共中心与科技创新区空间耦合的发展趋势,并进一步提炼出未来创新城区建设的空间需求。

图4 聚焦副中心和创新区开展案例研究
二是始终坚持需求优先。从自上而下和自下而上两个角度,平行开展功能定位、产业发展、综合交通等专项研究,同时针对企业、行政主管部门、就业员工、本地居民、外籍人士等多元主体展开深入调研,通过邮件意见征询300余家企业,实地走访50余家重点企业并与业主及企业员工代表200余人进行访谈,抽样调查78个居住小区的本地居民共4100余户,针对性走访碧云社区国际人士共415人次,确保掌握企业及民众的真实诉求。
三是始终坚持面向实施。通过土地权属与开发年限梳理,聚焦更新组织架构和土地权属,开展了土地政策、开发模式的专题研究,确保规划后续可操作性。

图5 规划调研公众参与示意图
03
脚踏实地,厘清问题
为实现“园”向“城”转变的核心目标,经系统评估后,研究认为当前金桥副中心地区建设需重点解决以下5个方面的问题。
一是现状土地资源紧张,需探索以存量更新为主的建设新路径。现状剩余可新增建设用地已不足1平方公里,建成区土地利用效率偏低,亟需通过土地资源评估梳理,挖潜存量用地,支撑地区转型升级。
二是传统产业发展趋缓,需谋划面向未来的产业转型新方向。传统四大传统支柱产业发展势头减缓,园区在产业绩效、创新活力上已显著落后于张江和漕河泾,制造业转型缓慢,产业价值区段已不符合未来副中心的发展预期。

图6 金桥副中心地区产业发展特征示意图
三是现状交通支撑不足,需重构以TOD为主要导向的交通新格局。现状交通的工业区特征显著,路网密度、轨交支撑严重不足,公交出行比例不足20%,客货混行、通勤潮汐现象严重,无法满足未来城市副中心建设要求。
四是区域服务能力不足,需完善地区高等级公共服务新体系。面向未来,金桥副中心将辐射服务整个浦东东北部地区130万人口,现状区域辐射能力和公共服务设施能级配置存在巨大缺口。

图7 地区交通出行、公共服务设施配套大数据分析
五是空间品质差异显著,需重塑国际化地域魅力特色新空间。地区东西产城二元对立,产业社区与碧云国际社区城市空间品质存在巨大落差。
基于评估结论,研究提出“坚持高端制造业优势和国际化发展特色,打造产业特色鲜明、富有国际魅力、示范效应显著的新一代全球城市副中心”的总体发展目标,并重点聚焦国际使命、区域担当、地域特色3个维度进行功能提升。

图8 三组“变与不变”的辩证关系
一是立足于科创中心和上海制造的国际使命,坚持高端制造业优势,重点打造以“人工智能+”为核心的产业集群,体现与张江科学城的错位发展。
二是立足于浦东东北部公共中心的发展担当,加密轨道交通线网,提升腹地辐射能力,引导高等级公共服务设施向副中心地区集聚。
三是立足于国际社区与空间品质的地域特色,结合碧云的成功经验,提升人居空间品质,将副中心打造成未来上海产城融合发展的典范。
04
规划引领,面向未来
1、总结一套适用于特大城市副中心地区的发展通则与空间范式
研究以东京和上海作为主要研究对象,对副中心空间布局共性特征及主要设计参数进行总结,为国内其他城市副中心建设提供鲜活的实证样板和可靠的思路借鉴。
一是提出城市副中心存在综合型与专业型两种功能类型。根据建设规模、开发强度、业态配比、空间形象的差异及其选址布局特征进行总结。综合型副中心一般位于特大城市主要对外交通走廊的节点上,其核心职能为面向特定扇面的区域综合服务。专业型副中心一般会承担特大城市某项突出的专业职能,根据其类型的差异,可进一步细分成科创型、文旅型、门户型3种,一般结合科研院校、风景名胜、机场枢纽等城市重大设施布局。

图9 专业型副中心与综合型副中心特征对比
二是提出城市副中心存在核心区及功能区两个不同空间层次。研究发现副中心在距离核心1000—1500m的范围,存在一个公共服务设施高度集聚的副中心功能区,是副中心重要的功能组成和活力来源,它与传统认知中以商业商办集聚、高强度开发为特征的核心区共同组成了城市副中心。

图10 副中心核心区及功能区空间示意图
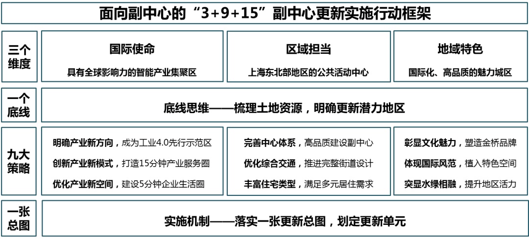
2、构建一组面向城市副中心的更新实施行动框架
研究提出“3+9”副中心更新实施行动框架。立足国际使命、区域担当、地域特色3个维度的战略思考,通过对土地资源梳理明确更新潜力地区,对应3个维度细化形成9大更新策略,划定更新单元,落实一张更新总图。通过点、线、面结合的形式层层分解落实,形成若干项具体项目行动计划。

图11 金桥副中心城市更新实施框架
3、形成一种上海存量产业区土地资源研究的方法
研究选取6个大项12个子项评价指标 ,从多个维度对土地更新潜力进行评价,初步建立一套具有一定普适性的产业区存量土地更新评价体系。

图12 金桥副中心土地资源评估框架
4、探索一套面向实施、行之有效的更新政策机制
研究系统梳理现行产业用地更新政策,区分政府主导、园区平台主导、企业自身更新3种不同开发模式,明确各自的主导产品定位,量身定做了3套更新土地政策机制,突出政府、园区、企业、公众多方利益共赢。
05
远近结合,立足近期
研究有效支撑了金桥副中心地区规划编制,核心结论已纳入副中心国际方案征集和金桥—外高桥地区单元规划,明确综合型副中心发展定位,落实副中心的选址范围和空间层次,有效指导后续副中心地区控详规划编制,保障金桥壹中心、啦啦宝都、张家浜专业足球场等一批重点项目近期落地实施。

图13 金桥副中心近期重点实施项目实施进展
在不久的将来,一个全新的地标,一座全新的城区,将承载着金桥人的梦想与希望,闪耀在浦江之滨。相信未来的金桥,文化是中外交融的,建筑是可“阅读”的,街道是能漫步的,这里将是“留得住人,扎得下根”的地方。