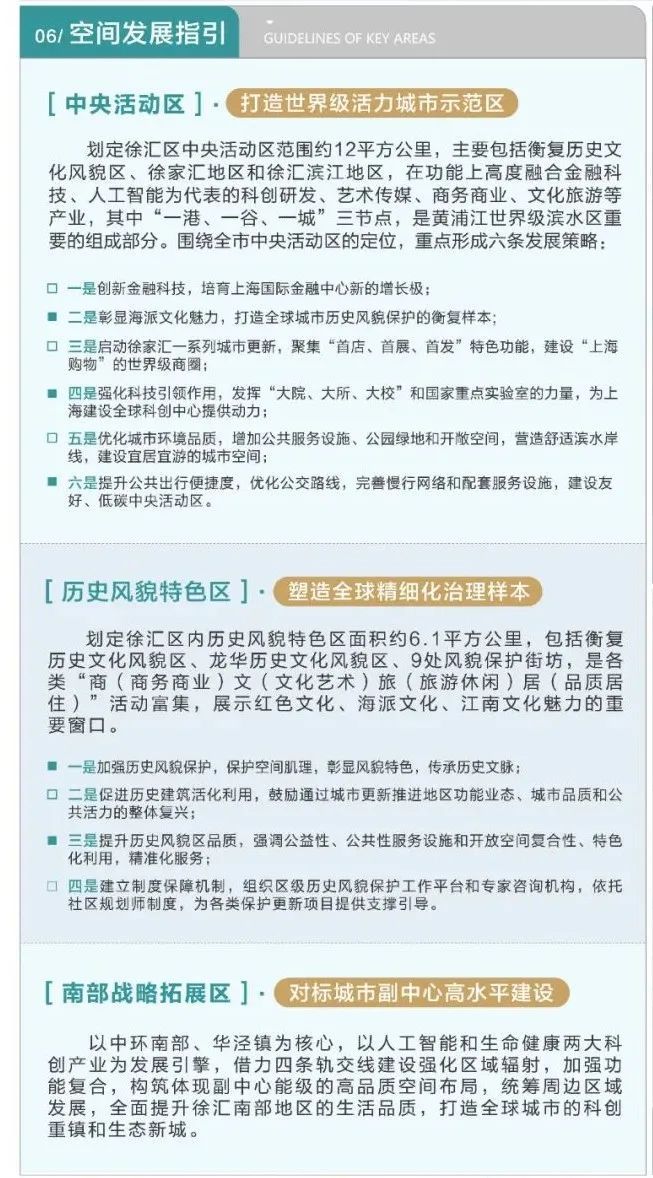
徐汇的朋友们注意啦!市规划资源局今起至12月15日公示徐汇区单元规划草案。徐汇区的发展目标是:至2025年加快建设具有世界影响力的社会主义现代化国际大都市卓越之区,至2035年努力成为卓越全球城市和具有世界影响力的社会主义现代化国际大都市的典范之城。详细内容见下文↓
徐汇区单元规划草案






土地使用规划图

空间结构规划图


生态结构规划图

文化保护控制线规划图


公共服务设施规划图

道路系统规划图


特定政策区规划图

中心体系规划图
一、公示日期:
2020年11月16日至2020年12月15日。
二、公示方式:
网上公示详见上海市规划和自然资源局网站(http://ghzyj.sh.gov.cn/)、上海市徐汇区人民政府网站(http://xuhui.gov.cn)。
三、公示书面意见反馈方式:为便于意见的收集统计,本次反馈以书面邮件和电子邮件形式为准。
邮寄反馈:请将书面意见邮寄至上海市徐汇区规划和自然资源局(徐汇区南宁路969号1号楼830室,邮政编码200235),并在信封上注明“上海市徐汇区单元规划书面意见反馈”。
网络反馈:请将书面意见发送至邮箱 shxhgzjghk@163.com。
四、咨询电话:32113278
(致电时间:周二至周三上午 10:00-11:00,下午 2:00至3:30)
来源:上海发布
编辑:曹香玉
转载请注明来自上海徐汇官方微信