上海立信会计金融学院是一所会计、金融特色鲜明的公办全日制普通高等学校,由原上海立信会计学院和原上海金融学院于2016年6月合并组建而成。学校正在公开招聘工作人员,诚邀天下英才加盟!有意者快登陆上海立信会计金融学院招聘系统报名吧。
一、招聘岗位及职数
高层次人才
1.中国科学院院士、中国工程院院士、国家级和教育部人才计划获得者、国家自然科学基金杰出青年科学获得者等,及海内外具有与此相当学术地位和成就的专家学者。
2.国家级和省部级青年人才计划获得者、国家特支计划青年拔尖人才、国家自然科学基金优秀青年科学基金获得者、上海领军人才、国家万人计划、全国高校教学名师、省部级学术和技术带头人、省部级有突出贡献的优秀专家以及海内外具有与此相当学术地位和成就的专家学者。
3.学校发展所急需的其他海内外优秀人才,须符合以下条件之一:近5年以独立作者或第一作者身份在本学科领域top3期刊发表论文,曾主持过国家自然科学及社会科学等重大重点项目或获得省部级教学科研成果二等奖等奖项。
招聘专业:会计学、审计学、财务管理、金融学、应用经济学、工商管理、金融科技、保险精算、计算机、日语、马克思主义理论等相关专业,共计13人。
岗位待遇:视应聘者具体条件,在聘期内实行年薪制,其中全职高层次人才年薪为50—400万;聘期内提供工作经费(科研经费及团队建设经费)20—100万;给予一次性住房补贴50—800万。柔性高层次人才视具体工作任务和来访时间确定薪酬待遇,所有高层次人才均一人一议。
常任轨教师
具有海内外知名大学博士学位和学术工作经历,在学科前沿领域开展创新型研究,取得重要的研究成果,具有较强的学术潜力,在国内外一流期刊发表过论文,具备获得国家和上海市青年人才计划等人才项目入选者潜力的海内外优秀青年学者,一般年龄不超过40周岁。
招聘专业:会计学、财务管理、审计学、金融学、统计学、金融工程共计9人。
岗位待遇:聘期内实行年薪制,年薪为30—45万之间,住房补贴15万元,过渡期内提供校内住房租住或租房补贴;聘期内可全薪完成学校批准的国内外访学、产学研践习等活动,或享受累计不超过12个月的全薪学术休假;聘任高级专业技术职务岗位单列。紧缺学科可适当提高,具体面议。
骨干教师
博士,须具备相关专业扎实的理论基础、较高的学术水平和创新能力,近三年作为独立或第一作者在本学科具有影响力的国内外期刊发表过论文(国内期刊一般为《中文社会科学引文索引》获《中国科技引证报告》的前30%,国外期刊一般为SCI、SSCI)。部分紧缺学科可放宽至硕士,须为“双一流”高校毕业或海外知名院校背景(原则上自本科以来应在 “双一流”院校或海外知名高校就读且专业为本学科专业,有良好的学术发展潜力)。应届毕业生一般年龄不超过35周岁。
岗位待遇:提供一次性科研启动经费及住房补贴不超过30万元,过渡期内提供学校住房租住或租房补贴。工资、福利和社会保险等相关待遇按上海市事业单位和学校有关规定执行。
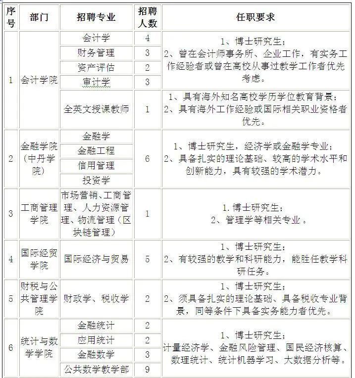
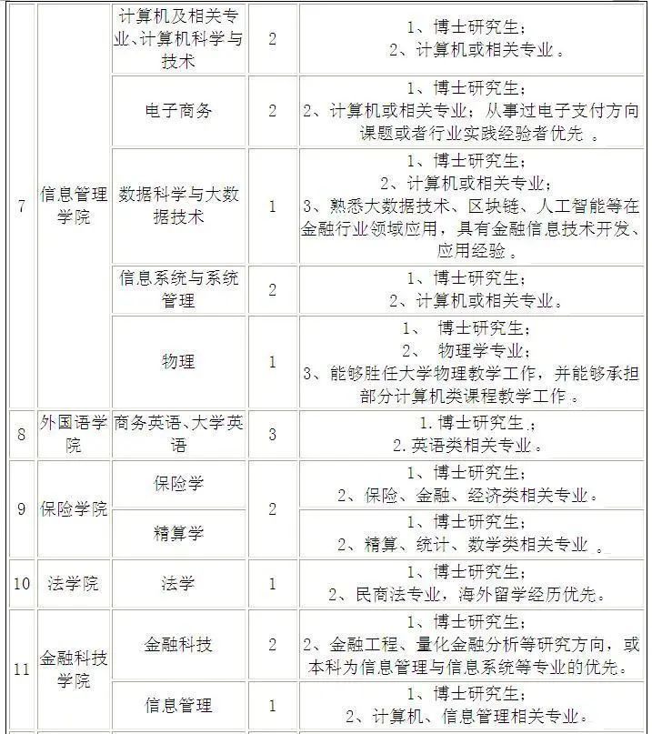
招聘专业及人数:详见下表



辅导员岗位

学生思想政治教师

二、招聘基本条件
1.遵纪守法,品行端正;
2.具备岗位所需的学历、专业、资格或技能;
3.具有适应岗位要求的身体条件;
4.应聘教师岗位一般应具有博士学位,具备较强的教学和科研能力,应届生年龄不超过35周岁,具有海外留学经历者优先;
5.应聘辅导员及学生思政教师一般应具有硕士学位,并具备相关岗位要求;
6. 应聘我校国内应届毕业生的报到证、毕业证、学位证均须为2020年取得,在读期间不存在人事或劳动关系、未缴纳社会保险;
7.具备岗位所需要的其他条件。
三、招聘专业
会计学、审计学、财务管理、资产评估、金融学、金融工程、信用管理、投资学、经济学、国际贸易理论与政策、国际商务风险管理、保险精算、工商管理、财政学、税收学、统计学、计算机、电子商务、管理科学与工程、经济统计学、概率论与数理统计、金融数学、大学英语、商务英语、日语、保险学、金融法、经济法、体育、马克思主义理论等专业。
四、招聘办法
1.报名
有意者请登陆上海立信会计金融学院招聘系统(学校主页—招聘栏目—招聘系统)填写相关信息资料了,所有教学科研岗位常年招聘。
2.资格审查
学校人事处根据应聘者信息进行筛选与资格审查。
3.考核方式
学校由部门、学校两级共同考核,通过笔试、面试、试讲、测评等环节综合评估应聘人员的专业知识、业务能力和个人素质。
4.政审
人事处会同用人部门对拟聘人员的思想政治表现、道德品质、遵纪守法、诚信记录等情况进行调查。
5.体检
拟聘人员向人事处提交本市二级甲等及以上医院体检证明。
6.公示及录用
经学校审批同意的拟聘人员,在上海市人力资源与社会保障网上进行公示,公示时间为7天。公示无异议,报上海市教委和上海市人力资源部和社会保障局核准备案,办理有关进校手续。
五、相关待遇和其他事宜
1.会计学院、金融学院、工商管理学院、国际经贸学院、统计与数学学院、信息管理学院、外国语学院、金融科技学院、法学院、保险学院、马克思主义学院等面向海内外招聘高层次人才,待遇优厚,薪资面议。应聘者可直接发邮件或来电咨询联系,专人接待。
2.会计学院、金融学院、统计与数学学院、金融科技学院等面向海内外招聘常任轨教师岗位,薪资面议。
3.学校面向海内外招聘教学科研岗位教师,并根据其学术基础和任务给予相应的待遇,具体面议。
符合上海市事业单位进编条件的录用人员,纳入我校正式编制,工资、奖金、福利和社会保险等待遇按有关规定执行。
六 、联系方式
联系人:张老师、滕老师
联系电话:021-68681361
学校网址:http://www.lixin.edu.cn
电子邮箱:zhaopin@lixin.edu.cn
联系地址:上海浦东新区上川路995号行政楼508室
邮政编码:201209

学校介绍:
“立信”之名源自《论语》“民无信不立”,学校的起源可追溯到由著名教育家、会计学家、“中国现代会计之父”潘序伦先生于1928年创办的立信教育事业。2011年学校获得审计专业学位硕士研究生培养资格。在92年的办学历史中,学校被业界誉为中国现代会计教育的发祥地之一和未来金融家摇篮。2018年12月,学校被列为上海高水平地方应用型高校建设试点。
学校学科专业特色鲜明,工商管理学科入选上海市一流学科、上海市高原学科,应用经济学列入上海高校一流学科培育计划,开放经济与贸易学科为上海市重点学科等。现有本科专业37个。现有会计学、金融学、国际经济与贸易、审计学4个国家级一流本科专业,会计学、金融学2个国家级特色专业,1个会计学国家级人才培养模式创新实验区,税收学、应用统计学2个上海市一流本科专业,金融学、税收学、财政学3个上海市专业综合改革试点本科专业,市场营销、国际经济与贸易等13个上海市属高校应用型本科试点专业。2018年6月入选首批“上海高等学校一流本科建设引领计划”。2019年4月入选首批“上海高等学校一流研究生建设引领计划”。
学校现有浦东、松江和徐汇三个校区,目前在校学生近20000人。学校现有教职员工1500余人,其中专任教师1000余人,专任教师中正高级职称70余人,副高级职称310余人,具有博士学位的教师540余人。拥有一批入选国家级和省市级人才计划及在相关专业领域具有重要学术影响的专家学者。学校着力于建设“高水平、应用型、国际化”教师队伍,实施人才强校战略和开放办学战略,加快提高学校服务国家和上海经济社会发展的能力,努力建成特色鲜明的高水平应用型财经大学。
编辑:玉敏