最近,登革热进入高发季节
世界多地都发现病例
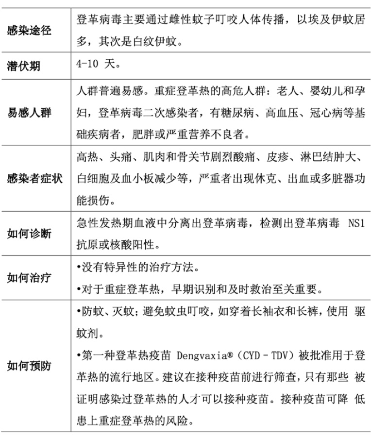
登革热这种蚊媒传染病
目前尚无疫苗,也没有特效药
截至8月7日,据上海市疾控中心消息,上海市已报告输入性登革热病例9例。(详情)
而在新加坡,截至4日,每周新增登革热病例连续8周超过1000例,今年已出现22403例登革热病例,超过2013年全年22170例的历史最高纪录。截至8月2日,新加坡因感染登革热病毒死亡人数已达20人。
有数据显示,全球每年大约有3.9亿例登革热感染病例,出现临床症状的病例数大约为9600万。另一项研究显示,全球共有128个国家和地区、39亿人面临感染登革热的风险。

上海市健康促进中心支三招
出现发热等症状及时就医
▽
加强自我防护、避免蚊虫叮咬是重要措施之一。为此,上海市健康促进中心向广大市民支三招,牢记“妙招”,保护健康。
第一招是“坚壁清野”,从环境整治入手:清除瓶瓶罐罐等积水容器以及周边环境中的各种积水。盛水容器记得加盖,水培植物及时换水,花盆、饮水机托盘中的积水也不要遗漏。
第二招,家里户外,“隔离”为上。在家,纱门、纱窗、蚊帐是家庭防蚊的首选。若在户外活动时,可选择穿浅色长袖、长裤,并将领口、袖口、裤口扎紧;也要避免在潮湿的树荫下、草丛边长时间停留。
最后一招,试试“自带盔甲”。户外活动前,在皮肤暴露处喷涂正规厂家生产的驱蚊剂。同时,应注意个人卫生,保持皮肤的清洁,减少蚊虫闻汗而动。
此外,上海市健康促进中心提醒市民,如果去登革热流行地区旅行,一定要提高防范意识,预防蚊虫叮咬。返沪后一旦出现发热、头疼、关节痛、皮疹等症状,切忌掉以轻心,应及时到就近的发热门诊就医,并主动告知近期外出旅行史。

张文宏:消除蚊子幼虫栖息地很重要
▽
对付登革热,最有效的并不是特效药,而是良好的公共卫生。因此,如何定位和消除蚊子幼虫的栖息地,就显得尤为重要。
现在,全世界每年约有50万名重症登革热患者需要住院治疗,估计每年的病死率为2.5%。但是,公共卫生建设较好的国家已经将病死率降低到了不足1%,由此也带来了2017—2018年相关数据的下降。
就在世界即将迎来曙光时,2019年登革热再次暴发。这次暴发范围仍然集中在西太平洋地区、东南亚这几个传统疫区,而中国正处于这些地区的包夹之下。
在人口流动日趋频繁的今天,没有哪个国家可以把疾病封堵在国门之外,也没有哪个国家可以单独面对疫情,这需要全球各地一起协作,共同面对。
疫情面前,没有谁能独善其身。
1.登革热在什么地区高发?
由于全球气候变暖及快速城市化等原因,全世界的登革热病例数相比30年前增速明显。登革热在东南亚、西太平洋地区、美洲、地中海东部和非洲等地区已经成为一些国家的地方性流行病,而且有些地区的疫情较为严重。如果要去这些地区旅行,需要注意防范登革热。
中国出现本地传播病例的地区也越来越多。登革热的主要传播媒介是白纹伊蚊和埃及伊蚊。白纹伊蚊俗称“花蚊子”,在我国分布广泛,作息时间和人相反,日出前后和日落时分是它们“上班”的高峰时段。埃及伊蚊主要分布在海南、广东、云南等地区,是典型的“家蚊”,喜欢和人类共处一室,所在即使是在家里,也要注意驱蚊灭蚊。
2.感染一次登革热后,会产生免疫力吗?
目前已知的登革热有四种类型。人在初次感染其中一种登革病毒后,就会对同型病毒产生较持久的免疫力,可持续数年,但对其他类型的登革病毒的免疫力只能维持很短时间。
3.如何防控登革热?
对于普通人来说,应对登革热传播的主要手段还是消灭身边的蚊子,起码不要让它们近身。
对于临床工作者来说,最关键的是要监测登革热症状患者,及时合理处置重症登革热患者。
无论是在登革热流行地区,还是在非流行地区,医务人员都应该掌握重症登革热的警示体征,减少和避免登革热死亡病例的出现。今后,可能会有更多地区把登革热作为常见传染病纳入常规管理。

本文综合自:瞭望智库、澎湃新闻
猜您想看:
历史上的今天 | 来之不易的中国第一架水上飞机
这些常用物品都是危化品,极易爆炸?!你家里肯定也有
聚焦“一网统管”“物联传感”科技赋能 增效民防工程安全风险管控 | 虹口篇
【杨浦】民建中央副主席 、市政协副主席周汉民教授应邀作 “ 四史 ” 专题报告
【党建】风雨无阻 “四史”联学 市民防两中心支部结对参观“初心之地 红色之城”上海·党的诞生地巡展