物华天宝、风姿天成的长三角,
一直以来都是深受游客青睐的出游目的地。
如何能将分散的旅游景点串成
一条又一条内容丰富、体验感强
且出行更方便快捷的旅游线路,
供我们去深入领略长三角之美?
今天在南京汤山举行的
“畅游长三角 美好新感受”主题游活动启动仪式,
便将66条长三角“高铁+”快捷旅游产品线路,
带到了我们的眼前,等着我们去体验!


线路包括哪些内容?
江苏省文化和旅游厅联合沪浙皖文旅行政部门依托快速便捷的高铁网络和丰富多样的资源配套,策划设计60条长三角“高铁+”旅游产品线路、6条长三角“高铁+”跨省主题游线路以及长三角“高铁+”自由行专列行动计划。
线路涉及哪些地方?
这些线路涵盖了一市三省50余个设区市(区),包含了95个热门文化旅游景点和119家酒店及精品民宿!种种精彩,先从一个精彩的宣传片,看起~


“高铁+”
“畅游长三角·美好新感受”主题游
为贯彻落实长三角区域一体化战略,推进长三角文旅一体化发展,助力长三角文旅市场加快复苏,8月6日,“畅游长三角·美好新感受”主题游活动在南京汤山温泉旅游度假区启动。

活动现场还播放了长三角文旅宣传片,画面从传统走近现代,从区域走向国际,彰显了长三角独特的地域属性和区域文旅资源的统一气质。
宣传片最后定格在由全新启用的长三角文旅标识,标识采用东方江南特色的窗格元素,借长江入海之势,把三省一市“东方明珠、苏州园林、徽派建筑、西湖断桥和三潭印月”融于窗格之中,彼此相互连接组合,形成了既有悠久历史文化又有高质量发展的美丽长三角。
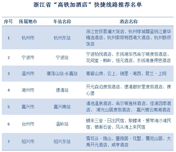
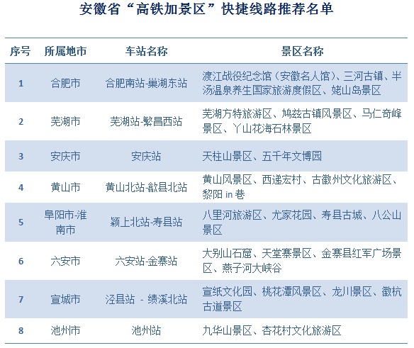
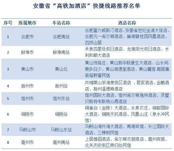
“高铁+景区门票”、 “高铁+酒店”快捷旅游产品线路受关注

经过长达半年研究与推荐,专家组在近300条产品线路中,筛选、组合出了30条“高铁+景区门票”快捷旅游产品线路、30条“高铁+酒店”快捷旅游产品线路以及6条高铁跨省主题旅游产品线路。其中,“高铁+景区门票”快捷旅游线路包含了世界自然或文化遗产、国家5A级景区、国家级旅游度假区、著名文博场馆、旅游新业态等丰富的文旅资源;“高铁+酒店”快捷旅游产品中,既有景观与文化并重的度假式酒店,也有性价比较高的度假村,还有深耕山野中的精品民宿,为广大消费者出游提供多样化的选择。
(上下可滑动)








为出游提供多样化的选择
长三角高铁跨省
主题旅游产品线路
6条长三角高铁跨省主题旅游产品线路包括“不忘初心之旅”、“穿山越水之旅”、“绿色生态之旅”、“江海小城之旅”、“文化康养之旅”、“扬子江名城之旅”。
线路一
不忘初心之旅
1
从上海虹桥站驶向浙江嘉兴南站,从兴业路76号走向南湖红船,追寻中共一大的足迹,重温开天辟地的历史时刻。秀水泱泱,红船依旧;时代变迁,精神永恒,不忘初心,重走红色之路,感受革命先辈忘我的奋斗精神。

推荐景区:
上海:中共一大会址、中共二大会址、中共四大会址
嘉兴:南湖旅游区、红船
推荐酒店:
上海:上海和平饭店、上海豫园万丽酒店、上海国际饭店、上海金辰大酒店
嘉兴:清池温泉酒店、希尔顿逸林酒店、佳源四季酒店、云澜湾泓庐SPA精品酒店、西塘饮居·九舍人文酒店
线路二
穿山越水之旅
2
杭黄高铁东起浙江省杭州市,西至安徽省黄山市,途径杭州东站、桐庐站、歙县北站、黄山北站等九个车站,形成一条黄金旅游走廊。这一路游览自然美与艺术美为一体的杭州“西湖风景名胜区”,被赞誉为“天下第一秀水”的千岛湖,沉睡在水墨长卷的歙县“古徽州文化旅游区”,还有徐霞客曾两次游览并赞叹说“薄海内外,无如徽之黄山”的“黄山风景区”,让游客在畅游饱览秀美山水的同时,品尝江南文化大餐。

推荐景区:
杭州:西湖风景名胜区、杭州良渚古城遗址公园、西溪湿地洪园、杭州宋城
桐庐:瑶琳仙境、严子陵钓台
千岛湖:千岛湖景区
绩溪:龙川景区、徽杭古道景区
歙县:古徽州文化旅游区、黎阳in巷
黄山:黄山风景区、西递宏村
推荐酒店:
杭州:浙江世贸君澜大饭店、杭州绿城尊蓝钱江豪华精选酒店、杭州索菲特西湖大酒店、杭州新侨饭店
桐庐:桐庐海博大酒店、杭州桐庐康莱德酒店、桐庐骏悦酒店、桐庐禧瑞達酒店、巴比松米勒庄园
绩溪:绩溪民间宿客、三味书屋度假别墅
黄山:山水间.喜新恋旧、黄山不舍美宿、宏村拾庭画驿乡村酒店、黄山云上民宿、宏村旧街墨野黄山集舍民宿
线路三
绿色生态之旅
3
地处皖西边陲、大别山腹地的安徽金寨县是著名的革命老区和将军县,秀美的天堂寨被誉为“华东最后一片原始森林”。位于安徽肥西县、舒城、庐江三县交界处的“三河古镇”,赏江北小桥流水人家,游历史名人故居。赏尽皖西的茂林修竹,龙潭飞瀑,来到四季花海、山水环绕的江苏南京,钟山风景区、夫子庙秦淮河、牛首山、南京博物院、汤山温泉旅游度假区……一路苍松翠柏,气象万千,令人流连忘返。走进长三角的青山绿水,打卡绿色生态的春夏秋冬。

推荐景区:
金寨:金寨县红军广场景区、燕子河大峡谷、天堂寨景区
六安:大别山石窟
合肥:渡江战役纪念馆(安徽名人馆)、三河古镇
南京:钟山风景区(中山陵、明孝陵等)、夫子庙秦淮风光带(老门东、大报恩寺遗址景区等)、牛首山文化旅游区、汤山温泉旅游度假区、长江路文化旅游街区(总统府、南京博物院等)
推荐酒店:
六安:六安南山兴茂大酒店
合肥:深业半汤御泉庄温泉酒店、巢湖碧桂园凤凰酒店、有间客栈等
南京:南京紫清湖温泉度假酒店、南京紫金山庄、南京卧龙湖温德姆至尊豪廷度假酒店、南京香樟华苹酒店、颐和芥子园
线路四
江海小城之旅
4
7月1日,万众瞩目的沪苏通长江公铁大桥通车,沪苏通铁路实现南通与上海成为邻里,两地通行只需1个多小时,位于历史文化名城南通中心的“濠河风景名胜区”,是国内保存最为完整的古护城河之一。沪苏通铁路、盐通高铁……四通八达的高铁网络将上海与江苏的距离大大拉近。众多各具特色的江海小城脱颖而出。安亭的汽车主题、太仓的恬淡闲适、常熟的芦苇荡漾、张家港的清新雅致、南通的江海灵秀,无不令人心动。预计年底通车的盐通高铁,则将拉近盐城、大丰、东台和上海的时空距离。不妨坐着高铁来一场小城拾遗,体会更多美景和美味。

推荐景区:
盐城:海盐博物馆、盐城珍禽自然保护区
大丰:中华麋鹿园、荷兰花海
东台:黄海森林公园、条子泥
南通:狼山国家森林公园、濠河风景名胜区
张家港:暨阳湖生态旅游区
常熟:沙家浜·虞山尚湖旅游区
太仓:现代农业园、沙溪古镇
安亭:上海汽车博物馆、上海汽车博览公园
上海:上海豫园、南京东路步行街和外滩
推荐酒店:
盐城:格林豪泰(盐城高铁站)、正易假日酒店、驿都金陵大酒店
东台:黄海森林温泉酒店、黄海森林木屋群落
南通:南通滨江洲际酒店、南通盛和汇酒店、南通绿洲国际假日酒店、娄东宾馆、花园酒店、玫瑰庄园等
张家港:双山岛涵田高尔夫度假村酒店、乡伴原舍屿光温泉度假酒店、双山岛乡伴理想村特色民宿
常熟:常熟日斜林西民宿、常熟森林大酒店、常熟中江广场皇冠假日酒店
太仓:娄东宾馆、花园酒店、玫瑰庄园
安亭:上海汽车城瑞立酒店、清枫花园酒店、驿岛酒店、上海颖奕皇冠假日酒店
上海:上海和平饭店:上海豫园万丽酒店、上海国际饭店、上海金辰大酒店
线路五
文化康养之旅
5
“康养”是我们对健康生活的一种态度,这条线路从江苏南京到浙江杭州。徜徉在南京夫子庙秦淮风光带,探寻金陵韵事,阅读诗意人生。走在溧阳南山竹海,享受可饮可浴的御水温泉、焕发身心健康。继续前行,宜兴陶祖圣境品味人文底蕴。来到浙江,长兴太湖龙之梦乐园可观戏可度假,南浔古镇观赏中西建筑,德清莫干山感受洋家乐民宿,在杭州“西溪湿地·洪园”,与自然亲密接触,呼吸着鲜氧,尽情汲取“天然氧吧”的精华,将“养身”与“养心”融为一体。

推荐景区:
南京:钟山风景区、夫子庙秦淮风光带
溧阳:天目湖御水温泉+南山竹海
宜兴:张公洞、陶祖圣景
湖州:南浔古镇、太湖龙之梦乐园
德清:莫干山风景区、下渚湖湿地景区
杭州:西湖风景名胜区、杭州良渚古城遗址公园、西溪湿地洪园、杭州宋城
推荐酒店:
南京:南京紫清湖温泉度假酒店、南京紫金山庄、卧龙湖温德姆至尊豪廷度假酒店、南京香樟华苹酒店、颐和芥子园
溧阳:溧阳涵田度假村酒店、天目湖御水温泉度假酒店、溧阳美岕山野温泉度假村
宜兴:宜兴竹海国际会议中心、篱笆园农家乐、范蠡山庄等
湖州:月亮酒店、太湖龙之梦钻石酒店、东吴开元名都大酒店
德清:开元森泊度假酒店、德清郡安里度假酒店、裸心堡
杭州:浙江世贸君澜大饭店、杭州绿城尊蓝钱江豪华精选酒店、杭州索菲特西湖大酒店、杭州新侨饭店
线路六
扬子江名城之旅
6
万里奔腾的长江,由西向东,不分昼夜,滋养了光辉灿烂的中华文明,蕴藏着数不胜数的大美风光。黄浦江和苏州河组成的一江一河就像是上海这座城市的璀璨项链,串起浦江两岸世界级会客厅的华美景象。在上海迪士尼乐园您将度过神奇的一天,点亮心中奇梦。沿着长江一路向北,苏州、无锡、常州、镇江、南京……活力四射的都市集群和宁静祥和的鱼米之乡,像是一段快板与柔版的交响。接着,我们一路溯流而上,马鞍山、芜湖、铜陵、池州、安庆……黄金水道的诗情画意和大江东去的壮观景色,画出八百里皖江的浓墨重彩。“扬子江名城之旅”展示着长江之美,展现着文旅之美,一路名城,与您相约。

推荐景区:
上海:陆家嘴金融城、上海迪士尼乐园
昆山:周庄古镇、亭林园
苏州:苏州园林(沧浪亭、拙政园、虎丘、网师园)、金鸡湖景区
无锡:灵山胜境(拈花湾禅意小镇等)、清名桥古运河景区
常州:常州中华恐龙园、东方盐湖城
镇江:三山(金山·焦山·北固山)景区、西津渡历史文化街区
南京:牛首山文化旅游区、汤山温泉旅游度假区
马鞍山:采石矶风景名胜区、古床博物馆
芜湖:芜湖方特旅游区、鸠兹古镇风景区
繁昌:马仁奇峰景区、丫山花海石林景区
铜陵:永泉农庄度假区、梧桐花谷景区
池州:九华山景区、杏花村文化旅游区
安庆:天柱山景区、五千年文博园
推荐酒店:
上海:上海宝格丽酒店、上海国际贵都大饭店、上海衡山马勒别墅饭店
昆山:水月周庄铂尔曼酒店、昆山假日酒店(昆山南站店)、昆山瑞士大酒店
苏州:苏州中茵皇冠假日酒店、苏州园区香格里拉大酒店、苏州柏悦酒店、苏州悦季·蝶来精品度假酒店、苏州阳澄喜柯大酒店
无锡:无锡马山丽呈温特莱度假酒店、无锡富力喜来登大酒店、鼋头渚樱花度假山庄、无锡灵山君来波罗蜜多酒店、江阴海澜飞马水城酒店
常州:常州恐龙人俱乐部酒店、鸣凰大酒店、鸣凰国际大酒店
镇江:镇江富力喜来登酒店、镇江国际饭店、镇江吾舍精品民宿
南京:南京紫清湖温泉度假酒店、南京紫金山庄、南京卧龙湖温德姆至尊豪廷度假酒店、南京香樟华苹酒店、颐和芥子园
马鞍山:马鞍山海外海大酒店、南湖宾馆、长江国际大酒店、三棵树民宿
当涂:丽景温泉度假酒店
芜湖:新华联丽景酒店、铁山宾馆
繁昌:繁昌县马仁山庄、圣泉山庄、原居春谷民宿
铜陵:铜雀台(金陵)大酒店、永泉农庄、铜都国际大酒店、铜陵天玑酒店、凤凰山庄(泉水冲民宿)
池州:东榕度假酒店、青阳四季永逸大酒店
安庆:陌上天鹅堡民宿、天柱山庄、陋室•邂逅民宿
100趟“高铁自由行专列”创新推出

长三角高铁自由行专列行动计划则是改变传统高铁出行方式,实现团队游和自由行之间无缝体验,享受大高铁小旅行的创新之举。上海铁路国际旅游(集团)有限公司副总经理李莉表示,疫情发生以来,沪浙皖苏四地文旅部门心系行业企业,主动上门“送信心、送政策、送技能、送温暖”,助力企业纾困减压,度过寒冬,“畅游长三角·美好新感受”主题游活动更为企业复苏增添了新动力。
长三角高铁自由行专列行动计划将重点打造五个类别的特色主题游:一是依据主流市场客户需求,结合目的地品牌形象推广设计的周末游;二是响应国家扶贫战略推出的扶贫游;三是针对中老年人的出行习惯及消费理念打造非周末班的常态化高铁自由行专列;四是根据寒暑假时令性特点,针对亲子和学生群体定制的亲子游;五是针对新开通的高铁线路,致力于带动沿线旅游资源开发的主题游专列。发团地和目的地主要包括上海、南京、杭州、合肥、宁波、黄山、金寨、南通、常州、丽水等长三角主要城市,近期将陆续推出13条100趟“高铁自由行专列”产品。

文/图_游游 “畅游长三角 美好新感受”主题游活动 海洛 制作_风起