上海市市场监督管理局2020年第28期省级食品安全抽检信息
根据《中华人民共和国食品安全法》《上海市食品安全条例》等规定,现将我局开展本市食品安全抽检相关信息公布如下:
本次抽检信息涉及9大类食品,包括:肉制品、速冻食品、薯类和膨化食品、酒类、炒货食品及坚果制品、水产制品、糕点、豆制品、食品添加剂等。抽检样品共计703批次,其中合格701批次、不合格2批次。
不合格样品为
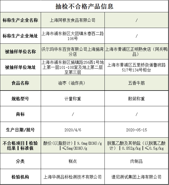
1.由上海阿根发食品有限公司生产、沃尔玛华东百货有限公司上海施湾分店销售的油枣(油炸类)(不合格项目:酸价)
2.由上海市黄浦区正明熟食店(阿兵鸭品)销售的五香牛筋(不合格项目:脱氢乙酸及其钠盐)

对上述抽检中发现的不合格产品,我局已要求相关区市场监督管理局及时对不合格食品及其生产经营者进行调查处理,依法查处,进一步督促企业履行法定义务,并将相关情况记入食品生产经营者食品安全信用档案。查处情况由企业所在地负责案件查办的区市场监督管理局按规定公开。
科普
脱氢乙酸
在食品生产中,脱氢乙酸及其钠盐作为一种广谱防腐剂,对霉菌和酵母菌的抑菌能力强。脱氢乙酸及其钠盐能迅速而完全地被人体组织所吸收,进入人体后即分散于血浆和许多的器官中,有抑制体内多种氧化酶的作用,长期食用脱氢乙酸及其钠盐超标的食品,可能对人体造成一定危害。
酸价
酸价主要反映食品中的油脂酸败程度。酸价超标会导致食品有哈喇味,超标严重时所产生的醛、酮、酸会破坏脂溶性维生素,导致肠胃不适。造成酸价不合格的主要原因,可能是企业原料采购把关不严、生产工艺不达标、产品储藏条件不当,特别是存贮温度较高时易导致食品中的脂肪氧化酸败。
(科普来源:中国食品药品监管杂志)
特别提醒消费者,如购买或在市场上发现附件所列的不合格食品时,请拨打食品安全投诉举报电话12315进行投诉举报。
扫描二维码
查看合格产品信息