写在最前面
2018、2019年的春夏,“行走上海”以“微更新激活桥下空间”为题聚焦上海桥下空间话题。在上海鼓励土地混合利用、高质量发展的背景下,“微更新激活桥下空间”关注高架道路、高架轨道交通和跨河桥的桥下空间,从中选择了数个有代表性的空间作为竞赛试点,探索能够有效利用空间、激发新的活力、缝合交通阻隔的创新方式。
竞赛一经发布就得到广泛的关注,并收获了成百上千条热心留言。这些留言既代表了市民对打开桥下空间的迫切需求,也代表了他们对这类空间承载功能的普遍想象。其中,呼声最高的集中在停车、充电、绿化、健身这几个功能。



▲图片信息摘自上海发布竞赛帖后留言
然而,还会有其他可能性吗?
“桥下空间”几乎是所有大型城市都会面临的问题,往往是城市高速建设与扩张的附加物。这些被抬高的、体量巨大的高架设施在城市中投下了长长的阴影,也带来了空间昏暗、封闭、噪音大等等的普遍印象。另一方面,这些空间出现在高架设施的下方或者边缘,虽然与城市的其它用途的空间并存,但是在关系上仍然是相互隔离的。
随着城市发展进入新的阶段,这些灰色空间自身的场所价值和美学价值逐渐显现,经过得当的改造,完全能从中诞生新的公共空间类型。包括东京、纽约、多伦多等在内的一批大型城市已经对这个问题给出了因地制宜的解答。这些回答能够开拓思路,也将上海城市的特殊性与普遍性揭示出来,帮助我们更好地把握上海桥下空间开发的边界与潜力。
01
让我们从中目黑高架下开始
关键词:新兴商业
2016年,东京"中目黑高架下”(NAKAMEGURO KOUKASHITA)项目正式开业。这个包含了最美书店茑屋和一众人气商铺的高架下空间开发在国内得到了广泛报道。中目黑是东京极具人气的区域,而站内日均人流超过40万人。东急东横线和日比谷线两线在此交汇,有着全长约700米的线性高架下空间,在该项目开发前曾长期处于封闭状态。

▲GIF原始素材来源:Youtube「住みたい街」に新名所 その名も「中目黒高架下」
借助2008年开始的高架轨道抗震加固项目,这段高架下空间的开放与开发被提上日程。项目以东急和东京地下铁为主体,引入设计和商业策划团队共同合作,将这段700米的轨道桥下空间视为一片连续的大屋顶:设计没有刻意隐藏高架基础,反而将其积极地融入空间,对照明的整体提升也一改桥下昏暗压抑的印象;以“共享”(SHARE)作为主题,鼓励乘客、商铺、行人在此共享空间、时间与想法。
商圈内集合了包括书店、服饰、餐饮在内的多样业态,也营造出丰富的室内外空间,成为日本新兴商业的代表。「中目黑高架下」也为区域内的步行空间增色不少,进一步增加了周边公共空间、商业街和绿道的回游。项目荣膺2017年日本Good Design奖。

▲图片来源:GOOD DESIGN 设计大奖官网
看到这里,我们不禁会问——
为什么新兴商业的代表不是出现在商场,反而出现在高架桥下?
这是因为土地在东京属于稀缺资源。轨道站点交通便利,天然地带来客流,相对低廉的地价也能很好地控制开发成本和入驻门槛,这些都使得轨道高架桥下空间成为极有潜力的场所。
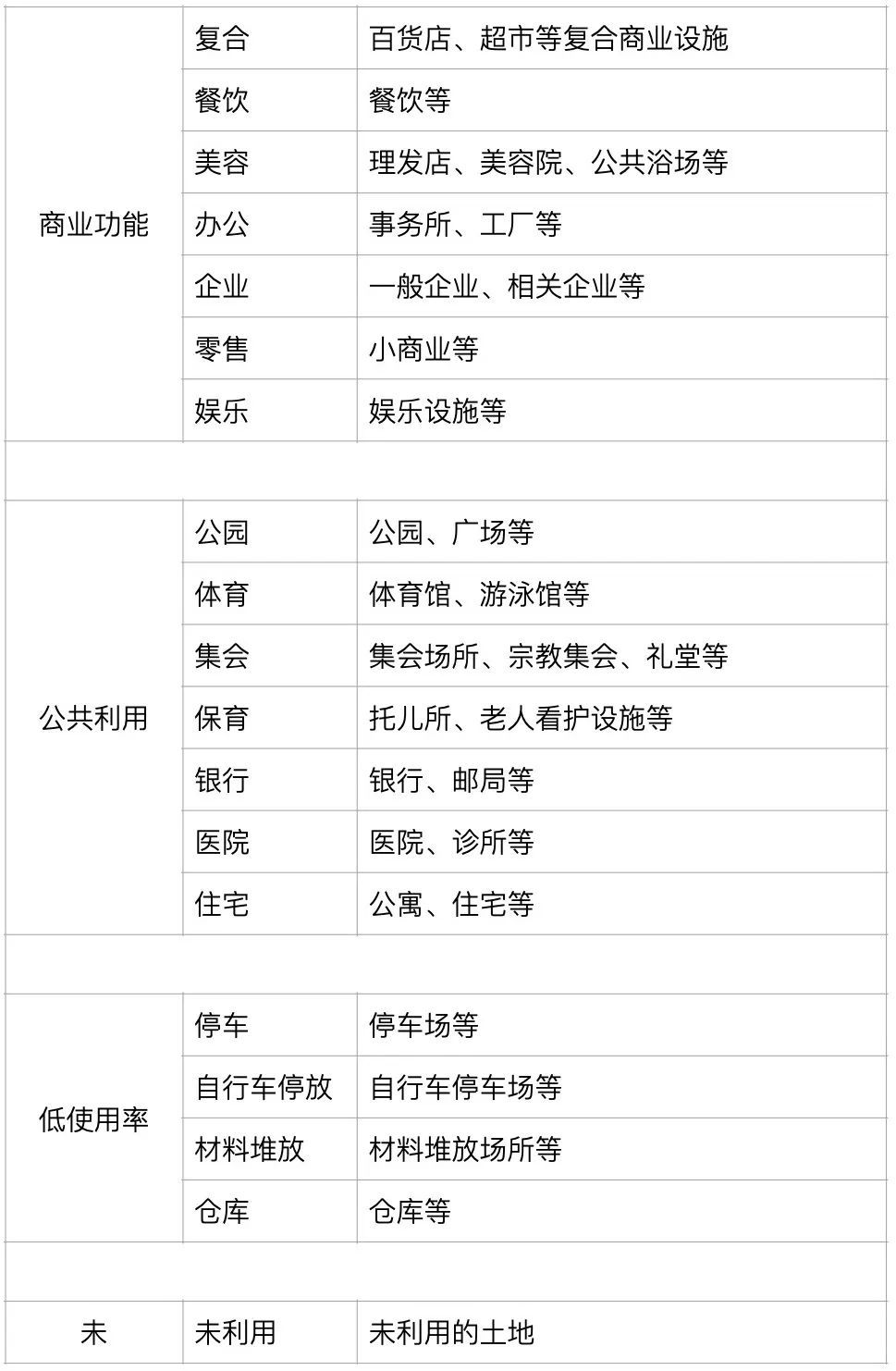
这类空间的开发主体相对明确,轨道交通高架桥以及桥下的土地与空间的所有权属于铁路公司或者地铁公司,公路高架桥以及桥下的土地与空间的所有权属于各级政府。因此桥下空间的使用在日本、尤其是东京是非常普遍的现象。据统计,日本桥下空间的使用大致分为这样几类,其中商业和公共利用是最常见的功能,停车、材料堆放、仓库等做法被划入低效使用的范畴:
高架下土地利用方式分类表

▲表格内容来源:中村真之,村木美贵,高架下空間の活用に関する研究
另一方面,针对轨道高架桥下空间,《鉄道事業法》(铁路商法)、《鉄道軌道整備法》(铁路改进法)、《鉄道抵当法》(铁路抵押法)、《建築基準法》(建筑法规)、《都市計画法》(城市规划法)和《日本鉄道建設公団施行規則》(日本铁道建设公司实施细则)(请见https://elaws.e-gov.go.jp)分别就所有权、资金补助、功能、环境影响等方面制定了各种规定。精细化的法规制度设计是对空间开发的重要保障,也能最大程度地平衡开发强度和城市环境、安全这些要素之间的关系。
各法规对高架铁路及高架下空间
的影响范围

▲O:法规中有涉及,X:法规中未涉及
表格内容来源:中村真之,村木美贵,高架下空間の活用に関する研究
02
东京2k540 AKI-OKA手工匠人街
关键词:创意
“2K540 AKI-OKA手工匠人街”(2K540 AKI-OKA ARTISAN)于2010年开放,这个特殊的名字借用了铁路的专用语——“2K540”指其与东京站之间的距离是2.54公里,“AKI“是秋叶原站的缩写,“OKA”则是御徒町站的缩写,这条手工匠人街正处于两站之间。在江户时代,这里曾经是手工艺人的聚集地,这也是“手工匠人街”主题的由来。JR山手线在高架设施上穿过,开发以前这里曾经混杂着停车场、小商业、仓库等,甚至现在2K540周边的部分区域仍保持着这样的面貌。

▲GIF原始素材来源:Youtube 4K Travel in Japan | 2k540 Aki-Oka Artisan
铁路公司对这段空间做了升级改造,以“制作”为主题吸引了一批手工艺主题店、潮流店、餐饮的入驻,不少店铺结合了手工工坊。这段桥下空间完全以白色为主色调,和地面的黑色沥青和基础结构一起渲染出明确的工业感,由于桥面的宽度和柱间距的限制,所有店铺嵌入在柱间,通过一条桥下的内街串联起来,其中部分店铺有内街和沿城市道路两个方向的出入口,部分只有单个出入口,轨道高架两侧的道路以步行为主,这也使得沿街店铺与城市有了更多界面上的互动。

▲图片来源:
https://www.jrtk.jp/2k540/shop/

▲GIF原始素材来源:Youtube 【2k540】末広町駅の至近!上野にある職人が作る素敵な手作り製品に出会える”ニーケーゴーヨンマル”を巡る
前面两个案例,桥下空间用作商业开发
接下来要讲的两个案例,更偏向于城市公共空间和社区的使用
03
神奈川县横滨市黄金町
关键词:艺术与社区共生
2004年开始,横滨市提出“创意城市”政策,以此带动城市内的文化设施建设,其中的一个项目就是利用空置、衰败的建筑作为艺术与创意产业的新空间,黄金町正是其中具有代表性的项目。黄金町处于京急本线铁路日出町与黄金町站之间,轨道两侧有城市街道。历史上这里一度被地下产业占据,成为城市中的不法之地,新建的轨道设施穿过黄金町区域,进一步加剧了空间的分裂,居民也逐渐搬离此地。

▲GIF原始素材来源:Youtube 黄金町バザール2015—まちとともにあるアート』PV vol.0
“创意城市”的提出使得对该地区的定位有了充分讨论,最终聚焦于“艺术与社区共生”的主题。在将桥下原有的非法饮食店拆除之后,由京滨急行电铁出资将铁道高架下的空间更新,再由横滨市政府租用十年,在空间更新的同时,采取了一系列保障地方治安的行动。该计划由2005年横滨三年展的策展人之一山野真悟(Shingo Yamano)担任艺术总监,山野相信面对这里衰败的老旧社区,必须通过小规模、渐进式的艺术方式加以改造,并为此组织了大量访谈、调研以挖掘出在地的潜力,黄金町正是为展示这种潜力提供了空间。

▲GIF原始素材来自:Youtube 新建築11月号「京浜急行電鉄黄金町高架下新スタジオ+かいだん広場」
2008年以来,“黄金町集市”(KOGANECHO BAZAAR)每年秋天举办一次,旨在通过艺术振兴区域,集市中汇聚了来自日本和国外的艺术家、策展人、建筑师小组,由多个建筑师团队承担桥下空间的改造。在桥下空间内驻留的艺术家们将视角扩展到日常生活的衣食住行,一方面通过田野调查的方式采集信息、展开创作,另一方面通过一系列活动、工作坊在桥下空间做集中呈现。


▲图片来源:
https://www.archdaily.com/894480/5-architects-create-5-new-community-spaces-beneath-a-disused-japanese-overpass
04
东小金井中央线桥下空间改造
关键词:灵活性
东小金井桥下空间的设计团队长期与JR中央线合作,通过杂志Nonowa推广轨道沿线的景点,也是在这样的机缘下开始了空间改造,使其成为整个区域交流的核心,在中长期内提升JR中央线的价值。

▲GIF原始素材来自:Youtube 2016年11月3日(木・祝)家族の文化祭を開催します!
项目分为“Community Station东小金井”和“Mobility Station东小金井”两个部分,分布在车站两侧,“Community Station”以餐饮、杂货为主,“Mobility Station”以咖啡厅、汽车租赁为主,它们是区域活力的源头,也是居民与社区真正融合的枢纽,为区域内创意人群的聚集、活动提供了空间。在空间设计之外,设计团队全方面介入项目策划和执行,依靠既有经验为运营摸索出一套商业模式,使得桥下空间能以健康的方式长久地运转下去。

▲图片来源:Rewrite Development设计事务所 著,王也 译,东小金井中央线高架桥下空间改造
在设计上以两侧的铝合金框架和集装箱来建立空间的形象。无论是从施工、结构、法规还是审核的角度,两个主体相结合的模式使得成本控制、工程管理的灵活度大大增加,因为这些框架和配套设施不在建筑审核的范围之内,极大地简化了流程。醒目的黑白两色是标志性颜色,通过强化空间的差异性引导行人进入。高架与建筑、配套与主体、骨架与表皮、视觉与实用在这里形成了多层次的呼应。项目被授予2016年日本Good Design奖。



▲图片来源:
https://d.re-write.co.jp/works/20141031/
--延伸读物--
日本的高架下空间也吸引了不少人的注意,其中有代表性的两本出版物分别是由大山顕拍摄的《高架下建筑》(洋泉社,2009年)和犬吠工作室出版的《东京制造》(鹿岛社,2001)。
《高架下建筑》是世界上第一本以高架桥下空间为主题的建筑摄影集,作者大山顕感叹“在你常坐的列车下方,有一个如此奇妙的世界!”摄影集记录了高架下千姿百态的用法和充满烟火气的日常场景,对高架结构、轨道线路做了分类,由摄影师做游览线路推荐。


犬吠工作室的《东京制造》在国内颇有人气。建筑师塚本由晴和贝岛桃代带领工作室和学生记录了在极大的土地压力下,东京城市空间中的极端案例——那些看似毫无关联的功能并置、混杂,成就了“滥建筑”。其中部分案例的线索正是高架轨道。


--案例信息索引--




|
向右滑动可看更多》》
--相关阅读--
【微更新】获奖名单公布!桥下空间试点竞赛获奖团队名单
“桥下空间”微更新再出发,一起相遇艳阳天!
【桥下空间】“轨道交通3、4号线凯旋路段”试点优胜方案出炉!
【桥下空间】“延安路高架、新虹桥中心花园段”试点项目优胜方案出炉!
【桥下空间】“苏州河沿线引桥桥洞空间”试点项目优胜方案出炉!
“桥下空间”也需要有春天,10万元奖金重磅征集设计方案!
来源:上海城市空间艺术季
