交汇点讯 一个企业的数据实力如何来“量化”?江苏省数字化协会、南京大学、中通服咨询设计研究院有限公司、中电工业互联网有限公司等单位已启动《数据企业分级评价指南》团体标准编制工作,现面向社会公开征集参编单位。
为什么要编制《数据企业分级评价指南》团体标准?答案是:为贯彻国家数据发展战略,落实《江苏省数据条例》及《江苏省培育壮大数据企业行动方案(2025—2027)》精神要求,规范数据企业认定标准、推动数据产业高质量发展,以国家数据要素市场化配置改革为导向,结合江苏省数据企业培育政策,通过制定科学统一的认定标准,明确数据企业(数据资源企业、数据应用企业、数据技术企业、数据服务企业、数据安全企业、数据基础设施企业等)的资质条件、评价指标及认定流程,为政府精准扶持、企业对标提升、行业规范发展提供依据,助力培育数据企业。
此次《数据企业分级评价指南》团体标准编制工作,诚邀在数据治理、数据开发利用、数据安全、数字化服务等领域具备技术能力或实践经验的企事业单位、科研机构、高等院校、标准化机构及相关社会组织参与。入选的基本条件:资质合规,具有独立法人资格,近三年无严重数据安全事故、质量事故或失信行为;专业能力,在数据采集、处理、应用、安全等环节有成熟技术方案或典型案例;积极参与,愿意委派专人参与标准起草、研讨、征求意见等工作,按时完成任务;资源支持,提供必要的人力、技术或经费支持。
参编单位可以享受到哪些权益呢?主要有四大项:标准参与权,成为起草组成员,单位名称及起草人姓名列入标准文本;优先发展权,标准升级或修订时优先参与,共享后续制修订机会;行业影响力,优先参与标准宣贯、培训活动,提升在数据领域的知名度;政策协助,优秀企业可优先纳入江苏省数据企业培育库,成为重点培育对象,进行政策与资源支持,加速企业成长。
他山之石
广东数据企业这样分级
2025年1月7日,广东《数据企业分级评价指南》团体标准发布实施,为广东数据企业提供了一个明确的评价标准,也为该省数据产业发展注入新活力。
广东数据企业分级评价包括分类、评价两个环节。分类是指判定数据企业所属类型,评价是从企业的基本条件、业务条件以及数据专业能力三个角度对企业的数据要素化能力进行评估。
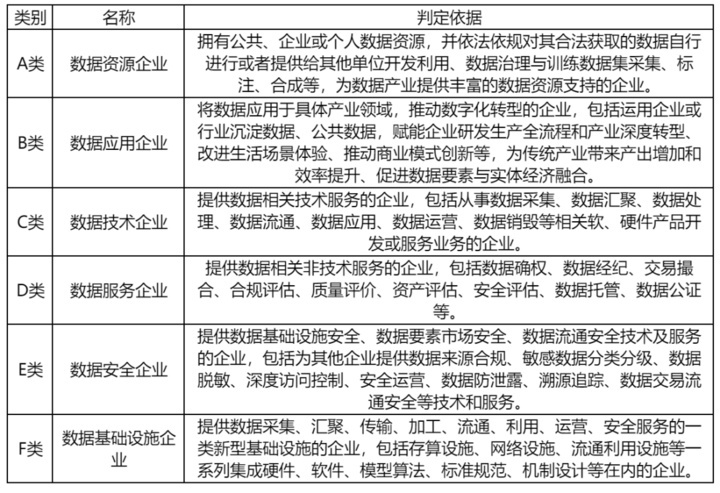
如何分类?根据企业从事业务类型,把广东全省的数据企业分为六类,分别以数据资源企业(a)、数据应用企业(b)、数据技术企业(c)、数据服务企业(d)、数据安全企业(e)和数据基础设施企业(f)表示。
怎样分级?根据各类企业的基本条件、业务条件以及数据专业能力,对企业进行数据要素化能力评估,从低到高分四个等级,分别为初始级(1级)、成长级(2级)、精英级(3级)、领军级(4级)。



新华日报·交汇点记者 聂伟
上观号作者:交汇点