市卫健委介绍,为进一步提升上海市老年人群的健康水平,更有效地做好老年人健康管理,全市246家社区卫生服务中心为辖区内65岁及以上常住居民,每年开展健康管理服务。内容涵盖生活方式和健康状况评估、体格检查、辅助检查和健康指导等,为每位老年居民提供专业的健康关怀和健康指导,服务信息公布如下↓

上海65岁及以上老年人
免费健康体检信息一览表(2025年)
(点击图片可查看大图)
长宁区

黄浦区

徐汇区

静安区

普陀区

虹口区

杨浦区

闵行区

宝山区

嘉定区

浦东新区

金山区

松江区

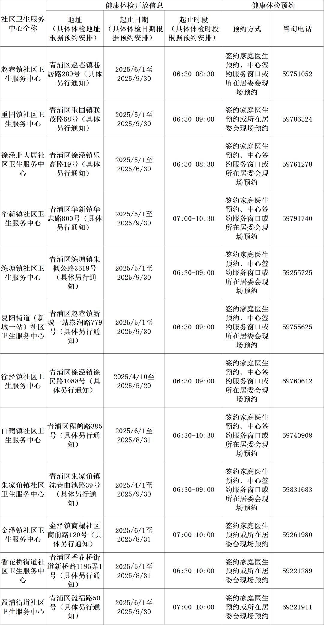
青浦区

奉贤区

崇明区

资料:上海发布
编辑:毕扬静
责编:高 琴
*转载请注明来源于“上海长宁”
上观号作者:上海长宁
特别声明:本文经上观新闻客户端的“上观号”入驻单位授权发布,仅代表该入驻单位观点,“上观新闻”仅为信息发布平台,如您认为发布内容侵犯您的相关权益,请联系删除!