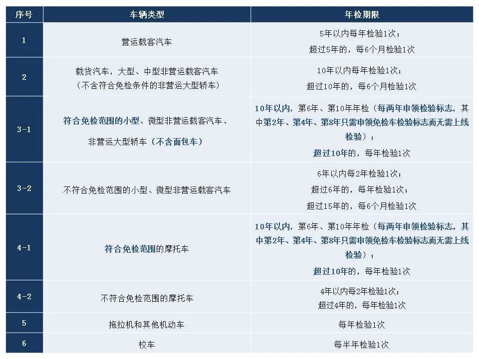
我的车是不是属于免检车,应该什么时候做年检?
9座(包含9座)以下的非营运小微型载客汽车、非营运大型轿车、摩托车(面包车除外),10年内每两年申领检验合格标志,其中第2年、第4年、第8年只需通过“交管12123”app在线申领免检车检验标志而无需上线检验;第6年、第10年需进行上线检验。10年以后每年上线检验1次。年检可在车辆检验有效期满前三个月内申请办理。
但是,车辆存在下列情况的,不享受机动车“免检”政策,仍需按原规定上线检验:
1、发生过造成人员伤亡的交通事故的;
2、因非法改装被依法处罚的;
3、营运车辆变更为非营运的;
4、车辆类型为面包车的;
5、自车辆出厂之日起,超过4年未办理注册登记手续的。
属于免检车辆范围的
就可以着手
申领检验合格标志啦!
可通过“交管12123”app线上办理或至各交警支队机动车业务窗口办理。
1
“交管12123”app线上办理
登录“交管12123”app,在“业务中心”——“机动车业务”版块选择“免检车申领检验标志”,根据页面提示操作即可申领。建议选择申领电子标志(不需要纸质凭证,电子标志与纸质凭证具有同等法律效力),系统将自动受理、审核申请信息并核发电子检验标志。

2
各交警支队机动车业务窗口办理
申办时需提供:机动车所有人身份证或车辆行驶证、机动车交通事故责任强制保险凭证、车船税纳税或者免税证明(已实现联网核查的,免予提交),如委托代理人办理还应提交代理人身份证、车辆所有人的书面委托。网点信息可通过“交管12123”app的“线下网点”——“机动车业务”——“免检车核发标志”中查询。
机动车检验标志电子凭证与纸质凭证具有同等法律效力,已领取检验标志电子凭证的车辆,不需要再粘贴纸质标志,公安交管部门不以机动车未放置(粘贴)检验标志为由进行处罚。
检验合格标志申领好后,
车主可在交管12123app中
查询车辆年检信息
1
查询机动车检验有效期:
在app首页左上角点击绑定车辆,“我的机动车”中显示检验有效期信息。

2
查询检验合格标志电子凭证:
在app首页上方点击“电子证件凭证”——“检验标志电子凭证”栏目,即显示电子凭证信息。

我的车原先是预约出租,现在转成非营运了,几年年检一次?
不属于免检范围的车辆,机动车所有人应根据对应车辆类型的周期按时年检,办理人请携带车辆行驶证、机动车交通事故责任强制保险凭证、车船税纳税或者免税证明(已实现联网核查的,免予提交),将在用车辆送至就近的机动车安全技术检验机构进行检验,检验合格后当场核发机动车检验合格标志。
除大型载客汽车、校车以外的机动车可跨省异地办理车辆检验。
news
各类型机动车年检周期对应表

编辑:邱彩红
转载请注明来自上海徐汇官方账号
上观号作者:徐汇通