刚运送完煤制油等化工类液体的油罐车,不经任何清洗或消毒,直接装上糖浆、大豆油等可食用液体继续运输,最终流向人们的餐桌——日前,中储粮油脂(天津)有限公司和汇福粮油集团的混装运输行为一经曝光,瞬间点燃了网友们的愤怒和热议。
7月9日晚间,国务院食安办作出回应:组织国家发展改革委、公安部、交通运输部、市场监管总局、国家粮食和储备局等部门召开专题会议研究,成立联合调查组,彻查食用油罐车运输环节有关问题。对于违法企业和相关责任人,将依法严惩、绝不姑息。

记者梳理发现,这种公然僭越食品安全红线的“罐车混装食用油”现象,其实并非第一次闯入公众视野。
早在2005年,《南国早报》就披露了“罐车拉完危险化学品后又拉食品”问题;2011年,湖南电视台都市频道也提出过类似质疑,2015年,该频道《真相大调查》记者又扒出了有毒化学品运输车违规运装食用油的内幕……
事关食品安全,人们当然不能沉默。20年过去了,为什么罐车混装乱象依旧存在?到底是什么在缺位?究竟该向谁问责?这些都需要一个答案。
首先绕不开的,是巨大的行业监管漏洞。
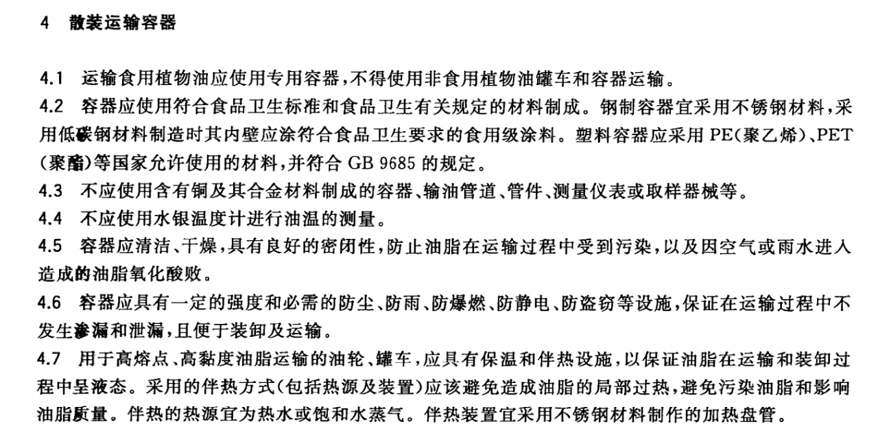
据悉,目前,在食用油运输方面,我国只有一部推荐性的国家标准《食用植物油散装运输规范gb/t 30354—2013》,其中提到“运输食用植物油应使用专用容器,不得使用非食用植物油罐车和容器运输”。

截自《食用植物油散装运输规范gb/t 30354—2013》
尽管标准无比清晰、要求非常明确,但很遗憾,它并没有强制效力,因此留下了监管的模糊地带,变相地给罐车混装提供了“便利条件”。
山东药品食品职业学院食品质量安全教研室主任姜颖介绍:“煤制油属于化工产品,含有重金属和苯等化学成分。装有煤制油的容器再盛装食用油,会造成交叉污染,导致食用油中化学性污染物超标。长期摄入含有这些化工残留的食用油,会导致人体内污染物蓄积,引发中毒,出现恶心、呕吐、腹泻等症状,甚至可能对肝脏、肾脏等器官造成不可逆的损害,但消费者很难分辨出来。”
《食品安全法》明确提到,贮存、运输和装卸食品的容器、工具和设备应当安全、无害,保持清洁,防止食品污染,“不得将食品与有毒、有害物品一同贮存、运输”。除此之外,粮食质量安全监管办法、食用植物油散装运输规范,以及中储粮集团《中央储备粮质量安全管理办法》等规定,都不可能允许罐车混用。
从这个角度看,涉事司机、所在车队,乃至生产厂家,都应该担责。并且,对于这种严重危害消费者健康安全的不当行为,仅靠呼吁企业加强自我约束显然是苍白无力的。尤其当这种现象已经悄然演变成行业默认的“潜规则”,其暴露出的,无疑是监督执法的严重缺位。
“出现这种问题,是能够追究企业法律责任的。不仅包括刑事责任和行政责任,还涉及民事赔偿责任。”山东省消费者协会律师团成员、山东齐鲁律师事务所律师谢凯凯表示。
谢凯凯分析,首先从刑事责任方面来看,根据《刑法》第144条的规定,对于在生产、销售的食品中掺入有毒、有害的非食品原料的行为,可以考虑追究行为人“生产、销售有毒、有害食品罪”的刑事责任,在具体案例中,如果罐车在卸载煤制油之后未进行清洗直接装运食用油,且此操作为企业所知或应知,那么企业相关负责人员可能面临上述罪名的指控,至于进一步的量刑则需要依据事实情节的严重性来确定。
另外,按照《食品安全法》的规定,对于生产经营被污染的食品的情形,政府食品安全监督管理部门可以没收违法所得和违法生产经营的食品,并且对企业进行罚款等行政处罚。要求企业在运输食品过程中必须严格遵守食品安全法规,确保食品不受污染。
截至记者发稿,事件最新进展如下:7月9日19时20分,中储粮集团旗下金鼎食品油和汇福粮油集团旗下汇福食用油直营店铺全部产品仍处于下架状态;7月9日,河北省三河市政府办公室工作人员表示此事正在调查,“有人去汇福这边(调查)了”;河北省市场监管局工作人员也回应已经介入调查。
(大众日报·大众新闻客户端记者 王鹤颖)
上观号作者:大众新闻