交汇点讯 金风送爽、果蔬飘香,最是橙黄橘绿时。为展示江苏农业品牌建设的丰硕成果,促进品牌消费提质升级,9月22日下午,江苏农业品牌精品发布暨2023年品牌农产品消费促进行动在东台市举办,同步开启了2023年中国农民丰收节江苏省主场活动的序幕。省农业农村厅曹丽虹副厅长、盐城市人民政府王娟副市长出席活动。会上,省农业农村厅、省知识产权局联合发布了2023江苏农业品牌精品培育名单,将阳山水蜜桃等66个品牌纳入江苏农业品牌精品培育计划(以下简称精品培育),其中区域公用品牌17个、产品品牌49个。
当前,我省正处于农业品牌高质量发展的新阶段,加快农业品牌精品培育是推进农业现代化走在前、高水平建设农业强省的重要内容,也是贯彻落实省委一号文件精神的重要抓手。近年来,我省深入推进“品牌强农营销富民”工程,探索出具有江苏特色的品牌打造新路径,推出了东台西瓜、盱眙龙虾、兴化大闸蟹、高邮鸭蛋等一大批知名度、美誉度和消费忠诚度高的农业品牌,构建起优中选优、培育精品的“资源库”“蓄水池”。
“今年初,我们联合省知识产权局,提出依法规范、高标准培育一批产业优势领先、市场空间潜力大、文化底蕴深厚的农业品牌精品,通过提升品牌基础、营销推广、管理服务、市场消费等方面能力,打造强势农业品牌,放大品牌引领产业增值增收的目标。”省农业农村厅农业品牌工作领导小组办公室主任樊宝洪说,经过层层筛选,此次入选江苏农业品牌精品培育计划的66个品牌集中代表了江苏农业品牌发展的高端水平。下一步,省级层面将对精品培育品牌在产业基础、营销推广、管理服务、市场消费等方面提供支持,各地将在政策制定、规划指导、资金安排、项目建设等方面给予大力扶持,上下联动,将省级农业品牌精品打造成省内闻名、国内知名的“苏”字号农业大品牌。
精品培育名单自发布之日起,有效期为3年。有效期内实施动态管理,通过不定期调研和抽查进行培育效果评估。这就要求各地和入选的品牌主体,以打造精品为目标,持续规范品牌管理,创新品牌赋能方式和推广机制,激发品牌活力。比如,要强化商标品牌建设,完善知识产权维权保护机制,规范商标及授权管理。要以产品为基石,夯实质量根基,加强追溯管理和质量控制,加快科技创新应用,促进技术迭代和质量升级。要努力做到产品推陈出新,加快实现优质优价,逐步扩大产品市场占有率和品牌影响力。品牌精品培育工作得到了品牌主体的充分认同和积极响应。活动现场,响水西兰花、射阳大米、如皋黑塌菜、如东条斑紫菜、宝应荷藕、高邮鸭蛋、兴化香葱、洪泽湖大闸蟹等8个农产品区域公用品牌代表共同宣读了《江苏品牌农产品消费促进行动倡议书》,向全省品牌主体发出品牌发展行动倡议。
“酒香也怕巷子深”,好品牌需要搭配更强力的推广。为广泛动员全社会参与发展“丰收节经济”,发挥社会名人和身边人的示范引领作用,提升农产品品牌影响力,加快实现丰产丰收、产销两旺、优质优价、惠及城乡的良好局面,中国农民丰收节江苏省组织指导委员会面向社会选拔出两位“江苏农业品牌公益推广大使”——来自江苏广播电视总台的申琪和来自江苏军曼农业科技有限公司的鲁曼,并在本次活动上现场发放聘书。在未来三年的任期内,两位推广大使将通过自己的方式和影响力,传播江苏农业品牌故事,讲述更多新时代鱼米之乡的丰收故事。
盐城是长三角地区乃至全国重要的优质农产品供应基地。盐城市农业农村局施建霞局长在活动现场发布“盐”选精品农产品,并正式启动为期一个月的庆丰收迎双节“盐”选品牌农产品促消费活动。东台市就东台西瓜、富安蚕茧、东台大米、沈灶青椒、弶港甜叶菊、许河冬瓜、弶港文蛤、弶港泥螺、新街女贞等地产特色农产品进行推介。
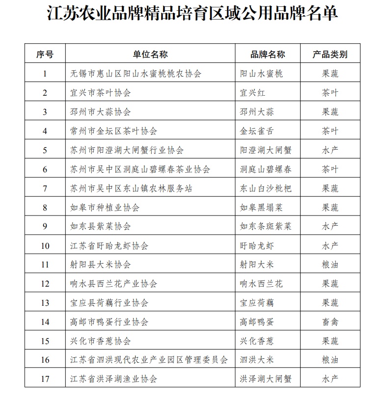
附件1:

附件2



新华日报·交汇点记者 吴琼 洪叶
上观号作者:交汇点