上海有内环、中环、外环
如果地铁也有多条环线
那么出行就更方便了
可以少绕很多路!
最近有一则消息
引起了广大市民的关注:
上海第二条地铁环线要来了
轨交26号线
堪称超级plus版4号线
也是国内最长的环线
三林滨江规划
曝光地铁26号线
近日
三林滨江前滩南全新规划曝光
有眼尖的网友
一下子就get到了重点
↓↓↓
轨道交通26号线控制线
这里预留了设置站点的条件

规划图中还细化了
控制线的轮廓走向
这实打实的、超具体的细节
算是实锤了26号线“确有此线”
大家不妨先来了解一下
26号线规划背景
↓↓↓
26号线首次被提及是在《上海市城市总体规划(2017-2035年)》中。
当时规划中提到:未来,上海将形成“城际线、市区线、局域线”,“三个1000公里”的轨道交通网络,规划新增19号、20号、23号、24号、25号和26号线。
不过,当时规划中的26号线北起宝山区大康路站,南至浦东新区高青路站,并不是一个完整的环线,只有西半环。
之后
地铁26号线又进行了升级
↓↓↓
在上海轨交提出“三环一加强”新构想后,26号线被规划为市区联络环,也是继“核心保护环”轨交4号线(全长33.6公里,设26座车站,6节a型车编组)后,上海的第二条地铁环线。
现规划上海轨交26号线为大环线+支线,全长约77.87公里,共设56座车站。

△图片来源:《世界轨道交通》杂志
目前中国最长的城市地铁环线
是北京的10号线,全长57.1公里
在建最长的城市地铁环线
是武汉12号线,全长59.9公里
因此,目前规划全长77.87公里的
上海26号线建成后
将成为中国最长的城市地铁环线
想不到吧?
地铁都能卷起来~
上海第二条地铁环线
“换乘王”26号线
可与21条轨交线路换乘
众所周知
目前上海只有一条地铁环线
那就是轨交4号线
26号线站点则几乎是围绕着
中环线附近进行展开
是一条真正意义上的中环大环线
其中,26号线主线(环线)部分全长70.66公里,共设50座车站,起自宝山真金路站,途经宝山、静安、虹口、杨浦、浦东、徐汇、闵行、长宁、普陀、嘉定等10个行政区,最终回到宝山真金路站,覆盖面十分广泛。
支线则起于宝山区真金路站,终至宝山区大康路站,全长约7.21公里。
看上去就是一个超级plus版4号线,串联起上海中环,有效疏通中心城区的客流压力。

△图片来源:《世界轨道交通》杂志
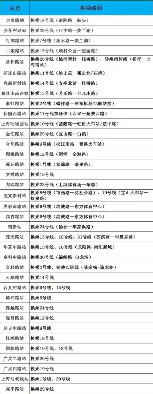
特别值得一提的是,26号线建成后从北至南依次可以与1、2、6、7、8、9、10、11、12、13、14、15、17、18、19(即将开建)、20(在建)、23(在建)、24(规划)、25(规划)、29(规划)、30(规划)号线等多达21条轨交线路相交,是名副其实的“魔都换乘王”!

网传26号线站点分布
(以实际规划方案为准)
↓↓↓

住在三林、前滩、华泾、古美、
漕河泾、桃浦、大华、
广中、凉城、江湾、杨浦滨江、
金杨、金桥、张江、
孙桥、御桥的小伙伴们
以后有福了~

△图片来源:《隧道与轨道交通》期刊
轨交26号线何时通车?
这么嗲的一条地铁线路
当然是越快开通越好啦
很多住中环的小伙伴
已经迫不及待了!
26号线目前已经过了
规划投标时期~
根据规划
26号线预计将在2024年纳入
上海轨交第四期建设规划
(2024-2030)
作为四期规划中的
最优先线路开工
工期6年
极有可能在2030年底前
建成通车
对于上海市民来说
“中环线”的建设无疑是一件
令人期待的事情
让我们拭目以待吧!
完整报道戳下面↓
来源:新闻坊
编辑:沈逸清
上观号作者:绿色青浦