第二十届全国中学生水科技发明比赛结果于近日公布,上海共56项作品获奖;4名教师获评优秀指导教师;上海市环境保护宣传教育中心获评优秀组织单位。获奖证书下载链接:http://www.naturesch.cn/
“美丽中国,我是行动者”——第二十届全国中学生水科技发明比赛由生态环境部宣传教育中心与水利部宣传教育中心联合举办,旨在提高青少年水生态环境保护和水资源节约意识及科技创新能力,引导青少年积极参与水生态环境保护和国家节水行动。
请参赛者注意:此项比赛活动已列入教育部办公厅公布的“2021—2022学年面向中小学生的全国性竞赛活动名单”(教监管厅函〔2021〕7号)和“2022—2025学年面向中小学生的全国性竞赛活动名单”(教监管厅函〔2022〕13号)。此项比赛为公益活动,不向参与活动的学校和学生收取任何费用。上海市环境保护宣传教育中心为该比赛上海赛区初赛唯一获授权主办方。
第二十届全国中学生水科技发明比赛
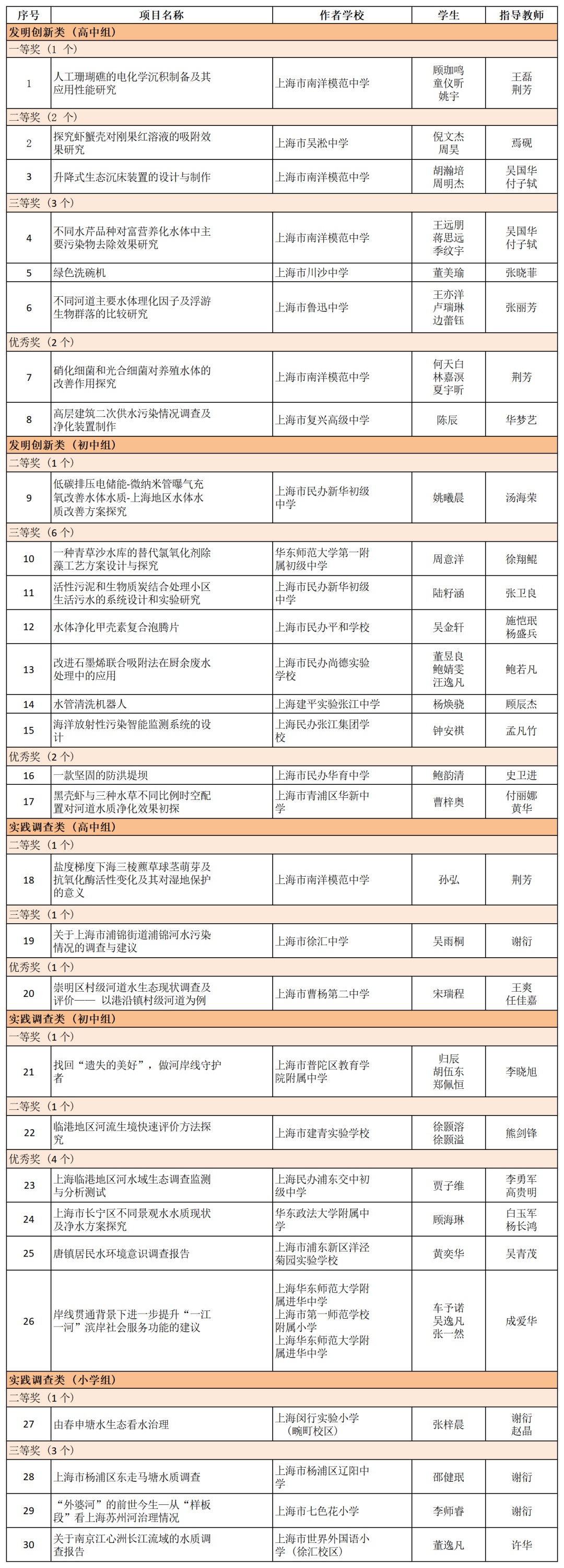
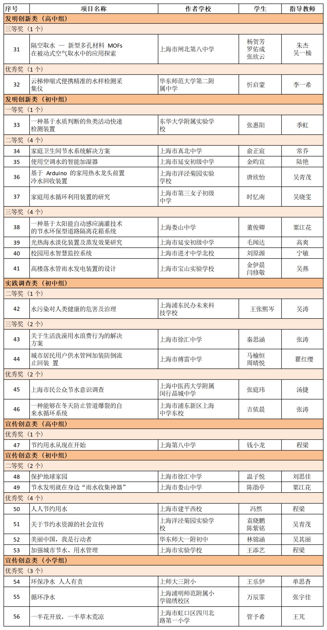
获奖项目名单(上海)
“水污染及其治理”方向

“水节约和水利用”方向

第二十届全国中学生水科技发明比赛
优秀指导教师名单(上海)

第二十届全国中学生水科技发明比赛
优秀组织单位(上海)
上海市环境保护宣传教育中心
end
供稿:市环保宣教中心 付洁
编辑:乔佳妮
上观号作者:上海环境