
2022年度的“上海礼物”品牌和“优选经营店”榜单正式对外公布,今年新增上海礼物优选店5家,新增“上海礼物”品牌商品75个,其中文创类商品36个、食品类商品7个、瓷器类商品5个,化妆品类商品5个,非遗类商品5个,其他17个。
一起来看看“上海礼物”

在上海市文化和旅游局的指导下,上海市商业联合会、上海市旅游协会联合开展本次2022“上海礼物”品牌和“优选经营店”评选和认定。“上海礼物”品牌意味着品质保障。本次入选“上海礼物”品牌和“优选经营店”的这些商品和店铺都将统一使用专门设计的“上海礼物”标识,从而多渠道引流文旅产品,促进文旅消费,展现城市形象。“上海礼物”品牌商品的推出,兼顾上海文旅商品推广和上海城市形象营销,进一步丰富上海文旅的元素和内涵。
今年的“上海礼物”有以下三个亮点:
“海派”特色愈加鲜明
海纳百川、兼容并蓄的海派文化,让“上海礼物”持续地呈现生命力和创造力。入选商品中既有“广富林文物三足杯”这样承载“上海之根”文化烙印的产品,也有“深坑酒店造型颗粒积木”这样创新之作;既有“老凤祥海派珐琅胸针系列”这样典雅精美的高档礼品,也有“觉醒的年代咖啡礼盒”这样走进千家万户的日常用品,充分彰显城市设计创意精神,挖掘海派文化新亮色。

上海中心永恒笔礼盒
上海中心永恒笔礼盒的开发符合上海中心倡导的环保理念。永恒笔采用石墨笔芯,书写1米磨损仅约消耗0.005毫米,一支永恒笔理论书写长度约108000米,书写长度是普通木质铅笔的1080倍。设计上,笔身采用人体工程学设计,结合上海中心倒圆角三角形俯视造型及上海中心logo造型,粗胖饱满专为学生设计。包装盒应用年轻时尚撞色结合上海中心大厦剪影,共四款颜色可选。上海中心永恒笔套装含永恒笔、橡皮、手记本和修笔器。

老凤祥x功德林"福寿绵长"礼盒
上海美工自在文化旅游发展有限公司推出老凤祥x功德林 “福寿绵长”礼盒。一双木筷,其顶“葫芦”(福禄):采用银镀金葫芦“福禄”造型的筷子头,配以原木筷身,整体简约而精致,实用而有寓意,彰显品质的同时,丰富了千家万户的精神需求。一卷寿面,其意功德:简单的一款挂面,面细如弦,弦音绕梁,丝滑和顺,功德无量。整体展示设计以“福”字为源,底纹辅以纹样,形似卷面,福气由面而生,形态天地开盖,包容万物,寓意家庭美满,生活安康,合家福禄。
国货精品华丽展现
国潮文创ip是中国文化的承载与传承,更是上海礼物向世界讲好中国故事的窗口。本次“上海礼物”入选作品中有玛戈隆特国宴瓷系列等匠心之作,有深受国内外嘉宾喜爱和收藏的上海景点冰箱贴,还有远近闻名的藏红花系列护肤产品,除了过硬的品质外,产品包装上也注重国货品牌与上海景点的融合,展示特色鲜明的上海礼物形象。

玛戈隆特骨瓷

斑斓彩虹卷
上海锦江国际酒店股份有限公司南华亭宾馆厨师长李晓春具有二十多年的工作经验,师从多名国际级厨师,善于多种食材的结合,不断创新,这款斑斓彩虹卷就是勇于创新的结果。斑斓彩虹卷是一款口味和颜值兼备的糕点,斑斓叶和椰浆是两大主料,椰浆能让小吃甜而不腻,而斑斓叶能给食物增添天然的芳香,加上天然的果汁,令人赞不绝口,垂涎欲滴。

光明悠焙英式曲奇饼干礼盒
光明悠焙英式曲奇饼干礼盒产品外包装上,采用了中外游客必打卡的两个地标建筑,豫园与东方明珠的形象。经典中国红纸制封套环抱光明悠焙标志性金色铁盒,由光明悠焙招牌产品的简笔画(从下至上从左到右:优倍鲜奶吐司、优倍鲜奶咸蛋黄麻薯、优倍鲜奶海盐面包、可颂、法棍等)构建出豫园轮廓,与后方的东方明珠相辅相成。品牌与景区融合,从产品包装开始展示特色鲜明的上海礼物形象。

东方明珠塔食品礼盒系列

东方明珠塔茶叶礼盒
上海东方明珠广播电视塔有限公司与金山生活联名的“东方茶礼”茶叶礼盒,推广中国茶文化。与新锐国潮品牌永璞推出联名款闪萃咖啡。东方明珠塔坚果礼盒采用中国红搭配镭射烫金工艺,每种内容物搭配品名吉祥话,寓意更佳。
“非遗”“文创”联袂登场
在非遗+文创相关产品方面,“上海礼物”也有自己的关注。本次评审作品中,由上海市文化和旅游局主办的2022“老凤祥杯”上海礼物设计大赛组委会从二百多件参赛作品遴选出42件作品进入候选名录,上海市非物质文化遗产协会、上海中华老字号企业协会等也精心挑选了作品参选,旅游时报作为上海礼物设计大赛组织方也大力推广宣传,这些都为2022“上海礼物”增添了浓墨重彩的一笔。这些优秀作品将和历届上海礼物设计大赛的优胜作品一起,通过上海礼物优选经营店的线下门店或在线商城进行展示及售卖,促进上海城市文旅产业链的不断延伸。
上海博物馆推出的生生不息系列中式传统合香套装,以国家一级文物商鞅方升为文物原型,将商鞅方升与非遗调香结合,于有形无形中涵养当下,更作为配合“宅兹中国——河南夏商周三代文明展览”的文创系列品,呼应上海“大博物馆”“让文物活起来”的初衷。此外还有印象石库门、非遗洒金折扇、非遗绣球系列、“非遗手信”茶礼等礼物,在保留传统工艺的精髓和本质不变的前提下推陈出新,将非遗与文创碰撞,进一步展现上海城市魅力。

生生不息系列中式传统合香套装、玻璃大克鼎
上海沈大成食品有限公司推出“仙桃贺寿”礼盒,在包装与口味都进行了符合时代需求的创新设计,外包装采用国潮设计风,融合传统古韵与潮流风向,描绘出一幅祥云缥缈,鹤鸣九月,牡丹飘香的祥和画卷,并以圆润鲜艳的寿桃作为画卷的主角,饱满丰盛的画面,体现出沈大成对“老朋友”人生圆满的真诚祝愿。而礼盒内放置了三枚桃型糕点,软糯的糯米包裹着浓郁的白桃果肉,用创新口味让大众体会到不一样的老字号风味!同时,内置桃型瓷器摆件一枚,以传统的手工艺演绎出满满的新意。“侬”情贺寿,匠心至成。

沈大成“仙”桃贺寿礼盒
上海马利画材股份有限公司推出的“春绛万物”国画礼盒系列、秉承传统国画取动物胶制成的古法工艺,色彩艳而不俗,弥久如新。

马利画材礼盒系列

马利画材走进久事美术馆,走进外滩,与久事文传共同推出“马利x久事美术馆”24色莫兰迪色系重彩油画棒,整体充满艺术、时尚高级感。既是老字号品牌的一次创新尝试,彰显了上海城市文化与海纳百川的时尚风潮,更有百年工匠传承下来的品质保障,可谓上海礼物的不二选择。

久事外滩风华系列
上海久事文化传播有限公司推出的叠叠乐蜡烛莫兰迪限量款产品设计灵感来源于外滩17号的多立克柱形,搭配莫兰迪色系,采用叠叠乐的趣味形式,增强了产品的可玩性以及后续系列产品的延展性。

外滩风华丝巾系列图样涵括了八幢属于久事集团的外滩一线历史建筑,丝巾四角装饰着精美的忍冬草纹路,取之于外滩27号科林斯柱式的顶端,中间的表盘是海关大楼的标志,采用18姆米素真丝制成。
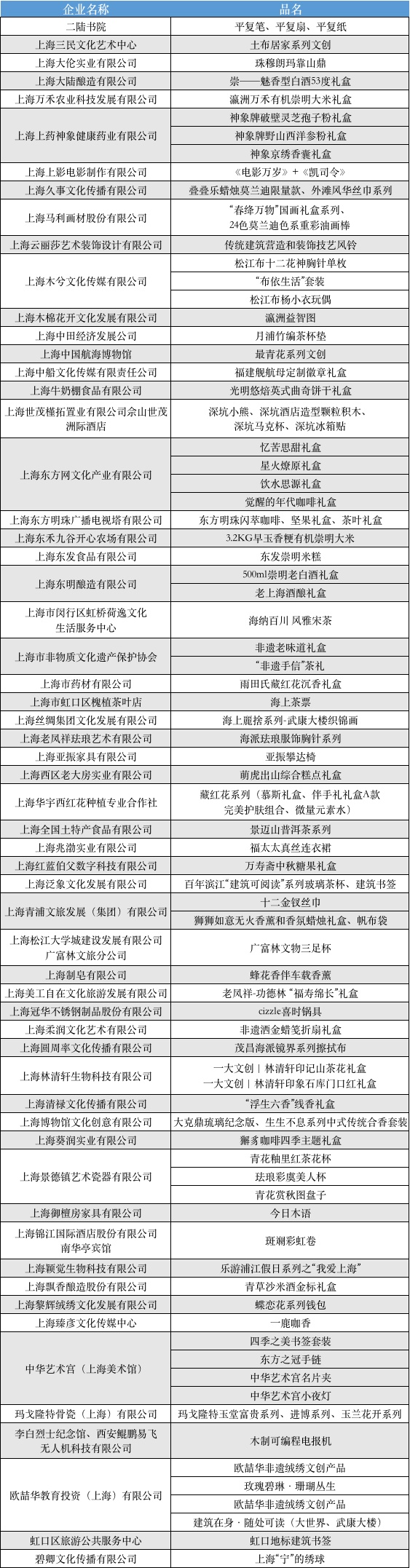
2022年“上海礼物”品牌商品入选名单
(以笔画为序)
(向下滑动了解完整内容)

2022年“上海礼物”优选经营店入选名单
↓↓↓


编辑:吴百欣 周梦真
资料:上海发布
*转载请注明来自上海杨浦官方微信
上观号作者:上海杨浦