
□周学泽
最近,雄商、津潍高铁先后通过初步设计,这意味着山东将新添“两条南北向出省大道”。
聊城日报消息:9月17日国铁集团调研雄商、津潍高铁开工情况暨加快推进用地组卷、征地拆迁工作现场推进会在市会议接待中心召开。消息指出,雄商高铁的初步设计已于7月4日正式批复,先行用地已于8月16日获得自然资源部批复。8月4日完成施工图审查,预计9月27日完成施工单位招标和确认工作。

(上图红色线为雄商和津潍高铁分别穿越山东示意图)
津潍高铁也有了新消息。9月20日,东营政府网发布消息:9月15日,国家铁路集团与天津市、河北省和山东省政府联合印发《关于新建天津至潍坊高速铁路(不含本线至济南联络线工程)初步设计的批复》,标志着津潍高铁项目正式进入土地组卷阶段,向全线开工迈出关键一步。
初步设计是铁路项目施工准备阶段一个非常重要的环节,完成并批复后,即可开展施工图设计。但实际工作中,项目初步设计和施工图设计往往是同步推进。因此,很多铁路在初步设计批复后,项目施工招标也就不远了。所以说,初步设计的获批,是项目从施工准备阶段即将进入施工阶段的重要标志。据悉,雄商高铁9月底先行段有望开工建设,津潍高铁项目则有望年内实现施工——“年内尽早先期开工建设东营黄河公铁大桥”。
记者观察,雄商、津潍高铁即将施工,意味着山东将新添“两条出省大道”,而且这两条出省大道都是南北向的,连接京津冀和长三角,对山东发展意义重大。
2018年初的时候,山东还仅仅有一条高铁出省通道:京沪高速铁路。2011年6月30日,京沪高速铁路全线正式通车,至今是山东南北向出省主干道。近几年,山东高铁建设突飞猛进,出省高铁大道逐年增多:2019年初,石济高速铁路开通运营,这是山东一条西北向的出省大道;正在施工的郑济高铁和日兰高铁,是山东西南方向的出省大道,其中郑济高铁预计明年底通车,鲁南(日兰)高铁曲阜至菏泽至庄寨段12月26日正式通车,目前还剩下菏泽到兰考段。
2021年7月,山东省人民政府公开印发《山东省“十四五”综合交通运输发展规划的通知》(鲁政字〔2021〕127号)。山东"十四五"交通规划,是在巩固提升既有“四横五纵”综合运输通道的基础上,推动形成“四横五纵沿黄达海”十大通道,这是遵循《国家综合立体交通网规划纲要》“一轴两廊”(京津冀—长三角主轴、京哈走廊和京藏走廊)和《黄河流域生态保护和高质量发展规划纲要》“一字型”沿黄通道山东布局的要求而形成的新规划。

(2021年7月,山东省政府网站公布十四五高铁南北向“五纵”示意图)
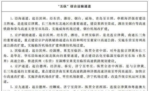
2022年6月,山东省政府网站公布《综合立体交通网建设行动计划》,要求加快形成“四横五纵沿黄达海”十大通道。其中“四横”是指:在基本形成鲁北、济青、鲁南三个横向通道基础上,加快完善鲁中横向通道,提升沿海港⼝辐射能⼒和西向铁⽔联运效能,积极融⼊共建“⼀带⼀路”⾼质量发展;“五纵”是指:在基本形成沿海、京沪辅助、京沪、京九四个纵向通道基础上,加快完善滨临纵向通道,强化与京津冀、长三角区域连接。
山东规划建设的高铁“五纵”中,京沪高铁是“第一纵”,已经建成。沿海通道则是新旧结合,改善提升,其中新建路段包括津潍高铁和潍烟高铁、莱荣高铁等,以及处于规划设想中的“2026-2030年,力争规划建设青岛至日照、日照至京沪高铁辅助通道”等等,其中烟台—威海—荣成段借助既有的青荣城际。滨临通道即滨州经淄博、济南莱芜区到临沂,尚处于规划阶段;雄商、津潍高铁分属于“五纵”中的京九通道和京沪辅助通道,这是山东新添的两条南北纵向出省通道。
雄商、津潍高铁即将施工,增加两条南北向出省通道,给山东经济社会发展带来更多机遇。在本次聊城市现场会议上,国铁集团、山东省市有关领导讲话。雄安高铁公司负责同志介绍了招标节点和投资计划安排,国铁济南局集团公司负责同志介绍了相关情况。聊城、菏泽、济宁、东营、潍坊、滨州、德州市政府相关负责同志分别汇报了土地组卷(含先行用地)、征地拆迁、三电管线迁改工作进展或计划安排。山东省有关领导在讲话中,提到了“挂图作战”四字,将以实干、苦干、巧干的行动和分秒必争的精神,加快推进交通项目建设。

责任编辑: 禹亚宁 签审: 刘芝杰
上观号作者:大众日报