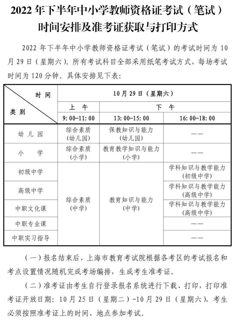
根据教育部、教育部教育考试院统一部署和上海市教育委员会有关文件精神,2022年下半年中小学教师资格考试(笔试)将于10月29日(星期六)举行(考试时间安排及准考证获取与打印方式详见下方)。

现将上海考区报名工作有关事项公告如下:
一、考试对象
申请幼儿园、小学、初级中学、高级中学、中等职业学校教师资格和中等职业学校实习指导教师资格的本市户籍或持有本市居住证且在有效期内的居民、在本市学习、工作和生活的港澳台居民。
根据《教育部关于推进师范生免试认定中小学教师资格改革的通知》(教师函〔2022〕1号)文件精神,参加免试认定改革的高校教育类研究生、师范生,可参加学校组织的教育教学能力考核,也可自愿参加国家中小学教师资格考试。考生是否符合教育部规定的免试政策,可以向本人所在学校咨询。考生可根据自身情况自行决定是否报考全国统一举办的中小学教师资格考试,一经审核确认并完成缴费,概不退费。
二、报考条件
(一)报考幼儿园和小学教师资格,应当具备大学专科毕业及以上学历。
(二)报考初中教师资格,应当具备大学本科毕业及以上学历。
(三)报考高级中学和中等职业学校教师资格,应当具备大学本科毕业及以上学历。
(四)报考中等职业学校实习指导教师资格,应当具备中等职业学校毕业及以上学历,并应当具有相当助理工程师以上专业技术职务或中级以上工人技术等级。
(五)上海市普通高等院校以及户籍在上海的外地普通高等院校全日制三年级(含在读专升本第四学年)及以上考生和全日制在读研究生,中高职贯通考生允许在其学习的最后一年,凭学校学籍管理部门出具的在籍学习证明报考。
(六)符合申请认定教师资格的体检标准。
(七)中小学教师资格考试有关政策规定详见《中小学教师资格考试暂行办法》(教师〔2013〕9号)和《教师资格条例》(教育部令第10号)。
(八)为切实保障广大考生和考试工作人员的生命安全和身体健康,上海市教育考试院根据本市防控新冠疫情工作要求,通过官方网站和公众号宣传、公布考试防疫要求,请考生予以关注并遵照执行。考前防疫要求将根据本市防控新冠疫情形势变化适时调整,请考生及时登录上海教育考试院网站(http://www.shmeea.edu.cn)了解相关信息,做好应对准备。
中小学教师资格证的认定除笔试成绩合格外,还需符合相应的学历层次、部分资格认定还需具备专业技术资格或等级、满足体检标准等,因此请考生在报考前详细了解本人拟申请认定教师资格所在地的认定条件,谨慎报考。
三、报名步骤及时间安排
中小学教师资格考试实行网上报名,报名步骤分为考生信息注册、报考信息输入、报名信息审核和网上缴费四个阶段,报名政策咨询联系方式见2022年下半年中小学教师资格考试(笔试)上海考区咨询电话一览表(详见下方)。具体操作流程见2022年下半年中小学教师资格考试(笔试)上海考区考生报名流程图(详见下方)。


(一)考生信息注册
考生信息注册开放时间为8月26日至9月3日。
第一步:登录
考生须在规定时间内登录中小学教师资格考试网(http://ntce.neea.edu.cn)。
第二步:注册
登录后,所有考生(含以前参加过笔试的考生)报名前必须进行注册、填报个人信息和上传个人照片,重新注册操作不影响考生已获得的笔试成绩。此次新增报名注册核验考生手机号码要求。每个手机号码只能注册一次,需要先接收短信验证。如考生手机收不到验证码,可以拨打短信服务热线寻求帮助(400-7797-255)。
报考人员须按报名页面提示的要求,如实、准确填报本人信息并对信息的准确性负责,所有报考信息审核通过后将不得做任何修改,由于填报信息差错导致的后果由考生本人承担。
照片要求:本人近6个月以内的免冠白底正面彩色证件照(不允许戴帽子、头巾、发带、墨镜等);照片大小不大于200k、格式为jpg/jpeg;照片必须显示考生头部和肩的上部,照片背景必须白色背景(背景中不得带有家具、门框、风景、树木等物体)彩色照片。(建议使用microsoft office picture manager,图画,photoshop,acdsee等工具对照片进行剪裁压缩)。

此照片将用于准考证和考试合格证明,考生上传照片时慎重选用。照片审核不通过的考生无法进行报名信息确认。
(二)报考信息输入
考生报考信息输入时间为9月2日(星期五)9:00—9月3日(星期六)24:00(其后网报功能关闭,报考者对已提交的报考信息不得做任何修改,包括报名系统中的“取消报名”操作)。
考生根据本人情况选择考区和考试科目。详细考试科目代码见2022年下半年中小学教师资格考试(笔试)科目代码列表(详见下方)。


重要提示:
1.符合报考条件的华东师范大学、上海师范大学、上海师范大学天华学院全日制在校学生必须选取本校为考区。符合报考条件的上海海洋大学、上海海事大学、上海电机学院、上海电力大学和上海建桥学院五所高校全日制在校学生必须选取临港高校考区。符合报考条件的上海杉达学院、上海第二工业大学和上海立信会计金融学院(浦东校区)三所高校全日制在校学生必须选取上海杉达学院考区。上述考区不得接受其他高校及社会考生报名。
2.考生选取的考区并非考生参加考试的地点,只作为报名信息确认用,具体考试地点由上海市教育考试院根据各高校、各区具体报名情况及考点设置情况随机安排,考生参加考试时以下载的准考证上的考场地址为准。
(三)报名信息审核
本次考试的考生报名信息实行网上审核。时间为9月3日(星期六)—9月6日(星期二)。
1.报考全市十六个考区:
① 9月3日(星期六)-4日(星期日)考生报名信息由各区进行网上智能自动审核(考生填报信息与市大数据中心查询的户籍、居住证、学籍信息做一致性判定)。
② 9月5日(星期一)9:00起考生自行登录报名网站,若显示“待缴费”,表明考生符合报考条件通过了资格审核;若显示“审核不通过”,表明考生不符合报考要求资格审核未通过。
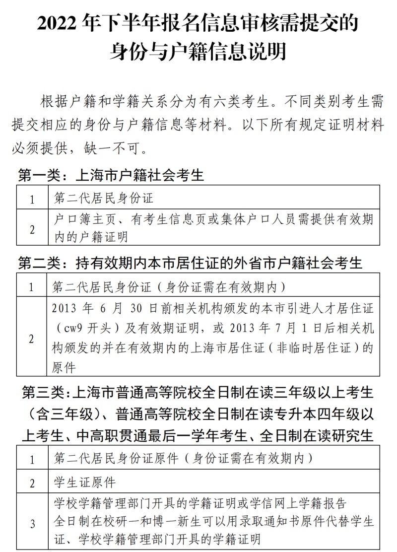
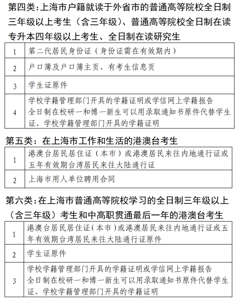
如果“审核不通过”考生认为自己符合报考要求,可于9月5日(9:00-22:00)通过扫描二维码登录“2022年下半年中小学教师资格考试(笔试)报名审核资料提交系统”(系统使用手册详见文末)在线提交相关证明材料(审核需提交的身份与户籍信息说明详见下方),提交截止时间为9月5日22:00。



③ 9月6日(星期二)9:00-16:00各区将根据考生填报的报考信息结合上传的证明材料进行人工审核,请考生及时关注报名网站中的审核状态。
2.各直属高校考区:9月3日(星期六)-6日(星期二)(每天9:00-16:00)期间完成对本考区所有报名考生的网上资料进行审核(含照片)。各高校考区只接受本校普通全日制三年级(含)(普通高等院校全日制在读专升本考生四年级)以上考生和本校全日制在读研究生报名,不得接受其他高校考生及社会考生的报名,对照片和报名条件不符合要求的本高校考区的考生给予审核不通过,并注明原因。
(四)网上缴费
1.考生于9月5日(星期一)9:00起,登录报名网站,确认报名信息是否审核通过。通过报名信息审核的考生,可于9月8日(星期四)(截止时间为24:00)前完成网上缴费,缴费完成后即为报名成功。逾期未在网上缴费者本次报名无效。
2.支付方式:考试缴费全部采用网上支付方式,不再接受现场缴费。网上在线支付操作流程见中小学教师资格考试网上支付流程(详见下方)。考生在支付过程中有任何问题可联系首信易支付平台客服(详见下方)。


3.按每人每科目考试费40元,每人每次报名费10元收取。
4.考生网上支付成功后,若需要发票可于9月23日(星期五)(9:00-11:00,13:00-16:00)持第二代居民身份证原件到报名考区领取发票,发票领取点详见2022年下半年中小学教师资格考试(笔试)上海考区发票领取点一览表(详见下方),不得跨考区领取。

四、其他说明
(一)本次笔试成绩查询开放日期预计为12月9日(星期五),届时考生可通过中小学教师资格考试网站(http://ntce.neea.edu.cn)查询本人成绩。
(二)2022年下半年中小学教师资格考试笔试成绩复核工作采用网上复核登记方式。考生如对考试成绩有疑问,可于12月9日(星期五)至22日(星期四)登录上海市教育考试院网站(http://www.shmeea.edu.cn)申请成绩复核。
(三)笔试单科成绩有效期为2年。笔试和面试均合格者由教育部教育考试院(教育部教师资格考试中心)颁发教师资格考试合格证明。教师资格考试合格证明有效期为3年。教师资格考试合格证明是考生申请认定教师资格的必备条件。
(四)2022年下半年面试报名时间具体公告信息请于笔试成绩公布后登录中小学教师资格考试网(http://ntce.neea.edu.cn)及上海市教育人才交流服务中心网站(https://shehr.shec.edu.cn/)查询。有关面试、教师资格认定等事宜可咨询上海市教育人才交流服务中心,电话:62523036。
(五)有关网上报名的技术问题可咨询教育部教育考试院,邮箱:ntce@mail.neea.edu.cn,电话010-82345677。
(六)本考试的违纪、作弊行为都将按《国家教育考试违规处理办法》(教育部第33号令)及《中华人民共和国刑法修正案(九)》严肃处理。
本公告内容,仅在本次教师资格考试报名期间适用。
资料:上海教育
编辑 | 杨丽(见习)
责编 | 陈薇婷
上观号作者:上海金山