
奋进新征程、建功新时代。2022年,大众日报·山东党建云平台全新启动“红星耀齐鲁”大型融媒报道活动,推出齐鲁党员星力量、基层党建亮点汇、第一书记风采录、高校党建品牌展四个单元板块。其中,“基层党建亮点汇”主要面向基层党组织(重点为农村、社区基层党组织),征集展示党建领航的优秀做法、亮点经验(征稿邮箱dzrb1939@qq.com)。以下为本期推荐案例。

今年以来,烟台市莱阳市紧盯全面进步、全面过硬目标,实施村级事务规范化管理提升工程,不断探索村级事务规范化管理的“新法宝”。
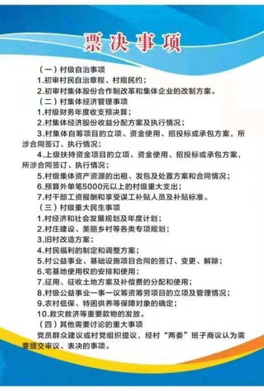
“票决制” 小切口解决大问题
“种植、管理等人工费、机械费预计需要19.5万元,购买化肥、农药、等预计需要5万元,购买地瓜苗预计需要9千元,具体明细已经发给大家,请大家投票表决。”在莱阳市龙旺庄街道纪格庄村7月份财务支出票决现场,房官晓正在向与会人员介绍每一项开支的缘由、用处等情况。
公布监票人、计票人、唱票人名单,检查票箱、封票箱,分发表决票,秘密填票投票、公开唱票计票,宣布投票结果……表决步骤井然有序,票决程序规范合理。
群众意愿更加真实:“以前村里大大小小的事项都是开会举手表决,有些村民觉得大家都是一个村的,自己不举手就会得罪人,存在随大流、讲人情的问题。”龙旺庄街道党工委副书记、组织委员张小龙说道。票决制的推行,变“举手表决”为“自主票决”,采取填写纸质票决票、无记名投票、秘密写票的方式进行,确保群众意愿得到更加精准、真实的表达。
票决事项更加合理:“票决制实行后,倒逼着我们村‘两委’酝酿决策事项时,更加细致详实,更加贴近群众所思所想所盼。”龙旺庄街道纪格庄村党支部书记、村委会主任房官晓说道。事项提出后,由村党组织统一受理,通过召开党员议事会、群众恳谈会、农户走访座谈等形式,广泛征求党员群众的意见建议后,细化形成具体方案,提交党员(村民代表)会议进行票决。会上,村党组织书记需详细说明票决事项的动因、具体内容、实施计划等,对大家的疑点进行解释说明。
事后监督更加清晰:为落实好村级重大事项票决制,龙旺庄街道围绕民主决策、会议内容制定了两张“流程图”,分别明确事项提出、受理立案等9个环节和与会通知、人数清点等13项内容,关键环节由谁负责、怎样开展、标准规范都有据可依。同时,制定了参加会议通知书、清点到会人数报告单、票决票、票决结果记票单等工作记录统一式样,确保关键过程有效留存,为事后监督提供了依据。



“有章法” 事务运转更加顺畅
今年以来,莱阳市重视抓基础、抓规范,以不断提升党建工作落实质量和村干部履职能力为着力点,积极探索村级事务规范化建设新路径,有效提升村级组织规范化管理水平。
制定下发《关于以“一统三线五个一”为重点强化党建引领村级治理体系建设的实施方案》,以具体流程、实用范例等直观形式,指导村庄规范化标准化制度化提升治理能力。
一统:即坚持党建统领农村基层治理的全领域、全方位、全过程。进一步优化村级班子结构和功能,打造“领导班子好”“党员队伍好”“工作机制好”“发展业绩好”“群众反映好”五好战斗堡垒,充分发挥党员先锋模范作用,以实际行动诠释“一个党员就是一面旗帜,一个支部就是一座堡垒”的深刻内涵。
三线:即以产业、文化、制度为发展主线。
1.坚持产业富村。立足村庄实际,充分考虑资源禀赋和不同条件,区分城中村、郊区村、园区村、农业村等不同类型村庄,因村制宜,遵循客观规律,宜农则农、宜工则工、宜商则商、宜游则游,找准切合各村实际的发展路径。以党支部领办合作社为抓手,统筹整合村级资源,培育一批村级主导产业,打造一批产业品牌。
2.坚持文化兴村。积极挖掘优秀本土文化,全面梳理村庄文物古迹、传统建筑、民间故事、农事歌谣、传统手工艺等历史文化,提炼契合村庄的传统文化内涵和特色。通过各种形式的文化活动,浓厚村庄文化底蕴,推进农村思想道德建设,弘扬优秀传统文化,培育文明乡风、良好家风、淳朴民风,凝聚思想共识。
3.坚持制度治村。按照“夯实基础、规范提升、常态长效”的要求,以村级阵地、基础队伍、工作体系、决策程序、监督机制五项制度为重点,从严从实促规范,实现基层基础规范化水平明显提升、基层党组织组织力明显提升、党员队伍作用发挥明显提升、群众幸福感满意度明显提升。
五个一:即以“一处村级阵地、一支基础队伍、一套工作体系、一项决策程序、一个监督机制”为工作重点,构建起村级工作有章法、办事有依据的村级管理运行机制,进一步提高基层组织规范化管理水平,提升乡村治理效能。
同时,莱阳市围绕民主议事、“三务”公开等“六个基础”,编印《农村基层组织六大基础规范操作手册》,让镇村按图索骥,照单操作。明确村级组织活动场所提档升级五大标准,对村级组织活动场所进行全面规范提升,确保实现“门常开、人常在、事常办”。下步,莱阳市将重点围绕五个方面集中用力,即在阵地标准化建设上下功夫、在队伍专业化培育上下功夫、在制度精细化制定上下功夫、在决策科学化实施上下功夫、在产业系统化发展上下功夫,创造出“高标准、高水平、高质量”的村级事务规范化管理“莱阳方案”。

策划:兰传斌
统筹:吴永功
记者:李欣苁
通讯员:姚福兴 贺彬斌
相关链接:
红星耀齐鲁丨全省征集!山东党建云平台四大板块等你参与

责任编辑: 李欣苁 签审: 吴永功
上观号作者:大众日报