
2022
关于徐汇区行政服务中心办事大厅
有序恢复开放的公告


根据本市持续巩固疫情防控成果,有序恢复正常生产生活秩序总体要求,6月1日起,徐汇区行政服务中心办事大厅恢复线下窗口服务,现公告如下:
01
对外服务时间
1号楼:
周一至周五
(国定节假日除外)
9:00-12:00
13:30-17:00
2号楼:各服务大厅对外办理时间不变。(具体对外时间见附表)
医疗用血审批、数字证书业务办理暂停。
12:00-13:30期间各服务大厅消杀暂停服务。
02
实行提前预约,倡导线上办理
1、为巩固防疫成果,减少大厅人员聚集,各服务大厅实行预约服务。市民至少提前一天通过“一网通办”网页端、“随申办”app、微信、支付宝“随申办”小程序进行预约办理(外籍人员办理居留许可等业务拨打“12367”服务热线进行预约),凭借预约成功短信前往现场大厅办理。
2、倡导市民通过“一网通办”网页端、“随申办”app、微信、支付宝“随申办”小程序进行网上办事,能在网上办理的业务尽量不到现场办理,若在网上办事过程中遇到困难,可向业务部门进行咨询(咨询电话可在事项办事指南中查询),也可拨打区行政服务中心政务服务热线:58910910。
03
加强疫情防控和个人防护
1、疫情期间,所有办事人员佩戴口罩,配合完成“数字哨兵”或“场所码”健康核验,72小时内核酸检测阴性、体温正常、“随申码”显示绿色方可进入大厅。对于不会或不使用智能手机的市民,入口处提供身份证或离线码核验登记。
2、市民进入服务大厅后应做好个人防护,全程规范佩戴口罩,严格保持“2米安全距离”。办理过程中,隔座等候,即办即走,不扎堆、不聚集、不逗留。人流较多时,听从工作人员现场指引,共同维护大厅秩序。
我们将密切关注疫情防控形势,动态调整防疫措施。为此给您带来的不便,敬请谅解!
特此公告。
上海市徐汇区行政服务中心
2022年5月30日
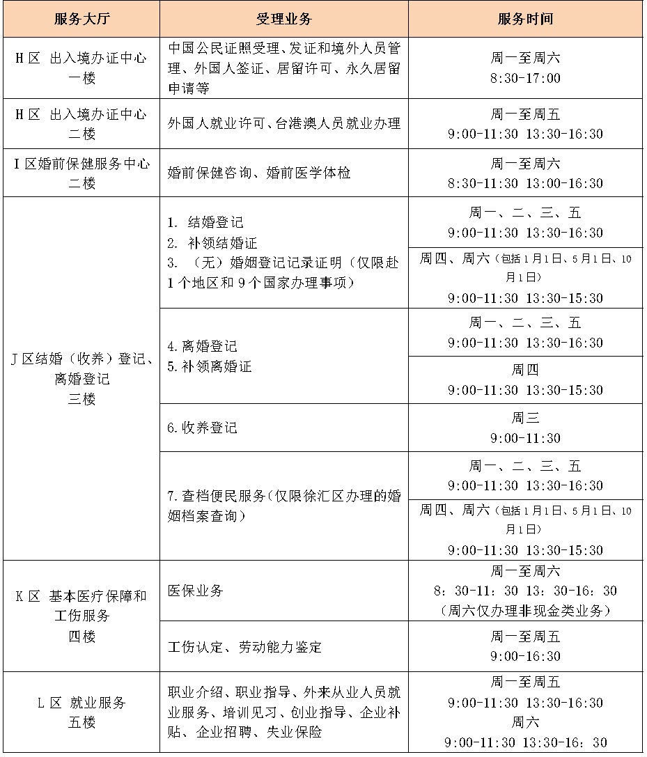
2号楼各大厅对外服务时间表
(点击可查看大图)

温馨提示:
疫情期间,12:00-13:30期间各服务大厅消杀暂停服务,敬请谅解。
预约办理指南
渠道一:
“一网通办”pc端预约办理
1. 进入“一网通办”主页(https://zwdt.sh.gov.cn/),网页右边快捷操作按钮点击第二个图标,点击 “我要预约”。

2. 区域选择“徐汇区”,然后点击 “徐汇区行政服务中心”。

3. 在搜索栏输入办理事项名称,然后选择需要办理的事项进行预约。

4. 使用“随申办”app、微信、支付宝“随申办”小程序扫码登录。

5. 选择预约日期及预约时间,信息填写完整后点击提交。

6. 预约成功后,凭预约短信在预约时间段前往区行政服务中心取号办理。若需取消预约,请至少提前一天取消。

渠道二:
“随申办”移动端预约办理
1. 打开“随申办”app、微信、支付宝“随申办”小程序,在底部选择【办事】,然后在上方点击“预约”。

2. 搜索栏中输入徐汇区级行政服务中心,然后点击。

3. 在搜索栏输入事项名称,选择对应的办理事项并点击预约。

4. 选择预约日期及预约时间段并提交。

5. 预约成功后会提示已成功预约。

6. 预约成功后,凭预约短信在预约时间段前往区行政服务中心取号办理。若需取消预约,请至少提前一天取消。

作者:徐汇行政服务中心
通联:韦丽
编辑:陈思宜
校对:王冰倩
转载请注明来自上海徐汇官方账号
上观号作者:徐汇通