工作、生活在黄浦的朋友们注意啦!
市规划资源局和黄浦区政府今起至8月12日公示黄浦区单元规划草案。规划提出,到2035年,全面建成具有世界影响力的社会主义现代化国际大都市核心引领区,成为新时代上海面向全球的“心脏、窗口和名片”;打造“三带两轴四组团”的整体格局,包括“延安路高端服务业发展带”“黄浦江金融文化复合发展带”“苏州河创新服务和文化休闲带”,“西藏路复合功能发展轴”“复兴路历史文化传承轴”,“南京路-人民广场功能组团”“淮海路-新天地功能组团”“豫园-老城厢周边功能组团”“打浦桥-世博浦西园区功能组团”。详见↓



土地使用规划图↑


空间结构规划图↑


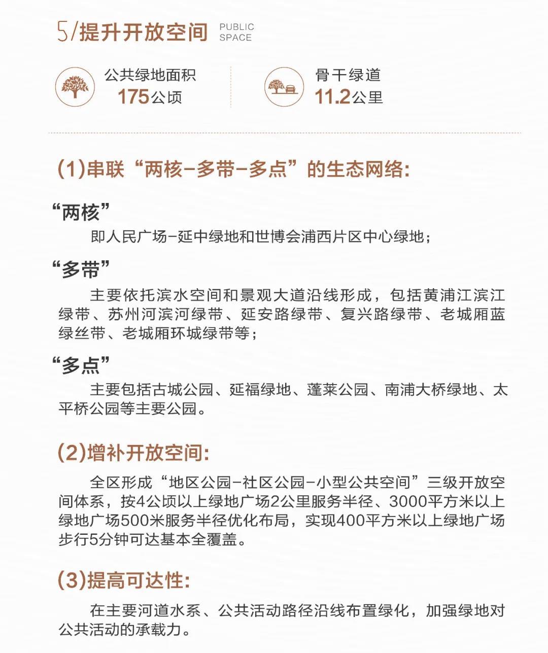
生态结构规划图↑


文化保护控制线规划图↑


公共服务设施用地规划图↑


道路系统规划图↑


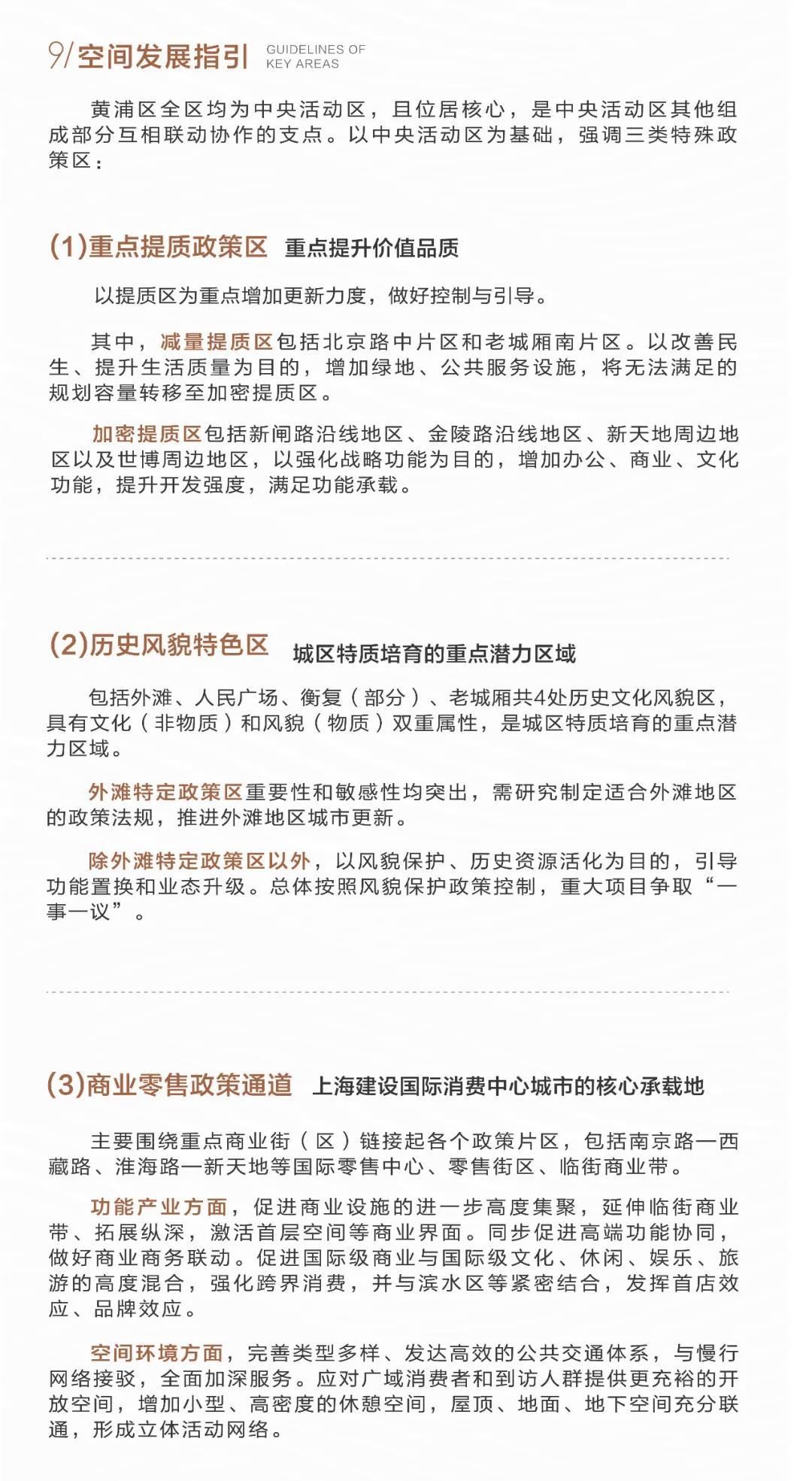
特定政策区规划图↑


编辑 / 孙冲
资料 / 上海发布
转载请注明来自上海黄浦移动客户端
上观号作者:上海黄浦