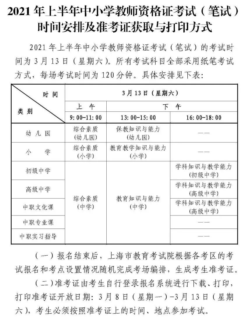
根据教育部和教育部考试中心统一部署及上海市教育委员会有关文件精神,2021年上半年中小学教师资格考试(笔试)将于3月13日(星期六)举行。
考试时间安排及准考证获取与打印方式见↓

现将上海考区报名工作有关事项公告如下:

一
考试对象
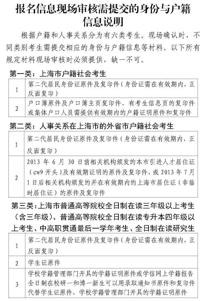
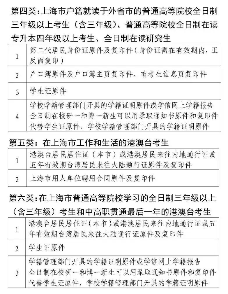
申请幼儿园、小学、初级中学、高级中学、中等职业学校教师资格和中等职业学校实习指导教师资格的本市户籍或人事关系在本市的外省市户籍的居民、在本市学习、工作和生活的港澳台居民。现场审核需提交的身份与户籍信息说明见↓。


根据《教育部关于印发的通知》(教师函〔2020〕5号)文件精神,符合条件的教育类研究生、公费师范生,可参加学校组织的教育教学能力考核,也可自愿参加国家中小学教师资格考试。
二
报考条件
(一)报考幼儿园和小学教师资格,应当具备大学专科毕业及以上学历。
(二)报考初中教师资格,应当具备大学本科毕业及以上学历。
(三)报考高级中学和中等职业学校教师资格,应当具备大学本科毕业及以上学历。
(四)报考中等职业学校实习指导教师资格,应当具备中等职业学校毕业及以上学历,并应当具有相当助理工程师以上专业技术职务或中级以上工人技术等级。
(五)上海市普通高等院校以及户籍在上海的外地普通高等院校全日制三年级以上考生(含三年级)、中高职贯通考生允许在其学习的最后一年,凭学校学籍管理部门出具的在籍学习证明报考。
(六)符合申请认定教师资格的体检标准。
(七)中小学教师资格考试有关政策规定详见《中小学教师资格考试暂行办法》(教师〔2013〕9号)和《教师资格条例》(教育部令第10号)。
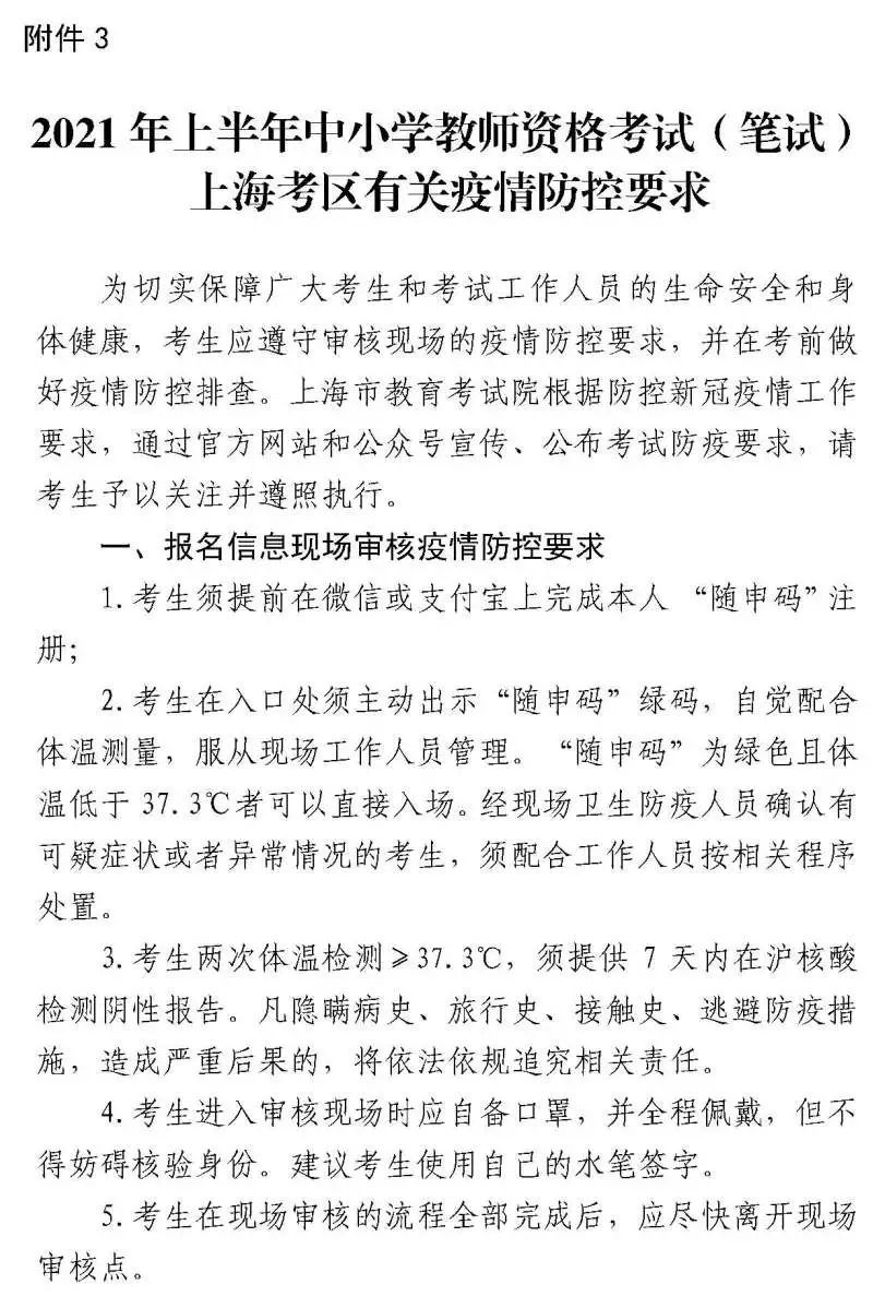
(八)考前防控疫情排查要求。请考生自觉对照2021年上半年中小学教师资格考试(笔试)上海考区有关疫情防控要求(附件3)中的考前防控疫情排查要求进行自我排查,并填写2021年上半年中小学教师资格考试(笔试)上海考区考生健康安全承诺书(附件4)。不具备考试条件的考生不得参加本次考试。




三
报名步骤及时间安排
(一)报名分为考生网上信息输入、报名信息审核和网上缴费三个阶段
1.考生网上信息输入时间为1月14日(星期四)9:00—1月15日(星期五)24:00。报名政策咨询联系方式见2021年上半年中小学教师资格考试(笔试)上海考区咨询电话一览表(详见↓)。

符合报考条件的华东师范大学、上海师范大学、上海师范大学天华学院全日制在校学生必须选取本校为考区。符合报考条件的上海海洋大学、上海海事大学、上海电机学院、上海电力大学和上海建桥学院五所高校全日制在校学生必须选取临港高校考区。符合报考条件的上海杉达学院、上海第二工业大学和上海立信会计金融学院(浦东校区)三所高校全日制在校学生必须选取上海杉达学院考区。上述考区不得接受其他高校及社会考生报名。
2.报名信息审核时间为1月17日(星期日)—1月18日(星期一),每天审核时间9:00—11:30,13:00—16:30。
报名信息审核分为现场审核和网上审核两种方式。各区级考区实行现场审核报名信息的方式;华东师范大学、上海师范大学、上海师范大学天华学院、上海杉达学院考区、临港高校考区实行网上审核报名信息的方式。
重要提醒:由于疫情防控需要,各区级考区的现场审核实行分批、分时进行。届时,请报考相应学段的考生按以下安排的日期,前往现场审核点完成信息审核。
(1)1月17日,审核报考幼儿园和初中学段的考生
(2)1月18日,审核报考小学、高中和中职校学段的考生
3.网上缴费时间为1月17日(星期日)—1月19日(星期二)。
4.报名网址:http://ntce.neea.edu.cn。
(二)报名方式及操作步骤
具体操作流程见2021年上半年中小学教师资格考试(笔试)上海考区考生报名流程图(详见↓)。

第一步:登录
考生须在规定时间内登录中小学教师资格考试网(http://ntce.neea.edu.cn)。
第二步:注册
登录后,所有考生(含以前参加过本笔试的考生)报名前必须进行注册、填报个人信息和上传个人照片,重新注册操作不影响考生已获得的笔试成绩。报考人员须按报名页面提示的要求,如实、准确填报本人信息并对信息的准确性负责,所有报考信息审核通过后将不得做任何修改,由于填报信息差错导致的后果由考生本人承担。
照片要求:本人近6个月以内的免冠白底正面彩色证件照(不允许戴帽子、头巾、发带、墨镜等);照片大小不大于200k、格式为jpg/jpeg;照片必须显示考生头部和肩的上部,照片背景必须白色背景(背景中不得带有家具、门框、风景、树木等物体)彩色照片。(建议使用microsoft office picture manager,图画,photoshop,acdsee等工具对照片进行剪裁压缩)。

此照片将用于准考证和考试合格证明,考生上传照片时慎重选用。照片审核不通过的考生不得进行报名信息确认。
第三步:选择考区、考试科目
考生根据本人情况选择考区和考试科目。
详细考试科目代码见中小学教师资格考试(笔试)科目代码列表(详见↓)。


重要提示:
1.根据教育部《关于中小学教师资格考试音、体、美专业考生公共科目单独编码的通知》(教师司函〔2017〕34号)文件要求。从2017年下半年考试开始,对音、体、美专业考生的笔试公共科目一、科目二(科目代码:201、202、301、302)实行单独编码(相应科目代码:201a、202a、301a、302a)。实行单独编码后,音、体、美专业考生在笔试报名时应选报单独编码的公共科目。取得科目201a、202a合格的考生,面试仅限于参加小学类别音、体、美专业科目;取得科目301a、302a合格的考生,面试仅限于参加初中、高中、中职类别音、体、美专业科目。考生获得科目201、202、301、302的合格成绩,可相应替代科目201a、202a、301a、302a的合格成绩;考生获得201a、202a、301a、302a的合格成绩不可替代科目201、202、301、302的合格成绩。
2.根据《教育部教师工作司关于中小学教师资格考试增加“心理健康教育”等学科的通知》(教师司函〔2017〕41号)和上海市教育委员会要求,2017年下半年起上海市小学面试新增“心理健康教育”、“信息技术”学科;初中、高中、中职文化课新增“ 心理健康教育”、“日语”、“俄语”学科。考生笔试报考“综合素质”(201、301)和“教育知识与能力”科目(202、302),面试报名时可以直接报考相关学科。
3.考生选取的考区并非考生参加考试的地点,只作为报名信息确认用,具体考试地点由上海市教育考试院根据各高校、各区具体报名情况及考点设置情况随机安排,考生参加考试时以下载的准考证上的考场地址为准。
(三)报名信息审核
1.现场审核:已完成网上信息输入的考生(高校考区除外)须在规定时间内自行到各区指定的现场审核地点,审核地址详见2021年上半年中小学教师资格考试(笔试)上海考区报名信息现场审核点一览表(详见↓),完成报名信息确认(含身份与户籍信息、报考科目信息等)和签字提交等事宜。

考生须本人前往审核现场,不得跨考区审核。逾期不予受理。未经现场审核或现场审核结束后未按规定提交报名信息表的人员,将无法进行网上缴费,本次报名无效。
特别提醒:根据本市新冠肺炎疫情最新发展情况,为保障考生健康安全,请考生遵守疫情防控要求,具体要求详见2021年上半年中小学教师资格考试(笔试)上海考区有关疫情防控要求(详见↓)。



2.网上审核:各高校考区需在规定时间内完成对本考区所有报名考生的网上资料进行审核(含照片)。
各高校考区只接受本校或限定范围高校普通全日制三年级以上考生(含三年级)、在读专升本考生四年级以上考生和本校全日制在读研究生报名,不得接受其他高校考生及社会考生的报名,对照片和报名条件不符合要求的考生给予审核不通过,并注明原因。
(四)网上缴费
1.考生于1月17日(星期日)起,登录报名网站,确认报名信息是否审核通过。通过报名信息审核的考生,可于1月19日(星期二)(截止时间为24:00)完成网上缴费,缴费完成后即为报名成功。逾期未在网上缴费者报名无效。
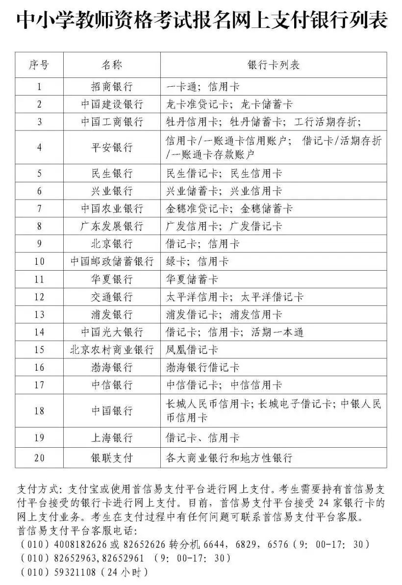
2.支付方式:考试缴费全部采用网上支付方式,不接受现场缴费。网上在线支付操作流程见中小学教师资格考试网上支付流程(详见↓)。

考生在支付过程中有任何问题可联系首信易支付平台客服,支付银行列表详见中小学教师资格考试报名网上支付银行列表(详见↓)。

3.按每人每科目考试费40元,每人每次报名费10元收取。
4.考生网上支付成功后,若需要发票可于1月28日(星期四)—1月29日(星期五),每日9:00-11:00,13:00-16:00持第二代居民身份证原件到报名考区领取发票,发票领取点详见2021年上半年中小学教师资格考试(笔试)上海考区发票领取点一览表(详见↓),不得跨考区领取。

四
其他说明
(一)笔试成绩查询开放日期预计为4月15日(星期四),届时考生可通过中小学教师资格考试网站(http://ntce.neea.edu.cn)查询本人成绩。
(二) 2021年上半年中小学教师资格考试笔试成绩复核工作采用网上复核登记方式。考生如对考试成绩有疑问,可于4月15日(星期四)至28日(星期三)登录上海市教育考试院网站(http://www.shmeea.edu.cn)申请成绩复核。
(三)笔试单科成绩有效期为2年。笔试和面试均合格者由教育部考试中心(教育部教师资格考试中心)颁发教师资格考试合格证明。教师资格考试合格证明有效期为3年。教师资格考试合格证明是考生申请认定教师资格的必备条件。
(四) 2021年上半年面试报名时间预计为:4月15日(星期四)—4月18日(星期日)。面试具体公告信息请于笔试成绩公布后登录中小学教师资格考试网(http://ntce.neea.edu.cn)及上海市教育人才交流服务中心网站(https://shehr.shec.edu.cn/)查询。有关面试、教师资格认定等事宜可咨询上海市教育人才交流服务中心,电话:62523036。
(五)有关网上报名的技术问题可咨询教育部考试中心,邮箱:ntce@mail.neea.edu.cn,电话010-82345677。
(六)本考试的违纪、作弊行为都将按《国家教育考试违规处理办法》(33号令)及《中华人民共和国刑法修正案(九)》严肃处理。
本公告内容,仅在本次教师资格考试报名期间适用。
上观号作者:第一教育