
复旦大学附属中山医院是国家卫生健康委员会委属事业单位,是复旦大学附属综合性教学医院。医院开业于1937年,是中国人创建和管理的最早的大型综合性医院之一,为纪念中国民主革命的先驱孙中山先生而命名,是上海市第一批三级甲等医院。经过80余年的发展,中山医院本部目前占地面积9.6万平方米,核定床位2005张。全院职工5000余人,有中国科学院院士2人,中国工程院院士1人,高级职称700多人。
医院科室齐全、综合实力雄厚,诊治水平始终处于国内领先地位。医院有国家临床医学研究中心1个,放射与治疗(介入治疗)中心,国家疑难病症诊治能力提升工程1个,国家临床重点专科建设项目18个,国家重大疾病多学科合作诊疗能力建设项目2个,国家重点学科13个,省部级工程研究中心6个,省部级重点实验室5个。
医院连续32年蝉联上海市文明单位,获得全国文明单位、全国五一劳动奖状、全国最受欢迎三甲医院,连续七年荣获公立医院“最佳雇主”称号。
复旦大学附属中山医院将始终担负“以病人为中心,致力于提供优质、安全、便捷的医疗服务。通过医疗、教育、科研和管理创新,促进医学事业的发展,提升民众的健康福祉”的使命,倡导“严谨、求实、团结、奉献、关爱、创新”的核心价值观,以严谨的医疗作风、精湛的医疗技术和严格的科学管理,为建设国内一流国际知名的现代化创新型综合性医院而努力。

上海市老年医学中心(中山闵行梅陇院区)是上海市政府为积极应对社会老龄化,实施健康上海、健康中国战略而建立的三级综合医院。医院位于闵行区春申路2560号,总建筑面积近13万平方米,设置床位1000张,为上海申康医院发展中心所属公益二类事业单位。
医院按照三级甲等医院的硬件标准建设,并在建成后委托复旦大学及其附属中山医院运营管理,依托中山医院雄厚的医疗实力,围绕“七位一体”的老年医学治疗、康复、教学、科研、公共服务、行业指导等功能,开展医疗与护理、医学教学与研究、卫生医疗人员培训、保健与健康教育等业务。医院预计于2022年上半年试运行。
一、 招聘岗位
(一)临床医师岗位
任职基本要求:
1、坚持党的路线、方针、政策,遵纪守法,学风正派,求实创新;
2、有强烈的事业心和奉献精神,具备团队合作能力,工作积极主动,身体健康;
3、取得相应专业住院医师规范化培训合格证书或为2021年住院医师规范化培训出站人员。
招录科室:

(二)护理岗位
任职基本要求:
1、坚持党的路线、方针、政策,遵纪守法,学风正派,求实创新;
2、有强烈的事业心和奉献精神,具备团队合作能力,工作积极主动,身体健康;
3、2021年应届毕业生,大专及以上学历,护理相关专业。
招录科室:

(三)医技、药剂、其他专技和工程岗位
任职基本要求:
1、坚持党的路线、方针、政策,遵纪守法,学风正派,求实创新;
2、有强烈的事业心和奉献精神,具备团队合作能力,工作积极主动,身体健康;
3、2021年应届毕业生优先,相关专业。
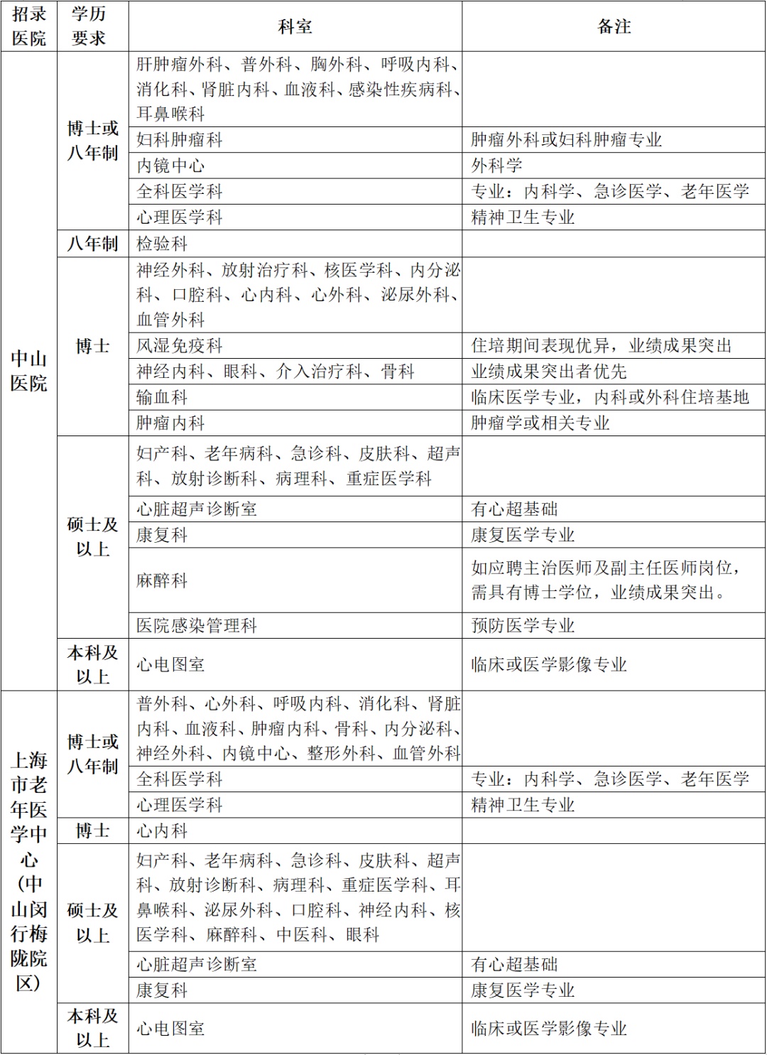
中山医院招录科室及岗位:


上海市老年医学中心(中山闵行梅陇院区)招录科室及岗位:

(四)管理岗位
任职基本要求:
1、坚持党的路线、方针、政策,遵纪守法,学风正派,求实创新;
2、有强烈的事业心和奉献精神,具备团队合作能力,工作积极主动,身体健康。
招录科室及岗位:

二、相关待遇和其他事项
1、 应聘中山医院总部在册岗位的员工,必须服从在不同省市的不同院区之间轮岗的要求(含复旦大学附属中山医院、上海市老年医学中心、复旦大学附属中山医院厦门医院等)。
2、 应聘上海市老年医学中心岗位,与上海市老年医学中心签订人事用工合同。工资、薪酬福利和社会保险等待遇按照有关规定执行。
三、应聘办法
(一)网络填报个人信息:
请登录中山医院网http://www.zs-hospital.sh.cn,在“中山信息—人才招聘—下载及网络填报专区——2021年中山医院招聘信息登记表”中填入个人基本信息。
(二)所需递交材料:(全部材料验原件,收复印件)
1、《应聘申请表》(请登录中山医院网http://www.zs-hospital.sh.cn,在“中山信息—人才招聘—下载及网络填报专区”下载“应聘申请表”);
2、最高学历毕业证和学位证、本科毕业证和学位证(本科已毕业者);
3、毕业生就业推荐表(基地出站应聘不需要提供);
4、加盖公章的本科及以上学历的成绩单;
5、国家四、六级英语等级证书或成绩单(有六级也请同时提供四级)、计算机证书及其他相关证书(如:优秀住院医师规培生证书);
6、身份证、上海户籍证明(上海学校户口和非上海户籍都不需要提供);
7、提供业绩成果代表作:
(a)解决本专业复杂问题形成的临床病案、应急处置情况报告、流行病学调查报告等;
(b)吸取新理论、新知识、新技术形成的与本专业相关的技术专利;
(c)结合本专业实践开展科研工作形成的论文等成果;
(d)向大众普及本专业科学知识形成的科普作品;
(e)其它可以代表本人专业技术能力和水平的标志性工作业绩。
8、应聘医师岗位:另需提供医师资格证书、执业证书;
9、应聘医师岗位:正式报到前需提供上海市住院医师规范化培训合格证明或外省市住院医师规范化培训合格证书。如已获得住院医师(第一阶段)规范化培训合格证,请提交原件及复印件;
10、如已经取得全国卫生专业技术资格考试中级资格证书者,需提供中级资格证及相关聘任证明。
(三)材料寄送及审核:
1、 以上资料复印件请于2021年1月3日前递交或邮寄到复旦大学附属中山医院人事处。
信封左下角注明“中山医院/上海市老年医学中心-职工招聘报名”
地址:上海市徐汇区枫林路180号5号楼419室。邮政编码:200032。
2、 上海市应聘者,请于报名截止日前携带原件至报名点核验。外省市应聘者,请于科室面试日携带原件至报名点(中山医院西院区5号楼419室)核验。
四、 面试
1、面试ppt要求:以中文形式制作powerpoint(按照“面试模板”进行制作,可补充其他需陈述信息),用英文表述。
2、面试形式:每人结合powerpoint,准备3分钟的英文发言,不得超时。
3、面试ppt电子版按照“面试模板”(中山医院官网-人才招聘-下载及网络填报专区可下载)要求进行制作。
4、面试时间、地点:另行通知。
医院发展的画卷等待着“你”浓墨重彩的一笔,我们在这里期待“你”的加入!
上观号作者:复旦大学附属中山医院