众所周知,
药品,都有有效期。
但是,
在有效期内的药品当真有效安全吗?
答案当然是:
no!
其实,
药品除了有效期,
还有一个使用期限的概念。
药品有效期
药品有效期是指药品在规定的贮存条件下,能够保持药品质量的期限。通常标注在药品外包装和标签上。

药品使用期限,指的是药品开启后的使用期限。
这个概念通常针对多剂量包装药品,如瓶装药、大部分眼用制剂、鼻用制剂等,开启使用一段时间后仍会有剩余。
而据文献报道,药品首次开启后,其原有的稳定性发生变化,需要在一定期限内使用,这个期限不同于药品有效期,且通常短于药品有效期。
看到这里,
大家肯定明白了,
药品有效期≠使用期限!

那么,
究竟怎么去看
有效期和使用期限呢?
药品有效期的几种表达方式,举例说明:
1. 有效期至2020.10.24,是指该药品可用到2020年10月24日。
2. 有效期至2020.10,是指该药品可以使用到2020年10月31日,即10月的最后一天。
3. 失效期2020.10,是指该药品可以使用到2020年9月30日。
需要注意的是,药品有效期有意义的两个前提条件:
①药品未开启;
②药品按其规定条件下贮存。
一旦药品开启使用,它们的稳定性就会有变化,是否可以正常使用,则需要看药品使用期限了。

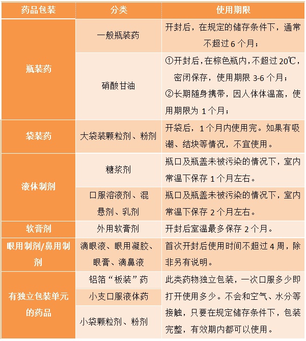
各种包装、剂型、用途的药品,
它们的使用期限又是怎么规定的呢?
这里列出了一些常用剂型的药品使用期限,供大家参考:

看到这里,
可能有人会问,
上图中出现的规定储存条件,
是指什么呢?
规定储存条件,指的是我们在药品说明书上看到的药品储存条件,比如常温、冷藏、避光等。具体要求↓

最后小编附上一些药品储存小诀窍
赶紧拿出小本本记好~
↓↓↓
药品储存小诀窍
✔药瓶里的棉花或吸潮纸,在药品开封后就要立即扔掉。否则反而会增加吸湿吸潮的概率。
✔所有的药品,无论是否开封,都怕热、怕湿、怕霉变。尽管有些药品说明书上没有要求“避光”,但其实每种药品都需要避免阳光直射。因此,建议大家准备一个家庭药箱,将药品密闭保存于药箱内。
✔便携药盒虽然携带方便,但其密封性较差,建议不要在其中一次存放超过3天药量的药品。
编辑:刘旭

上观号作者:宝山汇